Suppr超能文献

自噬通过 AMPK/Akt/mTOR 信号通路促进热变性内皮细胞恢复时的血管生成。

Autophagy promotes angiogenesis via AMPK/Akt/mTOR signaling during the recovery of heat-denatured endothelial cells.

机构信息

Department of Burns and Plastic Surgery, Xiangya Hospital, Central South University, Changsha, 410008, P. R. China.

Department of Pathophysiology, Xiangya School of Medicine, Central South University, Changsha, 410008, P. R. China.

出版信息

Cell Death Dis. 2018 Nov 19;9(12):1152. doi: 10.1038/s41419-018-1194-5.

Abstract

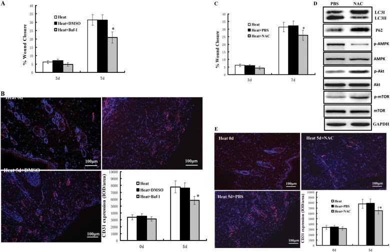
Our previous study demonstrated that angiogenesis increased during the recovery of heat-denatured endothelial cells. However, the mechanism is still unclear. This study aimed to investigate the relation of autophagy and angiogenesis during the recovery of heat-denatured endothelial cells. A rat deep partial-thickness burn model and heat-denatured human umbilical vein endothelial cells (HUVECs) model (52 °C for 35 s) were used. Autophagy increased significantly in the dermis and HUVECs in a time-dependent manner after heat denaturation and recovery for 2-5 days. Rapamycin-mediated autophagy enhanced the pro-angiogenic effect, evidenced by increased proliferation and migration of HUVECs, and formation of tube-like structures. Autophagy inhibition by 3-Methyladenine (3-MA) abolished the angiogenesis in heat-denatured HUVECs after recovery for 3-5 days. Moreover, heat denaturation augmented the phosphorylation of AMP-activated protein kinase (AMPK) but reduced the phosphorylation of Akt and mTOR in HUVECs. Furthermore, autophagy inhibition by antioxidant NAC, compound C or AMPK siRNA impaired cell proliferation, migration and tube formation heat-denatured HUVECs. At last, the in vivo experiments also showed that inhibition of autophagy by bafilomycin A1 could suppress angiogenesis and recovery of heat-denatured dermis.Taken together, we firstly revealed that autophagy promotes angiogenesis via AMPK/Akt/mTOR signaling during the recovery of heat-denatured endothelial cells and may provide a potential therapeutic target for the recovery of heat-denatured dermis.

摘要

我们之前的研究表明,在热变性内皮细胞恢复过程中血管生成增加。然而,其机制尚不清楚。本研究旨在探讨自噬与热变性内皮细胞恢复过程中的血管生成之间的关系。采用大鼠深Ⅱ度部分厚度烧伤模型和热变性人脐静脉内皮细胞(HUVEC)模型(52°C 35s)。热变性和恢复 2-5 天后,真皮和 HUVEC 中的自噬明显呈时间依赖性增加。雷帕霉素介导的自噬增强了促血管生成作用,表现为 HUVEC 增殖和迁移增加,形成管状结构。自噬抑制剂 3-甲基腺嘌呤(3-MA)可消除热变性 HUVEC 恢复 3-5 天后的血管生成。此外,热变性增强了 HUVEC 中 AMP 激活的蛋白激酶(AMPK)的磷酸化,但降低了 Akt 和 mTOR 的磷酸化。此外,抗氧化剂 NAC、化合物 C 或 AMPK siRNA 抑制自噬可损害热变性 HUVEC 的细胞增殖、迁移和管形成。最后,体内实验还表明,巴弗洛霉素 A1 抑制自噬可抑制热变性真皮的血管生成和恢复。总之,我们首次揭示,自噬通过 AMPK/Akt/mTOR 信号通路促进热变性内皮细胞恢复过程中的血管生成,可能为热变性真皮的恢复提供一个潜在的治疗靶点。

https://cdn.ncbi.nlm.nih.gov/pmc/blobs/afa8/6242874/0861e9a4bb80/41419_2018_1194_Fig1_HTML.jpg

文献检索

告别复杂PubMed语法,用中文像聊天一样搜索,搜遍4000万医学文献。AI智能推荐,让科研检索更轻松。

立即免费搜索

文件翻译

保留排版,准确专业,支持PDF/Word/PPT等文件格式,支持 12+语言互译。

免费翻译文档

深度研究

AI帮你快速写综述,25分钟生成高质量综述,智能提取关键信息,辅助科研写作。

立即免费体验