Department of Genetics and Development, Columbia University Medical Center, 701 W. 168(th) Street, New York, NY 10032, USA.
Department of Genetics and Development, Columbia University Medical Center, 701 W. 168(th) Street, New York, NY 10032, USA; Institute of Human Virology, University of Maryland, Baltimore, MD, USA; Center for Stem Cell & Regenerative Medicine, University of Maryland, Baltimore, MD, USA; Marlene and Stewart Greenebaum Comprehensive Cancer Center, University of Maryland School of Medicine, 725 W. Lombard Street, Baltimore, MD 21201, USA.
Cell Rep. 2018 Nov 20;25(8):2094-2109.e4. doi: 10.1016/j.celrep.2018.10.071.
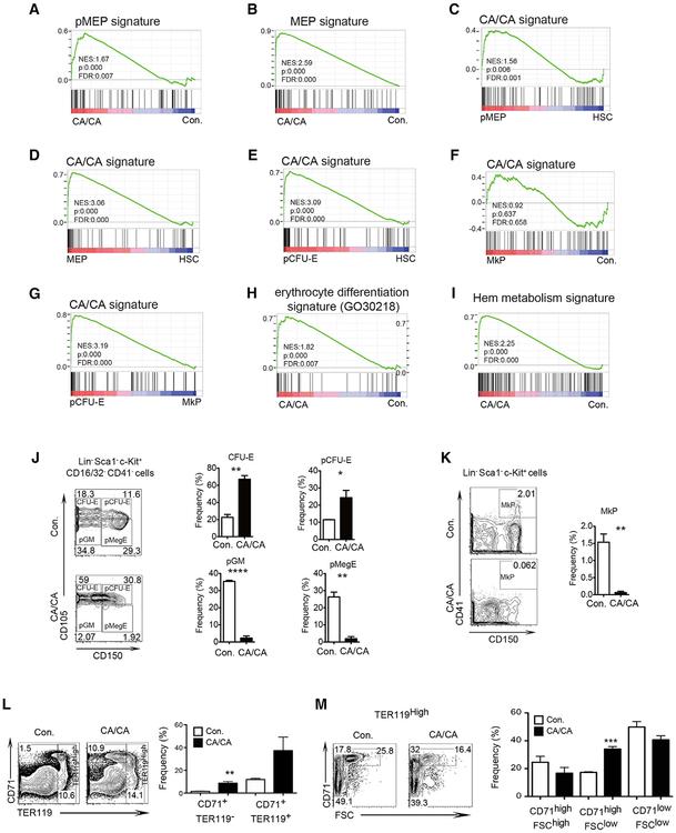
Constitutive activation of the canonical NF-κB pathway has been associated with a variety of human pathologies. However, molecular mechanisms through which canonical NF-κB affects hematopoiesis remain elusive. Here, we demonstrate that deregulated canonical NF-κB signals in hematopoietic stem cells (HSCs) cause a complete depletion of HSC pool, pancytopenia, bone marrow failure, and premature death. Constitutive activation of IKK2 in HSCs leads to impaired quiescence and loss of function. Gene set enrichment analysis (GSEA) identified an induction of "erythroid signature" in HSCs with augmented NF-κB activity. Mechanistic studies indicated a reduction of thrombopoietin (TPO)-mediated signals and its downstream target p57 in HSCs, due to reduced c-Mpl expression in a cell-intrinsic manner. Molecular studies established Klf1 as a key suppressor of c-Mpl in HSPCs with increased NF-κB. In essence, these studies identified a previously unknown mechanism through which exaggerated canonical NF-κB signals affect HSCs and cause pathophysiology.
经典 NF-κB 途径的组成性激活与多种人类病理有关。然而,经典 NF-κB 影响造血的分子机制仍不清楚。在这里,我们证明造血干细胞 (HSCs) 中失调的经典 NF-κB 信号导致 HSC 池完全耗尽、全血细胞减少、骨髓衰竭和过早死亡。HSCs 中 IKK2 的组成性激活导致静止状态受损和功能丧失。基因集富集分析 (GSEA) 在具有增强 NF-κB 活性的 HSCs 中鉴定出“红细胞特征”的诱导。机制研究表明,由于 c-Mpl 表达的内在降低,TPO 介导的信号及其下游靶标 p57 在 HSCs 中减少。分子研究确定 Klf1 是 HSPCs 中 NF-κB 增加时 c-Mpl 的关键抑制因子。从本质上讲,这些研究确定了一个以前未知的机制,即过度的经典 NF-κB 信号如何影响 HSCs 并导致病理生理学。