Department of Medical Genetics, Second Military Medical University, Shanghai, 200433, China.
Reproductive Medicine Center, Sixth Affiliated Hospital of Sun Yat-sen University, Guangzhou, 510000, China.
J Exp Clin Cancer Res. 2018 Nov 27;37(1):290. doi: 10.1186/s13046-018-0951-8.
Hepatocellular carcinoma (HCC) is the most common type of liver cancer with increasing incidence and poor prognosis. Ubiquitination regulators are reported to play crucial roles in HCC carcinogenesis. UBE2D1, one of family member of E2 ubiquitin conjugating enzyme, mediates the ubiquitination and degradation of tumor suppressor protein p53. However, the expression and functional roles of UBE2D1 in HCC was unknown.
Immunohistochemistry (IHC), western blotting, and real-time PCR were used to detect the protein, transcription and genomic levels of UBE2D1 in HCC tissues with paired nontumor tissues, precancerous lesions and hepatitis liver tissues. Four HCC cell lines and two immortalized hepatic cell lines were used to evaluate the functional roles and underlying mechanisms of UBE2D1 in HCC initiation and progression in vitro and in vivo. The contributors to UBE2D1 genomic amplification were first evaluated by performing a correlation analysis between UBE2D1 genomic levels with clinical data of HCC patients, and then evaluated in HCC and hepatic cell lines.
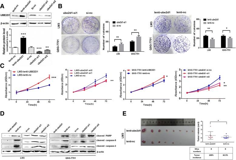
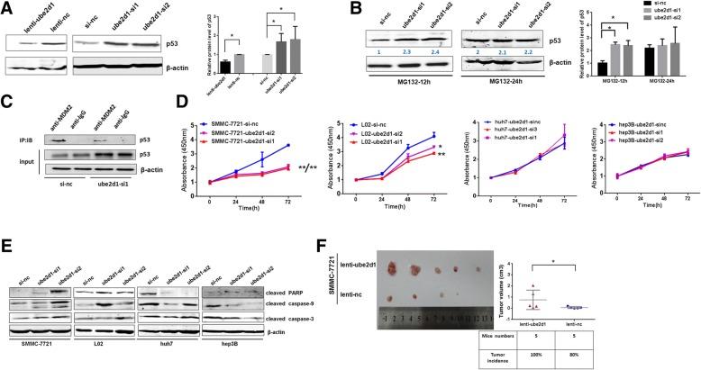
Expression of UBE2D1 was significantly increased in HCC tissues and precancerous lesions and was associated with reduced survival of HCC patients. Upregulation of UBE2D1 promoted HCC growth in vitro and in vivo by decreasing the p53 in ubiquitination-dependent pathway. High expression of UBE2D1 was attributed to the recurrent genomic copy number gain, which was associated with high serum IL-6 level of HCC patients. Further experiments showed that continuous IL-6 activated the DNA damage response and genomic instability by repressing DNA damage checkpoint protein RAD51B. Moreover, continuous IL-6 could significantly facilitate the HCC growth especially with the genomic gain of UBE2D1.
Our findings showed that UBE2D1 played a crucial role in HCC progression, and suggested a novel pattern of continuous IL-6 to promote cancers by inducing the genomic alterations of specific oncogenes.
肝细胞癌(HCC)是最常见的肝癌类型,发病率不断上升,预后较差。泛素化调节因子被报道在 HCC 发生发展中发挥关键作用。UBE2D1 是 E2 泛素连接酶家族的一员,介导肿瘤抑制蛋白 p53 的泛素化和降解。然而,UBE2D1 在 HCC 中的表达和功能作用尚不清楚。
使用免疫组织化学(IHC)、western blot 和实时 PCR 检测 HCC 组织及其配对的非肿瘤组织、癌前病变和肝炎肝组织中 UBE2D1 的蛋白、转录和基因组水平。使用四个 HCC 细胞系和两个永生化的肝细胞系,评估 UBE2D1 在 HCC 起始和进展中的体外和体内功能作用及其潜在机制。首先通过分析 HCC 患者的临床数据,评估 UBE2D1 基因组水平与临床数据之间的相关性,评估 UBE2D1 基因组扩增的贡献因素,然后在 HCC 和肝细胞系中进行评估。
UBE2D1 的表达在 HCC 组织和癌前病变中显著增加,与 HCC 患者的生存时间缩短相关。UBE2D1 的上调通过降低泛素化依赖途径中的 p53 促进 HCC 的体外和体内生长。UBE2D1 的高表达归因于复发性基因组拷贝数增加,这与 HCC 患者的高血清 IL-6 水平相关。进一步的实验表明,持续的 IL-6 通过抑制 DNA 损伤检查点蛋白 RAD51B 激活 DNA 损伤反应和基因组不稳定性。此外,持续的 IL-6 可以显著促进 HCC 的生长,特别是在 UBE2D1 基因组增益的情况下。
我们的研究结果表明,UBE2D1 在 HCC 进展中发挥关键作用,并提出了一种新的模式,即持续的 IL-6 通过诱导特定癌基因的基因组改变来促进癌症的发生。