Suppr超能文献

使用Neurogenin2将穆勒胶质细胞转化为视网膜神经节细胞的证据。

Evidence of Müller Glia Conversion Into Retina Ganglion Cells Using Neurogenin2.

作者信息

Guimarães Roberta Pereira de Melo, Landeira Bruna Soares, Coelho Diego Marques, Golbert Daiane Cristina Ferreira, Silveira Mariana S, Linden Rafael, de Melo Reis Ricardo A, Costa Marcos R

机构信息

Brain Institute, Federal University of Rio Grande do Norte, Natal, Brazil.

Lab Neurogenesis, Institute of Biophysics Carlos Chagas Filho, Federal University of Rio de Janeiro, Rio de Janeiro, Brazil.

出版信息

Front Cell Neurosci. 2018 Nov 12;12:410. doi: 10.3389/fncel.2018.00410. eCollection 2018.

Abstract

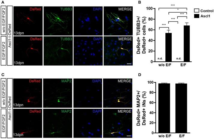
Degenerative retinopathies are the leading causes of irreversible visual impairment in the elderly, affecting hundreds of millions of patients. Müller glia cells (MGC), the main type of glia found in the vertebrate retina, can resume proliferation in the rodent adult injured retina but contribute weakly to tissue repair when compared to zebrafish retina. However, postnatal and adult mouse MGC can be genetically reprogrammed through the expression of the transcription factor (TF) Achaete-scute homolog 1 (ASCL1) into induced neurons (iNs), displaying key hallmarks of photoreceptors, bipolar and amacrine cells, which may contribute to regenerate the damaged retina. Here, we show that the TF neurogenin 2 (NEUROG2) is also sufficient to lineage-reprogram postnatal mouse MGC into iNs. The efficiency of MGC lineage conversion by NEUROG2 is similar to that observed after expression of ASCL1 and both TFs induce the generation of functionally active iNs. Treatment of MGC cultures with EGF and FGF2 prior to Neurog2 or Ascl1 expression enhances reprogramming efficiencies, what can be at least partially explained by an increase in the frequency of MGCs expressing sex determining region Y (SRY)-box 2 (SOX2). Transduction of either Neurog2 or Ascl1 led to the upregulation of key retina neuronal genes in MGC-derived iNs, but only NEUROG2 induced a consistent increase in the expression of putative retinal ganglion cell (RGC) genes. Moreover, electroporation of Neurog2 in late progenitors from the neonatal rat retina, which are transcriptionally similar to MGCs, also induced a shift in the generation of retinal cell subtypes, favoring neuronal differentiation at the expense of MGCs and resuming the generation of RGCs. Altogether, our data indicate that NEUROG2 induces lineage conversion of postnatal rodent MGCs into RGC-like iNs and resumes the generation of this neuronal type from late progenitors of the retina .

摘要

退行性视网膜病变是老年人不可逆视力损害的主要原因,影响着数亿患者。穆勒神经胶质细胞(MGC)是脊椎动物视网膜中发现的主要神经胶质细胞类型,在成年啮齿动物受损视网膜中可恢复增殖,但与斑马鱼视网膜相比,对组织修复的贡献较弱。然而,出生后和成年小鼠的MGC可通过转录因子(TF)achaete - scute同源物1(ASCL1)的表达进行基因重编程,转化为诱导神经元(iN),表现出光感受器、双极细胞和无长突细胞的关键特征,这可能有助于受损视网膜的再生。在此,我们表明转录因子神经生成素2(NEUROG2)也足以将出生后小鼠的MGC进行谱系重编程转化为iN。NEUROG2介导的MGC谱系转化效率与ASCL1表达后观察到的效率相似,且两种转录因子均诱导产生功能活跃的iN。在Neurog2或Ascl1表达之前,用表皮生长因子(EGF)和碱性成纤维细胞生长因子2(FGF2)处理MGC培养物可提高重编程效率,这至少部分可以通过表达性别决定区Y(SRY)-盒2(SOX2)的MGC频率增加来解释。Neurog2或Ascl1的转导导致MGC来源的iN中关键视网膜神经元基因的上调,但只有NEUROG2诱导假定的视网膜神经节细胞(RGC)基因表达持续增加。此外,在新生大鼠视网膜晚期祖细胞中电穿孔Neurog2,这些祖细胞在转录上与MGC相似,也诱导了视网膜细胞亚型生成的转变,有利于神经元分化,以MGC为代价并恢复RGC的生成。总之,我们的数据表明NEUROG2诱导出生后啮齿动物MGC向RGC样iN的谱系转化,并从视网膜晚期祖细胞中恢复这种神经元类型的生成。

https://cdn.ncbi.nlm.nih.gov/pmc/blobs/135c/6240664/5d815234bb6c/fncel-12-00410-g0001.jpg

文献AI研究员

20分钟写一篇综述,助力文献阅读效率提升50倍。

立即体验

用中文搜PubMed

大模型驱动的PubMed中文搜索引擎

马上搜索

文档翻译

学术文献翻译模型,支持多种主流文档格式。

立即体验