Department of Oncology, the First Affiliated Hospital of Nanjing Medical University, Jiangsu Province Hospital, Nanjing, China.
Department of Oncology, Liyang people's Hospital of Jiangsu Province, Liyang, China.
Cell Prolif. 2019 Mar;52(2):e12551. doi: 10.1111/cpr.12551. Epub 2018 Nov 28.
To investigate the function and regulatory mechanism of Krüppel-like factor 3 (KLF3) in lung cancer.
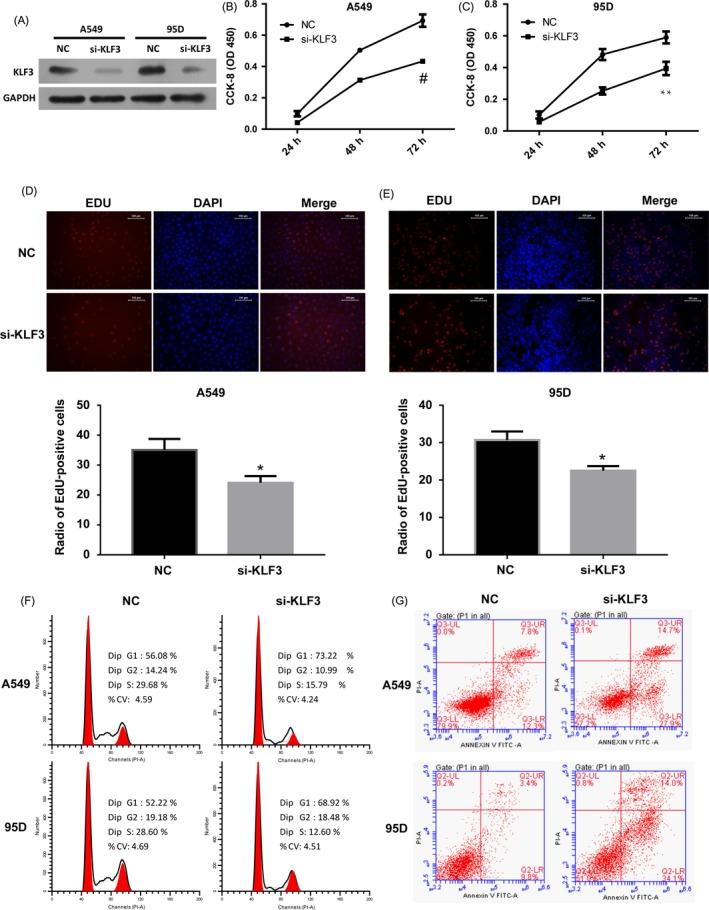
KLF3 expression was analysed by qRT-PCR and Western blot assays. The proliferation, migration, invasion, cycle and apoptosis were measured by CCK-8 and EdU, wound-healing and Transwell, and flow cytometry assays. The tumour growth was detected by nude mouse tumorigenesis assay. In addition, the interaction between KLF3 and Sp1 was accessed by luciferase reporter, EMSA and ChIP assay. JAK2, STAT3, PI3K and p-AKT levels were evaluated by Western blot and IHC assays.
The results indicated that KLF3 expression was elevated in lung cancer tissues. Knockdown of KLF3 inhibited lung cancer cell proliferation, migration and invasion, and induced cell cycle arrest and apoptosis. In addition, the downregulation of KLF3 suppressed tumour growth in vivo. KLF3 was transcriptionally activated by Sp1. miR-326 could bind to 3'UTR of Sp1 but not KLF3 and decreased the accumulation of Sp1, which further indirectly reduced KLF3 expression and inactivated JAK2/STAT3 and PI3K/AKT signaling pathways in vitro and in vivo.
Our data demonstrate that miR-326/Sp1/KLF3 regulatory axis is involved in the development of lung cancer, which hints the potential target for the further therapeutic strategy against lung cancer.
研究 Krüppel 样因子 3(KLF3)在肺癌中的作用及其调控机制。
通过 qRT-PCR 和 Western blot 检测分析 KLF3 的表达。通过 CCK-8 和 EdU 检测、划痕愈合和 Transwell 检测、流式细胞术检测来测量增殖、迁移、侵袭、细胞周期和凋亡。通过裸鼠肿瘤发生实验检测肿瘤生长。此外,通过荧光素酶报告、EMSA 和 ChIP 检测评估 KLF3 与 Sp1 之间的相互作用。通过 Western blot 和 IHC 检测评估 JAK2、STAT3、PI3K 和 p-AKT 水平。
结果表明,KLF3 在肺癌组织中表达上调。敲低 KLF3 抑制肺癌细胞增殖、迁移和侵袭,并诱导细胞周期停滞和凋亡。此外,下调 KLF3 抑制体内肿瘤生长。Sp1 转录激活 KLF3。miR-326 可以结合 Sp1 的 3'UTR,但不能结合 KLF3,从而减少 Sp1 的积累,这进一步间接降低了体外和体内的 Sp1、JAK2/STAT3 和 PI3K/AKT 信号通路的表达。
我们的数据表明,miR-326/Sp1/KLF3 调控轴参与了肺癌的发生发展,这为进一步的肺癌治疗策略提供了潜在的靶点。