• 文献检索
  • 文档翻译
  • 深度研究
  • 学术资讯
  • Suppr Zotero 插件Zotero 插件
  • 邀请有礼
  • 套餐&价格
  • 历史记录
应用&插件
Suppr Zotero 插件Zotero 插件浏览器插件Mac 客户端Windows 客户端微信小程序
定价
高级版会员购买积分包购买API积分包
服务
文献检索文档翻译深度研究API 文档MCP 服务
关于我们
关于 Suppr公司介绍联系我们用户协议隐私条款
关注我们

Suppr 超能文献

核心技术专利:CN118964589B侵权必究
粤ICP备2023148730 号-1Suppr @ 2026

文献检索

告别复杂PubMed语法,用中文像聊天一样搜索,搜遍4000万医学文献。AI智能推荐,让科研检索更轻松。

立即免费搜索

文件翻译

保留排版,准确专业,支持PDF/Word/PPT等文件格式,支持 12+语言互译。

免费翻译文档

深度研究

AI帮你快速写综述,25分钟生成高质量综述,智能提取关键信息,辅助科研写作。

立即免费体验

CSE1L 参与调节人精原细胞瘤中的细胞有丝分裂。

CSE1L participates in regulating cell mitosis in human seminoma.

机构信息

Family Planning Research Institute, Tongji Medical College, Huazhong University of Science and Technology, Wuhan, China.

The First People's Hospital of Tianmen City, Tianmen, China.

出版信息

Cell Prolif. 2019 Mar;52(2):e12549. doi: 10.1111/cpr.12549. Epub 2018 Nov 28.

DOI:10.1111/cpr.12549
PMID:30485574
原文链接:https://pmc.ncbi.nlm.nih.gov/articles/PMC6496685/
Abstract

OBJECTIVES

CSE1L has been reported to be highly expressed in various tumours. Testicular germ cell tumours are common among young males, and seminoma is the major type. However, whether CSE1L has functions in the seminoma is unclear.

MATERIALS AND METHODS

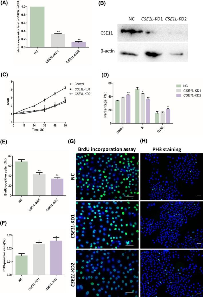
The expression of CSE1L was detected by immunohistochemistry in seminoma tissues and non-tumour normal testis tissues from patients. CSE1L distribution during cell mitosis was determined by immunofluorescent staining with CSE1L, α-tubulin and γ-tubulin antibodies. The effects of Cse1L knockdown on cell proliferation and cell cycle progression were determined by Cell Counting Kit-8 assay, flow cytometry, PH3 staining and bromodeoxyuridine incorporation assay.

RESULTS

CSE1L was significantly enriched in the seminoma tissue compared with the non-tumour normal testis tissue. CSE1L also co-localized with α-tubulin in the cells with a potential to divide. In the seminoma cell line TCam-2, CSE1L was associated with the spindles and the centrosomes during cell division. The knockdown of CSE1L in TCam-2 cells attenuated the cells' proliferative capacity. Cell cycle assay revealed that the CSE1L-deficient cells were mainly arrested in the G0/G1 phase and moderately delayed in the G2/M phase. The proportion of cells with multipolar spindle and abnormal spindle geometry was obviously increased by CSE1L expression silencing in the TCam-2 cells.

CONCLUSIONS

Overall, these findings showed that CSE1L plays a pivotal role in maintaining cell proliferation and cell division in seminomas.

摘要

目的

CSE1L 在多种肿瘤中表达水平较高。睾丸生殖细胞肿瘤在年轻男性中较为常见,其中精原细胞瘤是主要类型。然而,CSE1L 在精原细胞瘤中是否具有功能尚不清楚。

材料与方法

采用免疫组织化学法检测 CSE1L 在精原细胞瘤组织和患者非肿瘤正常睾丸组织中的表达。通过用 CSE1L、α-微管蛋白和γ-微管蛋白抗体进行免疫荧光染色,确定 CSE1L 在细胞有丝分裂过程中的分布。通过细胞计数试剂盒-8 检测、流式细胞术、PH3 染色和溴脱氧尿苷掺入实验,确定 Cse1L 敲低对细胞增殖和细胞周期进程的影响。

结果

CSE1L 在精原细胞瘤组织中明显富集,而非肿瘤正常睾丸组织中表达水平较低。CSE1L 还与有潜在分裂能力的细胞中的α-微管蛋白共定位。在精原细胞瘤细胞系 TCam-2 中,CSE1L 在细胞分裂过程中与纺锤体和中心体相关。在 TCam-2 细胞中敲低 CSE1L 会减弱细胞的增殖能力。细胞周期检测显示,CSE1L 缺陷细胞主要停滞在 G0/G1 期,在 G2/M 期中度延迟。沉默 TCam-2 细胞中的 CSE1L 表达会明显增加多极纺锤体和异常纺锤体形态的细胞比例。

结论

综上所述,这些发现表明 CSE1L 在维持精原细胞瘤细胞增殖和细胞分裂中发挥着关键作用。

https://cdn.ncbi.nlm.nih.gov/pmc/blobs/a6c4/6496685/b5480435296d/CPR-52-e12549-g005.jpg
https://cdn.ncbi.nlm.nih.gov/pmc/blobs/a6c4/6496685/48b40f5e4340/CPR-52-e12549-g001.jpg
https://cdn.ncbi.nlm.nih.gov/pmc/blobs/a6c4/6496685/dc8e2e70e0b8/CPR-52-e12549-g002.jpg
https://cdn.ncbi.nlm.nih.gov/pmc/blobs/a6c4/6496685/aa722338a033/CPR-52-e12549-g003.jpg
https://cdn.ncbi.nlm.nih.gov/pmc/blobs/a6c4/6496685/575e1dd22a52/CPR-52-e12549-g004.jpg
https://cdn.ncbi.nlm.nih.gov/pmc/blobs/a6c4/6496685/b5480435296d/CPR-52-e12549-g005.jpg
https://cdn.ncbi.nlm.nih.gov/pmc/blobs/a6c4/6496685/48b40f5e4340/CPR-52-e12549-g001.jpg
https://cdn.ncbi.nlm.nih.gov/pmc/blobs/a6c4/6496685/dc8e2e70e0b8/CPR-52-e12549-g002.jpg
https://cdn.ncbi.nlm.nih.gov/pmc/blobs/a6c4/6496685/aa722338a033/CPR-52-e12549-g003.jpg
https://cdn.ncbi.nlm.nih.gov/pmc/blobs/a6c4/6496685/575e1dd22a52/CPR-52-e12549-g004.jpg
https://cdn.ncbi.nlm.nih.gov/pmc/blobs/a6c4/6496685/b5480435296d/CPR-52-e12549-g005.jpg

相似文献

1
CSE1L participates in regulating cell mitosis in human seminoma.CSE1L 参与调节人精原细胞瘤中的细胞有丝分裂。
Cell Prolif. 2019 Mar;52(2):e12549. doi: 10.1111/cpr.12549. Epub 2018 Nov 28.
2
A novel role of KIF3b in the seminoma cell cycle.驱动蛋白家族成员3B(KIF3b)在精原细胞瘤细胞周期中的新作用。
Exp Cell Res. 2017 Mar 1;352(1):95-103. doi: 10.1016/j.yexcr.2017.01.023. Epub 2017 Feb 1.
3
An in vitro model demonstrates the potential of neoplastic human germ cells to influence the tumour microenvironment.一个体外模型证明了人类肿瘤性生殖细胞影响肿瘤微环境的潜力。
Andrology. 2017 Jul;5(4):763-770. doi: 10.1111/andr.12365. Epub 2017 May 23.
4
Expression of cellular apoptosis susceptibility (CAS) in the human testis and testicular germ cell tumors.细胞凋亡易感性 (CAS) 在人睾丸和睾丸生殖细胞肿瘤中的表达。
Med Oncol. 2019 May 29;36(7):61. doi: 10.1007/s12032-019-1281-1.
5
Testicular orphan receptor 4 promotes tumor progression and implies poor survival through AKT3 regulation in seminoma.睾丸孤儿受体4通过调节精原细胞瘤中的AKT3促进肿瘤进展并提示预后不良。
Cancer Sci. 2018 Feb;109(2):384-394. doi: 10.1111/cas.13461.
6
The seminoma cell line TCam-2 is sensitive to HDAC inhibitor depsipeptide but tolerates various other chemotherapeutic drugs and loss of NANOG expression.精原细胞瘤细胞系 TCam-2 对 HDAC 抑制剂 depsipeptide 敏感,但能耐受各种其他化疗药物和 NANOG 表达缺失。
Genes Chromosomes Cancer. 2011 Dec;50(12):1033-42. doi: 10.1002/gcc.20918. Epub 2011 Aug 24.
7
TCam-2 seminoma cells exposed to egg-derived microenvironment modify their shape, adhesive pattern and migratory behaviour: a molecular and morphometric analysis.TCam-2 精原细胞瘤细胞暴露于卵源微环境中会改变其形态、黏附模式和迁移行为:分子和形态计量学分析。
PLoS One. 2013 Oct 1;8(10):e76192. doi: 10.1371/journal.pone.0076192. eCollection 2013.
8
The cancer/testis-antigen PRAME supports the pluripotency network and represses somatic and germ cell differentiation programs in seminomas.癌症/睾丸抗原PRAME支持多能性网络,并抑制精原细胞瘤中的体细胞和生殖细胞分化程序。
Br J Cancer. 2016 Aug 9;115(4):454-64. doi: 10.1038/bjc.2016.187. Epub 2016 Jul 21.
9
Knockdown of CSE1L Gene in Colorectal Cancer Reduces Tumorigenesis in Vitro.敲低结直肠癌中的CSE1L基因可降低体外肿瘤发生。
Am J Pathol. 2016 Oct;186(10):2761-8. doi: 10.1016/j.ajpath.2016.06.016. Epub 2016 Aug 10.
10
GPR30, the non-classical membrane G protein related estrogen receptor, is overexpressed in human seminoma and promotes seminoma cell proliferation.GPR30,一种非经典膜 G 蛋白相关雌激素受体,在人精原细胞瘤中过表达,并促进精原细胞瘤细胞增殖。
PLoS One. 2012;7(4):e34672. doi: 10.1371/journal.pone.0034672. Epub 2012 Apr 4.

引用本文的文献

1
CSE1L Silencing Enhances Cytarabine-mediated Cytotoxicity in Acute Myeloid Leukemia.CSE1L基因沉默增强阿糖胞苷对急性髓系白血病的细胞毒性作用
Indian J Hematol Blood Transfus. 2024 Oct;40(4):629-637. doi: 10.1007/s12288-024-01773-3. Epub 2024 May 27.
2
Chromosome Segregation-1-like Gene Participates in Ferroptosis in Human Ovarian Granulosa Cells via Nucleocytoplasmic Transport.染色体分离-1样基因通过核质转运参与人卵巢颗粒细胞的铁死亡。
Antioxidants (Basel). 2024 Jul 28;13(8):911. doi: 10.3390/antiox13080911.
3
New Insights on Sperm Function in Male Infertility of Unknown Origin: A Multimodal Approach.

本文引用的文献

1
Roles of the CSE1L-mediated nuclear import pathway in epigenetic silencing.CSE1L 介导的核输入途径在表观遗传沉默中的作用。
Proc Natl Acad Sci U S A. 2018 Apr 24;115(17):E4013-E4022. doi: 10.1073/pnas.1800505115. Epub 2018 Apr 10.
2
C-terminal kinesin motor KIFC1 participates in facilitating proper cell division of human seminoma.C端驱动蛋白KIFC1参与促进人类精原细胞瘤的正常细胞分裂。
Oncotarget. 2017 May 24;8(37):61373-61384. doi: 10.18632/oncotarget.18139. eCollection 2017 Sep 22.
3
CSE1L interaction with MSH6 promotes osteosarcoma progression and predicts poor patient survival.
关于不明原因男性不育精子功能的新见解:一种多模态方法。
Biomolecules. 2023 Sep 27;13(10):1462. doi: 10.3390/biom13101462.
4
The Ubiquitin-Proteasome System Participates in Sperm Surface Subproteome Remodeling during Boar Sperm Capacitation.泛素-蛋白酶体系统参与猪精子获能过程中精子表面亚蛋白组重塑。
Biomolecules. 2023 Jun 15;13(6):996. doi: 10.3390/biom13060996.
5
CSE1L/CAS regulates cell proliferation through CDK signalling in mouse spermatogenesis.CSE1L/CAS在小鼠精子发生过程中通过细胞周期蛋白依赖性激酶(CDK)信号传导调节细胞增殖。
Cell Prolif. 2022 Nov;55(11):e13334. doi: 10.1111/cpr.13334. Epub 2022 Sep 13.
6
Interfering with CSE1L/CAS inhibits tumour growth via C3 in triple-negative breast cancer.干扰 CSE1L/CAS 通过 C3 抑制三阴性乳腺癌肿瘤生长。
Cell Prolif. 2022 May;55(5):e13226. doi: 10.1111/cpr.13226. Epub 2022 Apr 10.
7
PHY34 inhibits autophagy through V-ATPase V0A2 subunit inhibition and CAS/CSE1L nuclear cargo trafficking in high grade serous ovarian cancer.PHY34 通过抑制 V-ATPase V0A2 亚基和 CAS/CSE1L 核货物转运来抑制高级别浆液性卵巢癌中的自噬。
Cell Death Dis. 2022 Jan 10;13(1):45. doi: 10.1038/s41419-021-04495-w.
8
CSE1L silencing impairs tumor progression via MET/STAT3/PD-L1 signaling in lung cancer.CSE1L基因沉默通过肺癌中的MET/STAT3/PD-L1信号通路损害肿瘤进展。
Am J Cancer Res. 2021 Sep 15;11(9):4380-4393. eCollection 2021.
9
The microRNA-451a/chromosome segregation 1-like axis suppresses cell proliferation, migration, and invasion and induces apoptosis in nasopharyngeal carcinoma.miRNA-451a/染色体分离 1 样轴抑制鼻咽癌细胞增殖、迁移和侵袭并诱导细胞凋亡。
Bioengineered. 2021 Dec;12(1):6967-6980. doi: 10.1080/21655979.2021.1975018.
10
A Novel Mutation in Cse1l Disrupts Brain and Eye Development with Specific Effects on Pax6 Expression.Cse1l基因中的一种新型突变破坏大脑和眼睛发育,并对Pax6表达产生特定影响。
J Dev Biol. 2021 Jul 7;9(3):27. doi: 10.3390/jdb9030027.
CSE1L 与 MSH6 的相互作用促进骨肉瘤的进展并预测患者预后不良。
Sci Rep. 2017 Apr 7;7:46238. doi: 10.1038/srep46238.
4
A novel role of KIF3b in the seminoma cell cycle.驱动蛋白家族成员3B(KIF3b)在精原细胞瘤细胞周期中的新作用。
Exp Cell Res. 2017 Mar 1;352(1):95-103. doi: 10.1016/j.yexcr.2017.01.023. Epub 2017 Feb 1.
5
CAS (CSE1L) signaling pathway in tumor progression and its potential as a biomarker and target for targeted therapy.肿瘤进展中的CAS(CSE1L)信号通路及其作为生物标志物和靶向治疗靶点的潜力。
Tumour Biol. 2016 Oct;37(10):13077-13090. doi: 10.1007/s13277-016-5301-x. Epub 2016 Sep 5.
6
Knockdown of CSE1L Gene in Colorectal Cancer Reduces Tumorigenesis in Vitro.敲低结直肠癌中的CSE1L基因可降低体外肿瘤发生。
Am J Pathol. 2016 Oct;186(10):2761-8. doi: 10.1016/j.ajpath.2016.06.016. Epub 2016 Aug 10.
7
An Overview on Predictive Biomarkers of Testicular Germ Cell Tumors.睾丸生殖细胞肿瘤预测生物标志物概述
J Cell Physiol. 2017 Feb;232(2):276-280. doi: 10.1002/jcp.25482. Epub 2016 Jul 29.
8
Cellular apoptosis susceptibility (CAS) is overexpressed in thyroid carcinoma and maintains tumor cell growth: A potential link to the BRAFV600E mutation.细胞凋亡易感性(CAS)在甲状腺癌中过表达并维持肿瘤细胞生长:与BRAFV600E突变的潜在联系。
Int J Oncol. 2016 Apr;48(4):1679-87. doi: 10.3892/ijo.2016.3388. Epub 2016 Feb 9.
9
Thirty years of search and capture: The complex simplicity of mitotic spindle assembly.三十年的探索与捕获:有丝分裂纺锤体组装的复杂简单性
J Cell Biol. 2015 Dec 21;211(6):1103-11. doi: 10.1083/jcb.201510015. Epub 2015 Dec 14.
10
CSE1L Links cAMP/PKA and Ras/ERK pathways and regulates the expressions and phosphorylations of ERK1/2, CREB, and MITF in melanoma cells.CSE1L连接cAMP/PKA和Ras/ERK信号通路,并调节黑色素瘤细胞中ERK1/2、CREB和MITF的表达及磷酸化。
Mol Carcinog. 2016 Nov;55(11):1542-1552. doi: 10.1002/mc.22407. Epub 2015 Sep 1.