Division of Oral Biological Sciences, Department of Molecular Cell Biology and Oral Anatomy, Kyushu University Graduate School of Dental Science, 3-1-1 Maidashi, Higashi-ku, Fukuoka, 812-8582, Japan.
Division of Oral Health, Department of Pediatric Dentistry, Growth & Development, Kyushu University Graduate School of Dental Science, 3-1-1 Maidashi, Higashi-ku, Fukuoka, 812-8582, Japan.
Stem Cell Res Ther. 2018 Nov 29;9(1):334. doi: 10.1186/s13287-018-1077-9.
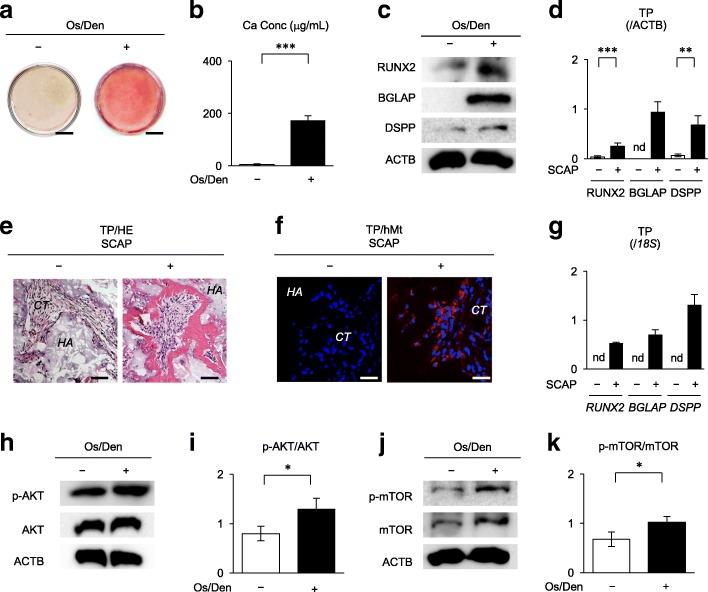
Stem cells from apical papilla (SCAP) are a subpopulation of mesenchymal stem cells (MSCs) isolated from the apical papilla of the developing tooth root apex of human teeth. Because of their osteogenic/dentinogenic capacity, SCAP are considered as a source for bone and dentin regeneration. However, little is understood about the molecular mechanism of osteogenic/dentinogenic differentiation of SCAP. Phosphoinositide 3 kinase (PI3K)-AKT-mammalian target of rapamycin (mTOR) signal pathway participates in regulating the differentiation of various cell types, such as MSCs. In this study, we examined the role of the PI3K-AKT-mTOR signal pathway in the osteogenic/dentinogenic differentiation of SCAP. Moreover, we challenge to fabricate scaffold-free SCAP-based spheroidal calcified constructs.
SCAP were pretreated with or without small interfering RNA for AKT (AKT siRNA), PI3K inhibitor LY294402, and mTOR inhibitor rapamycin and were cultured under osteogenic/dentinogenic differentiation to examine in vitro and in vivo calcified tissue formation. Moreover, SCAP-based cell aggregates were pretreated with or without LY294402 and rapamycin. The cell aggregates were cultured under osteogenic/dentinogenic condition and were analyzed the calcification of the aggregates.
Pretreatment with AKT siRNA, LY294402, and rapamycin enhances the in vitro and in vivo calcified tissue-forming capacity of SCAP. SCAP were fabricated as scaffold-free spheroids and were induced into forming calcified 3D constructs. The calcified density of the spheroidal constructs was enhanced when the spheroids were pretreated with LY294402 and rapamycin.
Our findings indicate that the suppression of PI3K-AKT-mTOR signal pathway plays a role in not only enhancing the in vivo and in vitro osteogenic/dentinogenic differentiation of SCAP, but also promoting the calcification of scaffold-free SCAP-based calcified constructs. These findings suggest that a suppressive regulation of PI3K-AKT-mTOR signal pathway is a novel approach for SCAP-based bone and dentin regeneration.
牙髓顶端干细胞(SCAP)是从人牙齿根尖部发育的牙髓顶端分离出来的间充质干细胞(MSCs)的一个亚群。由于其成骨/牙本质形成能力,SCAP 被认为是骨和牙本质再生的来源。然而,对于 SCAP 的成骨/牙本质分化的分子机制知之甚少。磷酸肌醇 3 激酶(PI3K)-蛋白激酶 B(AKT)-雷帕霉素靶蛋白(mTOR)信号通路参与调节各种细胞类型的分化,如间充质干细胞。在本研究中,我们研究了 PI3K-AKT-mTOR 信号通路在 SCAP 成骨/牙本质分化中的作用。此外,我们试图构建无支架的基于 SCAP 的球形钙化构建体。
SCAP 先用 AKT 小干扰 RNA(AKT siRNA)、PI3K 抑制剂 LY294402 和 mTOR 抑制剂雷帕霉素预处理,然后在成骨/牙本质分化条件下培养,以检测体外和体内钙化组织形成。此外,用 LY294402 和雷帕霉素预处理基于 SCAP 的细胞聚集体。将细胞聚集体在成骨/牙本质条件下培养,并分析聚集体的钙化情况。
AKT siRNA、LY294402 和 rapamycin 的预处理增强了 SCAP 的体外和体内钙化组织形成能力。SCAP 被制成无支架的球体,并被诱导形成钙化的 3D 结构。当球体用 LY294402 和 rapamycin 预处理时,球形构建体的钙化密度增加。
我们的研究结果表明,PI3K-AKT-mTOR 信号通路的抑制不仅在增强 SCAP 的体内和体外成骨/牙本质分化中起作用,而且在促进无支架基于 SCAP 的钙化构建体的钙化中起作用。这些发现表明抑制 PI3K-AKT-mTOR 信号通路是基于 SCAP 的骨和牙本质再生的一种新方法。