Suppr超能文献

miR-663a 通过调节 TGF-β1 抑制肝癌的肿瘤生长和侵袭。

miR-663a inhibits tumor growth and invasion by regulating TGF-β1 in hepatocellular carcinoma.

机构信息

Hepatobiliary Surgery Department and Unit of Organ Transplantation, The First Hospital of China Medical University, 155#, Nanjingbei street, Heping district, Shenyang, Liaoning, People's Republic of China.

Hepatobiliary Surgery Department, The First Affiliated Hospital, Sun Yat-sen University, Guangzhou, 510000, People's Republic of China.

出版信息

BMC Cancer. 2018 Nov 28;18(1):1179. doi: 10.1186/s12885-018-5016-z.

Abstract

BACKGROUND

The dysregulation of miR-663a is frequently observed in many human cancers. However, the functional role and precise mechanism of miR-663a have been controversial in hepatocellular carcinoma (HCC) and need to be studied in depth.

METHODS

The expression of miR-663a was detected in human cell lines and HCC tissues by quantitative RT-PCR (qRT-PCR), and data from the Cancer Genome Atlas (TCGA). Cell proliferation was investigated using MTS, EdU, colony formation assays, and xenograft animal experiments, and the cell invasion capacity was evaluated using the transwell assay. The target gene of miR-663a was identified by qRT-PCR, Western blot, and dual-luciferase reporter assays. The clinicopathological features of miR-663a and the correlation between miR-663a and TGF-β1 expression were also investigated in the clinical samples of HCC.

RESULTS

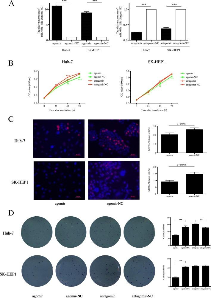
miR-663a was significantly downregulated in HCC cells relative to immortal normal liver cells, as indicated using qRT-PCR, and the lower expression of miR-663a was also confirmed in HCC tissue samples and the data from TCGA. The expression of miR-663a in HCC tissue samples was statistically significantly associated with size and the number of tumors. In addition, the upregulation of miR-663a inhibited the proliferation and invasion of HCC cells in vitro. Further study showed that miR-663a directly targeted transforming growth factor beta 1 (TGF-β1) to suppress HCC invasion, and that the inhibitory effect of miR-663a on cell invasion could be regulated by TGF-β1. In vivo studies showed that miR-663a significantly inhibited tumor growth. A negative correlation between miR-663a and TGF-β1 expression was also confirmed from the clinical samples of HCC.

CONCLUSIONS

miR-663a acts as a tumor suppressor and exerts a substantial role in inhibiting the proliferation, invasion, and tumorigenesis of HCC by regulating TGF-β1 in vitro and in vivo. These observations indicate that miR-663a may be a suitable diagnostic, therapeutic, and prognostic target for the treatment of HCC.

摘要

背景

miR-663a 的失调在许多人类癌症中经常观察到。然而,miR-663a 在肝细胞癌 (HCC) 中的功能作用和确切机制仍存在争议,需要深入研究。

方法

通过定量 RT-PCR (qRT-PCR) 和癌症基因组图谱 (TCGA) 检测人细胞系和 HCC 组织中 miR-663a 的表达。使用 MTS、EdU、集落形成测定和异种移植动物实验研究细胞增殖,使用 Transwell 测定评估细胞侵袭能力。通过 qRT-PCR、Western blot 和双荧光素酶报告基因测定鉴定 miR-663a 的靶基因。还在 HCC 的临床样本中研究了 miR-663a 的临床病理特征以及 miR-663a 与 TGF-β1 表达之间的相关性。

结果

qRT-PCR 显示,miR-663a 在 HCC 细胞中相对于永生化正常肝细胞显著下调,并且在 HCC 组织样本和 TCGA 数据中也证实了 miR-663a 的低表达。HCC 组织样本中 miR-663a 的表达与肿瘤的大小和数量呈统计学显著相关。此外,miR-663a 的上调抑制了 HCC 细胞在体外的增殖和侵袭。进一步的研究表明,miR-663a 直接靶向转化生长因子β 1 (TGF-β1) 抑制 HCC 侵袭,并且 miR-663a 对细胞侵袭的抑制作用可通过 TGF-β1 调节。体内研究表明,miR-663a 可显著抑制肿瘤生长。还从 HCC 的临床样本中证实了 miR-663a 与 TGF-β1 表达之间的负相关。

结论

miR-663a 作为一种肿瘤抑制因子,通过调节 TGF-β1 在体外和体内发挥重要作用,抑制 HCC 的增殖、侵袭和肿瘤发生。这些观察结果表明,miR-663a 可能是治疗 HCC 的一种合适的诊断、治疗和预后靶点。

https://cdn.ncbi.nlm.nih.gov/pmc/blobs/f1c5/6264054/ca29d35830e2/12885_2018_5016_Fig1_HTML.jpg

文献AI研究员

20分钟写一篇综述,助力文献阅读效率提升50倍。

立即体验

用中文搜PubMed

大模型驱动的PubMed中文搜索引擎

马上搜索

文档翻译

学术文献翻译模型,支持多种主流文档格式。

立即体验