Suppr超能文献

真核细胞非生命模拟物中的通讯和群体感应。

Communication and quorum sensing in non-living mimics of eukaryotic cells.

机构信息

Department of Chemistry and Biochemistry, University of California, San Diego, La Jolla, CA, 92093, USA.

出版信息

Nat Commun. 2018 Nov 28;9(1):5027. doi: 10.1038/s41467-018-07473-7.

Abstract

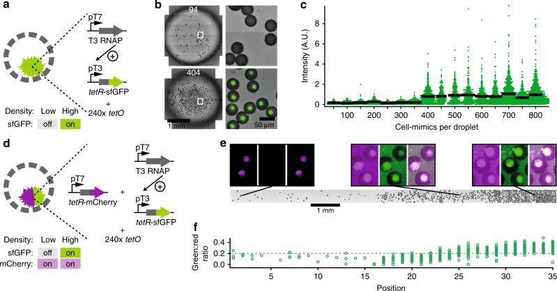
Cells in tissues or biofilms communicate with one another through chemical and mechanical signals to coordinate collective behaviors. Non-living cell mimics provide simplified models of natural systems; however, it has remained challenging to implement communication capabilities comparable to living cells. Here we present a porous artificial cell-mimic containing a nucleus-like DNA-hydrogel compartment that is able to express and display proteins, and communicate with neighboring cell-mimics through diffusive protein signals. We show that communication between cell-mimics allows distribution of tasks, quorum sensing, and cellular differentiation according to local environment. Cell-mimics can be manufactured in large quantities, easily stored, chemically modified, and spatially organized into diffusively connected tissue-like arrangements, offering a means for studying communication in large ensembles of artificial cells.

摘要

组织或生物膜中的细胞通过化学和机械信号相互交流,以协调集体行为。非生命细胞模拟物为自然系统提供了简化模型;然而,实现类似于活细胞的通信能力仍然具有挑战性。在这里,我们提出了一种多孔的人工细胞模拟物,其中包含一个类似细胞核的 DNA-水凝胶隔室,能够表达和展示蛋白质,并通过扩散蛋白信号与邻近的细胞模拟物进行通信。我们表明,细胞模拟物之间的通信允许根据局部环境分配任务、群体感应和细胞分化。细胞模拟物可以大量制造、轻松储存、化学修饰,并在空间上组织成扩散连接的组织样排列,为研究大量人工细胞中的通信提供了一种手段。

https://cdn.ncbi.nlm.nih.gov/pmc/blobs/9d17/6261949/2b3e3a659ce7/41467_2018_7473_Fig1_HTML.jpg

文献检索

告别复杂PubMed语法,用中文像聊天一样搜索,搜遍4000万医学文献。AI智能推荐,让科研检索更轻松。

立即免费搜索

文件翻译

保留排版,准确专业,支持PDF/Word/PPT等文件格式,支持 12+语言互译。

免费翻译文档

深度研究

AI帮你快速写综述,25分钟生成高质量综述,智能提取关键信息,辅助科研写作。

立即免费体验