Suppr超能文献

通过第四型诱导偶联 BRET assay 揭示 GPCR 异二聚体形成的限制。

Constraints on GPCR Heterodimerization Revealed by the Type-4 Induced-Association BRET Assay.

机构信息

MRC Human Immunology Unit, MRC Weatherall Institute of Molecular Medicine, University of Oxford, Oxford, OX3 9DS, United Kingdom; Radcliffe Department of Medicine, University of Oxford, Oxford, OX3 9DU, United Kingdom.

MRC Human Immunology Unit, MRC Weatherall Institute of Molecular Medicine, University of Oxford, Oxford, OX3 9DS, United Kingdom; Radcliffe Department of Medicine, University of Oxford, Oxford, OX3 9DU, United Kingdom.

出版信息

Biophys J. 2019 Jan 8;116(1):31-41. doi: 10.1016/j.bpj.2018.09.034. Epub 2018 Nov 22.

Abstract

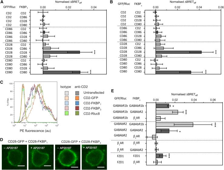
G-protein-coupled receptors (GPCRs) comprise the largest and most pharmacologically important family of cell-surface receptors encoded by the human genome. In many instances, the distinct signaling behavior of certain GPCRs has been explained in terms of the formation of heteromers with, for example, distinct signaling properties and allosteric cross-regulation. Confirmation of this has, however, been limited by the paucity of reliable methods for probing heteromeric GPCR interactions in situ. The most widely used assays for GPCR stoichiometry, based on resonance energy transfer, are unsuited to reporting heteromeric interactions. Here, we describe a targeted bioluminescence resonance energy transfer (BRET) assay, called type-4 BRET, which detects both homo- and heteromeric interactions using induced multimerization of protomers within such complexes, at constant expression. Using type-4 BRET assays, we investigate heterodimerization among known GPCR homodimers: the CXC chemokine receptor 4 and sphingosine-1-phosphate receptors. We observe that CXC chemokine receptor 4 and sphingosine-1-phosphate receptors can form heterodimers with GPCRs from their immediate subfamilies but not with more distantly related receptors. We also show that heterodimerization appears to disrupt homodimeric interactions, suggesting the sharing of interfaces. Broadly, these observations indicate that heterodimerization results from the divergence of homodimeric receptors and will therefore likely be restricted to closely related homodimeric GPCRs.

摘要

G 蛋白偶联受体(GPCRs)是人类基因组编码的最大和最重要的细胞表面受体家族之一。在许多情况下,某些 GPCR 独特的信号转导行为可以用与其他 GPCR 形成异源二聚体来解释,例如具有不同的信号转导特性和变构交叉调节。然而,这种解释受到缺乏可靠的方法来探测原位异源二聚体 GPCR 相互作用的限制。基于共振能量转移的最广泛使用的 GPCR 计量测定方法不适用于报告异源二聚体相互作用。在这里,我们描述了一种靶向的生物发光共振能量转移(BRET)测定方法,称为类型 4 BRET,它使用此类复合物中蛋白原的诱导多聚化,在恒定表达的情况下,同时检测同型和异型相互作用。使用类型 4 BRET 测定法,我们研究了已知 GPCR 同二聚体之间的异二聚化:CXC 趋化因子受体 4 和鞘氨醇 1-磷酸受体。我们观察到 CXC 趋化因子受体 4 和鞘氨醇 1-磷酸受体可以与它们的直系亚家族的 GPCR 形成异源二聚体,但不能与更远相关的受体形成异源二聚体。我们还表明,异源二聚化似乎破坏了同二聚体相互作用,表明共享界面。总体而言,这些观察结果表明异源二聚化是同源二聚体受体的分歧结果,因此可能仅限于密切相关的同源二聚体 GPCR。

https://cdn.ncbi.nlm.nih.gov/pmc/blobs/e8ee/6341220/04c1c51723e1/gr1.jpg

文献AI研究员

20分钟写一篇综述,助力文献阅读效率提升50倍。

立即体验

用中文搜PubMed

大模型驱动的PubMed中文搜索引擎

马上搜索

文档翻译

学术文献翻译模型,支持多种主流文档格式。

立即体验