Suppr超能文献

复制体动力学及其在 DNA 损伤时通过 PCNA 相互作用组的功能相关性。

Replisome Dynamics and Their Functional Relevance upon DNA Damage through the PCNA Interactome.

机构信息

Department of Experimental Radiation Oncology, The University of Texas MD Anderson Cancer Center, Houston, TX 77030, USA.

Department of Molecular and Cellular Biology, Baylor College of Medicine, Houston, TX 77030, USA.

出版信息

Cell Rep. 2018 Dec 26;25(13):3869-3883.e4. doi: 10.1016/j.celrep.2018.11.099.

Abstract

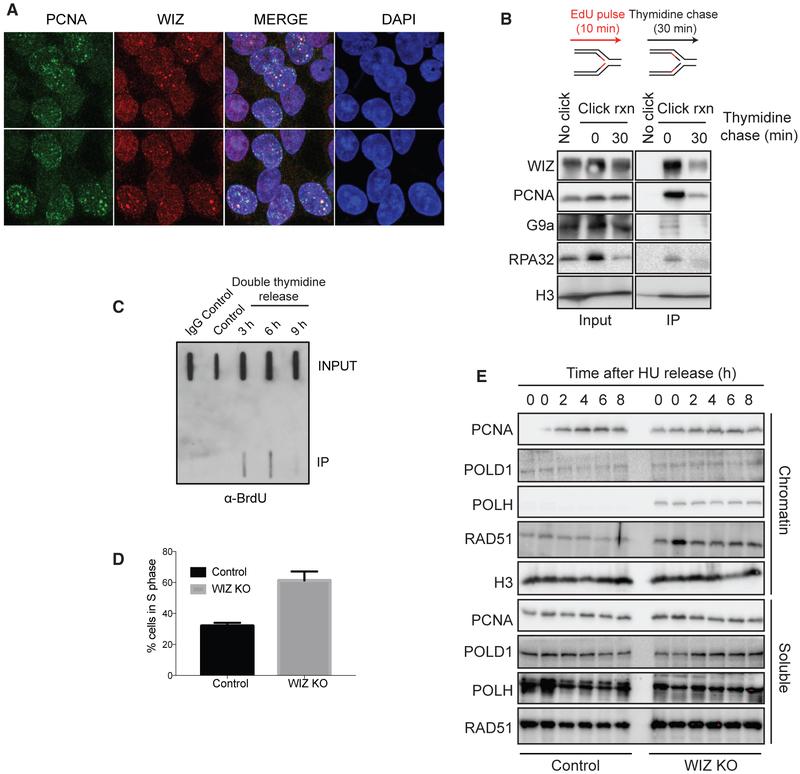
Eukaryotic cells use copious measures to ensure accurate duplication of the genome. Various genotoxic agents pose threats to the ongoing replication fork that, if not efficiently dealt with, can result in replication fork collapse. It is unknown how replication fork is precisely controlled and regulated under different conditions. Here, we examined the complexity of replication fork composition upon DNA damage by using a PCNA-based proteomic screen to uncover known and unexplored players involved in replication and replication stress response. We used camptothecin or UV radiation, which lead to fork-blocking lesions, to establish a comprehensive proteomics map of the replisome under such replication stress conditions. We identified and examined two potential candidate proteins WIZ and SALL1 for their roles in DNA replication and replication stress response. In addition, our unbiased screen uncovered many prospective candidate proteins that help fill the knowledge gap in understanding chromosomal DNA replication and DNA repair.

摘要

真核细胞采用大量措施来确保基因组的准确复制。各种遗传毒性试剂对正在进行的复制叉构成威胁,如果不能有效地处理,可能导致复制叉崩溃。目前尚不清楚在不同条件下,复制叉是如何被精确控制和调节的。在这里,我们通过基于 PCNA 的蛋白质组学筛选来研究 DNA 损伤时复制叉的组成复杂性,以揭示涉及复制和复制应激反应的已知和未知的参与者。我们使用喜树碱或紫外线辐射(可导致叉子阻塞性损伤)来建立在这种复制应激条件下复制体的综合蛋白质组图谱。我们鉴定并研究了两个潜在的候选蛋白 WIZ 和 SALL1,以了解它们在 DNA 复制和复制应激反应中的作用。此外,我们的无偏筛选揭示了许多有前途的候选蛋白,有助于填补理解染色体 DNA 复制和 DNA 修复的知识空白。

https://cdn.ncbi.nlm.nih.gov/pmc/blobs/b434/6364303/35c0228bb935/nihms-1517596-f0002.jpg

文献AI研究员

20分钟写一篇综述,助力文献阅读效率提升50倍。

立即体验

用中文搜PubMed

大模型驱动的PubMed中文搜索引擎

马上搜索

文档翻译

学术文献翻译模型,支持多种主流文档格式。

立即体验