Suppr超能文献

SPRINT 和蛋白酶体在非洲爪蟾卵提取物中复制偶联的 DNA-蛋白交联修复。

Replication-Coupled DNA-Protein Crosslink Repair by SPRTN and the Proteasome in Xenopus Egg Extracts.

机构信息

Faculty of Health and Medical Sciences, Novo Nordisk Foundation Center for Protein Research, University of Copenhagen, DK-2200 Copenhagen, Denmark.

Faculty of Health and Medical Sciences, Novo Nordisk Foundation Center for Protein Research, University of Copenhagen, DK-2200 Copenhagen, Denmark; Department of Biological Chemistry and Molecular Pharmacology, Harvard Medical School, Boston, MA 02115, USA.

出版信息

Mol Cell. 2019 Feb 7;73(3):574-588.e7. doi: 10.1016/j.molcel.2018.11.024. Epub 2018 Dec 27.

Abstract

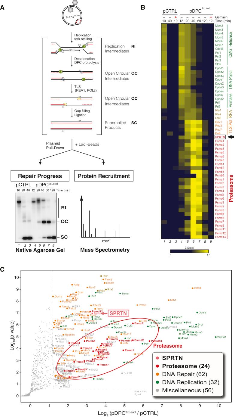
DNA-protein crosslinks (DPCs) are bulky lesions that interfere with DNA metabolism and therefore threaten genomic integrity. Recent studies implicate the metalloprotease SPRTN in S phase removal of DPCs, but how SPRTN is targeted to DPCs during DNA replication is unknown. Using Xenopus egg extracts that recapitulate replication-coupled DPC proteolysis, we show that DPCs can be degraded by SPRTN or the proteasome, which act as independent DPC proteases. Proteasome recruitment requires DPC polyubiquitylation, which is partially dependent on the ubiquitin ligase activity of TRAIP. In contrast, SPRTN-mediated DPC degradation does not require DPC polyubiquitylation but instead depends on nascent strand extension to within a few nucleotides of the lesion, implying that polymerase stalling at the DPC activates SPRTN on both leading and lagging strand templates. Our results demonstrate that SPRTN and proteasome activities are coupled to DNA replication by distinct mechanisms that promote replication across immovable protein barriers.

摘要

DNA-蛋白质交联物(DPCs)是体积较大的损伤,会干扰 DNA 代谢,因此威胁基因组的完整性。最近的研究表明,金属蛋白酶 SPRTN 参与 S 期 DPCs 的去除,但在 DNA 复制过程中 SPRTN 如何靶向 DPCs 尚不清楚。利用能够重现复制偶联的 DPC 蛋白水解的非洲爪蟾卵提取物,我们发现 DPC 可被 SPRTN 或蛋白酶体降解,它们作为独立的 DPC 蛋白酶发挥作用。蛋白酶体的募集需要 DPC 多泛素化,这部分依赖于 TRAIP 的泛素连接酶活性。相比之下,SPRTN 介导的 DPC 降解不需要 DPC 多泛素化,而是依赖于新生链延伸到损伤的几个核苷酸内,这意味着聚合酶在 DPC 处的停滞会在先导链和滞后链模板上激活 SPRTN。我们的研究结果表明,SPRTN 和蛋白酶体的活性通过不同的机制与 DNA 复制偶联,这些机制促进了在不可移动的蛋白质障碍上的复制。

https://cdn.ncbi.nlm.nih.gov/pmc/blobs/44bf/6375733/c9ffe9730696/fx1.jpg

文献AI研究员

20分钟写一篇综述,助力文献阅读效率提升50倍。

立即体验

用中文搜PubMed

大模型驱动的PubMed中文搜索引擎

马上搜索

文档翻译

学术文献翻译模型,支持多种主流文档格式。

立即体验