Suppr超能文献

萝卜硫素对糖尿病视网膜病变的保护作用:激活Nrf2信号通路并抑制NLRP3炎性小体形成

Protective effects of sulforaphane on diabetic retinopathy: activation of the Nrf2 pathway and inhibition of NLRP3 inflammasome formation.

作者信息

Li Sheng, Yang Hongwei, Chen Xiaolong

机构信息

Department of Ophthalmology, Shengjing Hospital of China Medical University, 36 Sanhao Street, Shenyang 110004, People's Republic of China.

出版信息

Exp Anim. 2019 May 8;68(2):221-231. doi: 10.1538/expanim.18-0146. Epub 2019 Jan 1.

Abstract

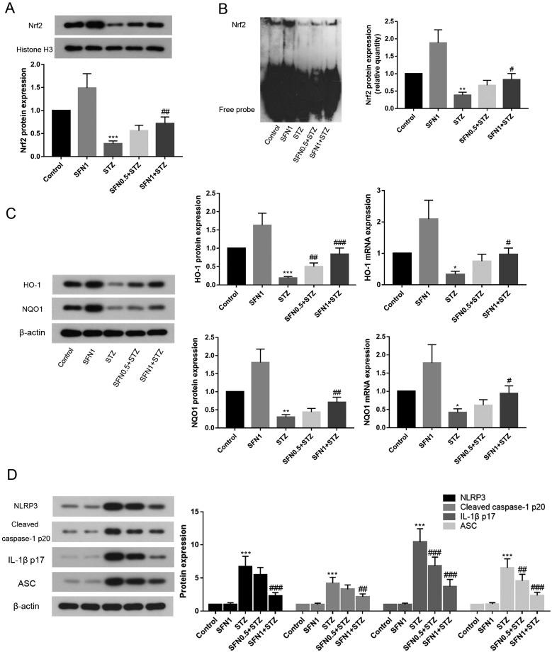
Sulforaphane (SFN) is abundant in cruciferous plants, providing significant protection against many chronic diseases. With the aim of clarifying the efficacy of sulforaphane in diabetic retinopathy (DR), a series of systematic studies were carried out in the present study. Male Sprague Dawley rats were intraperitoneally injected with streptozotocin (STZ, 65 mg/kg), and those with confirmed diabetes mellitus were given different doses of SFN (0.5 and 1 mg/kg/d) for 12 weeks. In vitro, Müller cells exposed to 25 mM glucose were treated with 2.5 µM SFN. The results indicated that SFN significantly reduced the generation of pro-inflammatory cytokines (TNF-α, IL-6, and IL-1β) and enhanced the activity of antioxidant enzymes (GSH, SOD, and CAT) in the retina of STZ rats. Further, SFN enhanced the nuclear accumulation of Nrf2 and increased the expression of HO-1 and NQO1, two major antioxidants downstream to Nrf2, in the injured retina. In addition, retinal expression levels of NLRP3, cleaved caspase-1 p20, IL-1β p17, and ASC were dramatically increased in STZ-induced DR, and this was abolished by SFN intervention. In vitro, high glucose-induced inflammation and oxidative stress damage in Müller cells were attenuated by SFN. SFN also exerted antioxidant effects, activated the Nrf2 pathway, and inhibited the NLRP3 inflammasome in Müller cells. In conclusion, our work demonstrates that SFN attenuates retinal inflammation and oxidative stress induced by high glucose and activates the antioxidative Nrf2 pathway and inhibits the formation of the NLRP3 inflammasome in vivo and in vitro.

摘要

萝卜硫素(SFN)在十字花科植物中含量丰富,对多种慢性疾病具有显著的保护作用。为了阐明萝卜硫素在糖尿病视网膜病变(DR)中的疗效,本研究开展了一系列系统研究。雄性Sprague Dawley大鼠腹腔注射链脲佐菌素(STZ,65 mg/kg),确诊为糖尿病的大鼠给予不同剂量的SFN(0.5和1 mg/kg/d),持续12周。在体外,用2.5 µM SFN处理暴露于25 mM葡萄糖的Müller细胞。结果表明,SFN显著降低了STZ大鼠视网膜中促炎细胞因子(TNF-α、IL-6和IL-1β)的产生,并增强了抗氧化酶(GSH、SOD和CAT)的活性。此外,SFN增强了Nrf2的核积累,并增加了损伤视网膜中Nrf2下游的两种主要抗氧化剂HO-1和NQO1的表达。此外,在STZ诱导的DR中,视网膜NLRP3、裂解的caspase-1 p20、IL-1β p17和ASC的表达水平显著增加,而SFN干预消除了这种增加。在体外,SFN减轻了高糖诱导的Müller细胞炎症和氧化应激损伤。SFN还发挥抗氧化作用,激活Nrf2通路,并抑制Müller细胞中的NLRP3炎性小体。总之,我们的研究表明,SFN在体内和体外均可减轻高糖诱导的视网膜炎症和氧化应激,激活抗氧化Nrf2通路,并抑制NLRP3炎性小体的形成。

https://cdn.ncbi.nlm.nih.gov/pmc/blobs/c76e/6511524/a6960bde4082/expanim-68-221-g001.jpg

文献AI研究员

20分钟写一篇综述,助力文献阅读效率提升50倍。

立即体验

用中文搜PubMed

大模型驱动的PubMed中文搜索引擎

马上搜索

文档翻译

学术文献翻译模型,支持多种主流文档格式。

立即体验