Pulliam Nicholas, Tang Jessica, Wang Weini, Fang Fang, Sood Riddhi, O'Hagan Heather M, Miller Kathy D, Clarke Robert, Nephew Kenneth P
Molecular and Cellular Biochemistry Department, Indiana University, Bloomington, IN 47405, USA.
Cell, Molecular and Cancer Biology Program, Medical Sciences Indiana University School of Medicine, Bloomington, IN 47405, USA.
Cancers (Basel). 2019 Jan 4;11(1):43. doi: 10.3390/cancers11010043.
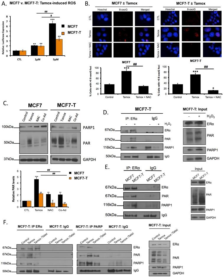
Therapeutic targeting of estrogen receptor-α (ERα) by the anti-estrogen tamoxifen is standard of care for premenopausal breast cancer patients and remains a key component of treatment strategies for postmenopausal patients. While tamoxifen significantly increases overall survival, tamoxifen resistance remains a major limitation despite continued expression of ERα in resistant tumors. Previous reports have described increased oxidative stress in tamoxifen resistant versus sensitive breast cancer and a role for PARP1 in mediating oxidative damage repair. We hypothesized that PARP1 activity mediated tamoxifen resistance in ERα-positive breast cancer and that combining the antiestrogen tamoxifen with a PARP1 inhibitor (PARPi) would sensitize tamoxifen resistant cells to tamoxifen therapy. In tamoxifen-resistant vs. -sensitive breast cancer cells, oxidative stress and PARP1 overexpression were increased. Furthermore, differential PARylation of ERα was observed in tamoxifen-resistant versus -sensitive cells, and ERα PARylation was increased by tamoxifen treatment. Loss of ERα PARylation following treatment with a PARP inhibitor (talazoparib) augmented tamoxifen sensitivity and decreased localization of both ERα and PARP1 to ERα-target genes. Co-administration of talazoparib plus tamoxifen increased DNA damage accumulation and decreased cell survival in a dose-dependent manner. The ability of PARPi to overcome tamoxifen resistance was dependent on ERα, as lack of ERα-mediated estrogen signaling expression and showed no response to tamoxifen-PARPi treatment. These results correlate ERα PARylation with tamoxifen resistance and indicate a novel mechanism-based approach to overcome tamoxifen resistance in ER+ breast cancer.
抗雌激素他莫昔芬对雌激素受体-α(ERα)进行治疗性靶向是绝经前乳腺癌患者的标准治疗方法,并且仍然是绝经后患者治疗策略的关键组成部分。虽然他莫昔芬显著提高了总生存率,但尽管ERα在耐药肿瘤中持续表达,他莫昔芬耐药仍然是一个主要限制。先前的报道描述了他莫昔芬耐药与敏感乳腺癌中氧化应激增加以及PARP1在介导氧化损伤修复中的作用。我们假设PARP1活性介导ERα阳性乳腺癌中的他莫昔芬耐药,并且将抗雌激素他莫昔芬与PARP1抑制剂(PARPi)联合使用会使他莫昔芬耐药细胞对他莫昔芬治疗敏感。在他莫昔芬耐药与敏感的乳腺癌细胞中,氧化应激和PARP1过表达增加。此外,在他莫昔芬耐药与敏感细胞中观察到ERα的PARylation存在差异,并且他莫昔芬治疗会增加ERα的PARylation。用PARP抑制剂(他拉唑帕利)处理后ERα的PARylation丧失增强了他莫昔芬敏感性,并减少了ERα和PARP1在ERα靶基因上的定位。他拉唑帕利与他莫昔芬联合给药以剂量依赖的方式增加了DNA损伤积累并降低了细胞存活率。PARPi克服他莫昔芬耐药的能力取决于ERα,因为缺乏ERα介导的雌激素信号表达,并且对他莫昔芬-PARPi治疗无反应。这些结果将ERα的PARylation与他莫昔芬耐药相关联,并表明一种基于新机制的方法来克服ER +乳腺癌中的他莫昔芬耐药。