Suppr超能文献

rCTRP9 的给药通过脂联素受体 1/PI3K/Akt 信号通路减轻 ICH 后小鼠的神经元凋亡。

Administration of rCTRP9 Attenuates Neuronal Apoptosis Through AdipoR1/PI3K/Akt Signaling Pathway after ICH in Mice.

机构信息

1 Department of Neurology, Tianjin TEDA Hospital, Tianjin, China.

2 Department of Physiology and Pharmacology, Loma Linda University, Loma Linda, CA, USA.

出版信息

Cell Transplant. 2019 Jun;28(6):756-766. doi: 10.1177/0963689718822809. Epub 2019 Jan 14.

Abstract

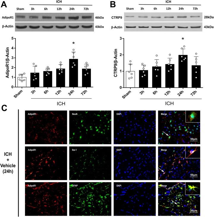
Targeting neuronal apoptosis after intracerebral hemorrhage (ICH) may be an important therapeutic strategy for ICH patients. Emerging evidence indicates that C1q/TNF-Related Protein 9 (CTRP9), a newly discovered adiponectin receptor agonist, exerts neuroprotection in cerebrovascular disease. The aim of this study was to investigate the anti-apoptotic role of CTRP9 after experimental ICH and to explore the underlying molecular mechanisms. ICH was induced in mice via intrastriatal injection of bacterial collagenase. Recombinant CTRP9 (rCTRP9) was administrated intranasally at 1 h after ICH. To elucidate the underlying mechanisms, adiponectin receptor1 small interfering ribonucleic acid (AdipoR1 siRNA) and selective PI3 K inhibitor LY294002 were administered prior to rCTRP9 treatment. Western blots, neurofunctional assessments, immunofluorescence staining, and Fluoro-Jade C (FJC) staining experiments were performed. Administration of rCTRP9 significantly improved both short- and long-term neurofunctional behavior after ICH. RCTRP9 treatment significantly increased the expression of AdipoR1, PI3 K, p-Akt, and Bcl-2, while at the same time was found to decrease the expression of Bax in the brain, which was reversed by inhibition of AdipoR1 and PI3 K. The neuroprotective effect of rCTRP9 after ICH was mediated by attenuation of neuronal apoptosis via the AdipoR1/PI3K/Akt signaling pathway; therefore, rCTRP9 should be further evaluated as a potential therapeutic agent for ICH patients.

摘要

针对脑出血(ICH)后的神经元凋亡可能是 ICH 患者的重要治疗策略。新出现的证据表明,C1q/TNF 相关蛋白 9(CTRP9),一种新发现的脂联素受体激动剂,在脑血管疾病中具有神经保护作用。本研究旨在探讨 CTRP9 在实验性 ICH 后的抗凋亡作用,并探讨其潜在的分子机制。通过纹状体注射细菌胶原酶在小鼠中诱导 ICH。ICH 后 1 小时通过鼻腔给予重组 CTRP9(rCTRP9)。为了阐明潜在的机制,在给予 rCTRP9 治疗之前给予脂联素受体 1 小干扰 RNA(AdipoR1 siRNA)和选择性 PI3K 抑制剂 LY294002。进行 Western blot、神经功能评估、免疫荧光染色和 Fluoro-Jade C(FJC)染色实验。给予 rCTRP9 可显著改善 ICH 后短期和长期的神经功能行为。rCTRP9 治疗可显著增加 AdipoR1、PI3K、p-Akt 和 Bcl-2 的表达,同时发现脑内 Bax 的表达减少,而 AdipoR1 和 PI3K 的抑制作用则逆转了这一现象。rCTRP9 对 ICH 后的神经保护作用是通过衰减神经元凋亡来介导的,通过 AdipoR1/PI3K/Akt 信号通路;因此,rCTRP9 应该进一步评估为 ICH 患者的潜在治疗剂。

https://cdn.ncbi.nlm.nih.gov/pmc/blobs/3aab/6686438/d1e709409034/10.1177_0963689718822809-fig1.jpg

文献AI研究员

20分钟写一篇综述,助力文献阅读效率提升50倍。

立即体验

用中文搜PubMed

大模型驱动的PubMed中文搜索引擎

马上搜索

文档翻译

学术文献翻译模型,支持多种主流文档格式。

立即体验