• 文献检索
  • 文档翻译
  • 深度研究
  • 学术资讯
  • Suppr Zotero 插件Zotero 插件
  • 邀请有礼
  • 套餐&价格
  • 历史记录
应用&插件
Suppr Zotero 插件Zotero 插件浏览器插件Mac 客户端Windows 客户端微信小程序
定价
高级版会员购买积分包购买API积分包
服务
文献检索文档翻译深度研究API 文档MCP 服务
关于我们
关于 Suppr公司介绍联系我们用户协议隐私条款
关注我们

Suppr 超能文献

核心技术专利:CN118964589B侵权必究
粤ICP备2023148730 号-1Suppr @ 2026

文献检索

告别复杂PubMed语法,用中文像聊天一样搜索,搜遍4000万医学文献。AI智能推荐,让科研检索更轻松。

立即免费搜索

文件翻译

保留排版,准确专业,支持PDF/Word/PPT等文件格式,支持 12+语言互译。

免费翻译文档

深度研究

AI帮你快速写综述,25分钟生成高质量综述,智能提取关键信息,辅助科研写作。

立即免费体验

小分子 ISRIB 在特定的激活窗口内抑制整体应激反应。

Small molecule ISRIB suppresses the integrated stress response within a defined window of activation.

机构信息

Virology Division, Department of Infectious Diseases and Immunology, Faculty of Veterinary Medicine, Utrecht University, 3584 CL Utrecht, The Netherlands.

Howard Hughes Medical Institute, University of California, San Francisco, CA 94143.

出版信息

Proc Natl Acad Sci U S A. 2019 Feb 5;116(6):2097-2102. doi: 10.1073/pnas.1815767116. Epub 2019 Jan 23.

DOI:10.1073/pnas.1815767116
PMID:30674674
原文链接:https://pmc.ncbi.nlm.nih.gov/articles/PMC6369741/
Abstract

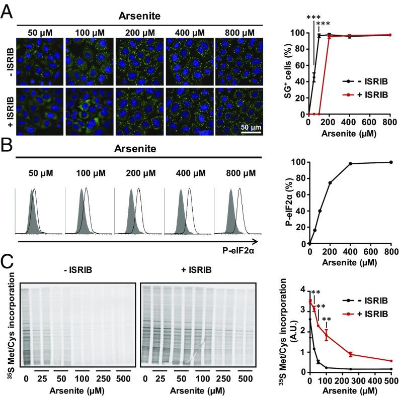
Activation of the integrated stress response (ISR) by a variety of stresses triggers phosphorylation of the α-subunit of translation initiation factor eIF2. P-eIF2α inhibits eIF2B, the guanine nucleotide exchange factor that recycles inactive eIF2•GDP to active eIF2•GTP. eIF2 phosphorylation thereby represses translation. Persistent activation of the ISR has been linked to the development of several neurological disorders, and modulation of the ISR promises new therapeutic strategies. Recently, a small-molecule ISR inhibitor (ISRIB) was identified that rescues translation in the presence of P-eIF2α by facilitating the assembly of more active eIF2B. ISRIB enhances cognitive memory processes and has therapeutic effects in brain-injured mice without displaying overt side effects. While using ISRIB to investigate the ISR in picornavirus-infected cells, we observed that ISRIB rescued translation early in infection when P-eIF2α levels were low, but not late in infection when P-eIF2α levels were high. By treating cells with varying concentrations of poly(I:C) or arsenite to induce the ISR, we provide additional proof that ISRIB is unable to inhibit the ISR when intracellular P-eIF2α concentrations exceed a critical threshold level. Together, our data demonstrate that the effects of pharmacological activation of eIF2B are tuned by P-eIF2α concentration. Thus, ISRIB can mitigate undesirable outcomes of low-level ISR activation that may manifest neurological disease but leaves the cytoprotective effects of acute ISR activation intact. The insensitivity of cells to ISRIB during acute ISR may explain why ISRIB does not cause overt toxic side effects in vivo.

摘要

整合应激反应 (ISR) 的激活会引发起始因子 eIF2 的 α 亚基的磷酸化。磷酸化的 eIF2α 抑制 eIF2B,eIF2B 是一种鸟嘌呤核苷酸交换因子,可将无活性的 eIF2•GDP 循环回有活性的 eIF2•GTP。因此,eIF2 的磷酸化抑制了翻译。ISR 的持续激活与几种神经退行性疾病的发生有关,而对 ISR 的调节有望为新的治疗策略提供帮助。最近,鉴定出一种小分子 ISR 抑制剂 (ISRIB),它通过促进更活跃的 eIF2B 的组装,在存在 P-eIF2α 的情况下恢复翻译。ISRIB 增强了认知记忆过程,并在脑损伤的小鼠中具有治疗效果,而没有表现出明显的副作用。在使用 ISRIB 研究正粘病毒感染细胞中的 ISR 时,我们观察到,在 P-eIF2α 水平较低时,ISRIB 在感染早期恢复了翻译,但在 P-eIF2α 水平较高时,在感染晚期则无法恢复翻译。通过用不同浓度的 poly(I:C) 或亚砷酸盐处理细胞来诱导 ISR,我们进一步证明,当细胞内 P-eIF2α 浓度超过临界阈值水平时,ISRIB 无法抑制 ISR。总之,我们的数据表明,eIF2B 的药理学激活效果受 P-eIF2α 浓度的调节。因此,ISRIB 可以减轻低水平 ISR 激活的不良后果,这些后果可能表现为神经退行性疾病,但保留急性 ISR 激活的细胞保护作用。在急性 ISR 期间,细胞对 ISRIB 的不敏感性可能解释了为什么 ISRIB 在体内不会引起明显的毒性副作用。

https://cdn.ncbi.nlm.nih.gov/pmc/blobs/5050/6369741/35ff0720ef9b/pnas.1815767116fig05.jpg
https://cdn.ncbi.nlm.nih.gov/pmc/blobs/5050/6369741/091de323ace1/pnas.1815767116fig01.jpg
https://cdn.ncbi.nlm.nih.gov/pmc/blobs/5050/6369741/cd1a21290396/pnas.1815767116fig02.jpg
https://cdn.ncbi.nlm.nih.gov/pmc/blobs/5050/6369741/0ec35d168138/pnas.1815767116fig03.jpg
https://cdn.ncbi.nlm.nih.gov/pmc/blobs/5050/6369741/fdc9a9bd60e3/pnas.1815767116fig04.jpg
https://cdn.ncbi.nlm.nih.gov/pmc/blobs/5050/6369741/35ff0720ef9b/pnas.1815767116fig05.jpg
https://cdn.ncbi.nlm.nih.gov/pmc/blobs/5050/6369741/091de323ace1/pnas.1815767116fig01.jpg
https://cdn.ncbi.nlm.nih.gov/pmc/blobs/5050/6369741/cd1a21290396/pnas.1815767116fig02.jpg
https://cdn.ncbi.nlm.nih.gov/pmc/blobs/5050/6369741/0ec35d168138/pnas.1815767116fig03.jpg
https://cdn.ncbi.nlm.nih.gov/pmc/blobs/5050/6369741/fdc9a9bd60e3/pnas.1815767116fig04.jpg
https://cdn.ncbi.nlm.nih.gov/pmc/blobs/5050/6369741/35ff0720ef9b/pnas.1815767116fig05.jpg

相似文献

1
Small molecule ISRIB suppresses the integrated stress response within a defined window of activation.小分子 ISRIB 在特定的激活窗口内抑制整体应激反应。
Proc Natl Acad Sci U S A. 2019 Feb 5;116(6):2097-2102. doi: 10.1073/pnas.1815767116. Epub 2019 Jan 23.
2
ISRIB Blunts the Integrated Stress Response by Allosterically Antagonising the Inhibitory Effect of Phosphorylated eIF2 on eIF2B.ISRIB 通过别构拮抗磷酸化 eIF2 对 eIF2B 的抑制作用来削弱整体应激反应。
Mol Cell. 2021 Jan 7;81(1):88-103.e6. doi: 10.1016/j.molcel.2020.10.031. Epub 2020 Nov 20.
3
Binding of ISRIB reveals a regulatory site in the nucleotide exchange factor eIF2B.ISRIB 结合揭示了核苷酸交换因子 eIF2B 的一个调节位点。
Science. 2018 Mar 30;359(6383):1533-1536. doi: 10.1126/science.aar5129.
4
Structural insights into ISRIB, a memory-enhancing inhibitor of the integrated stress response.结构洞察 ISRIB,一种增强记忆的整合应激反应抑制剂。
FEBS J. 2020 Jan;287(2):239-245. doi: 10.1111/febs.15073. Epub 2019 Nov 7.
5
Pharmacological dimerization and activation of the exchange factor eIF2B antagonizes the integrated stress response.交换因子eIF2B的药理学二聚化和激活可拮抗整合应激反应。
Elife. 2015 Apr 15;4:e07314. doi: 10.7554/eLife.07314.
6
The small molecule ISRIB reverses the effects of eIF2α phosphorylation on translation and stress granule assembly.小分子ISRIB可逆转eIF2α磷酸化对翻译和应激颗粒组装的影响。
Elife. 2015 Feb 26;4:e05033. doi: 10.7554/eLife.05033.
7
Structure of the nucleotide exchange factor eIF2B reveals mechanism of memory-enhancing molecule.核苷酸交换因子 eIF2B 的结构揭示了增强记忆分子的作用机制。
Science. 2018 Mar 30;359(6383). doi: 10.1126/science.aaq0939.
8
Pharmacological brake-release of mRNA translation enhances cognitive memory.mRNA翻译的药理学制动释放增强认知记忆。
Elife. 2013 May 28;2:e00498. doi: 10.7554/eLife.00498.
9
Stress responses. Mutations in a translation initiation factor identify the target of a memory-enhancing compound.应激反应。一种翻译起始因子中的突变确定了一种记忆增强化合物的作用靶点。
Science. 2015 May 29;348(6238):1027-30. doi: 10.1126/science.aaa6986. Epub 2015 Apr 9.
10
eIF2B conformation and assembly state regulate the integrated stress response.eIF2B 构象和组装状态调节整体应激反应。
Elife. 2021 Mar 10;10:e65703. doi: 10.7554/eLife.65703.

引用本文的文献

1
Integrated stress response in Behçet disease: expression analyses in peripheral blood and synovial monocytes.白塞病中的综合应激反应:外周血和滑膜单核细胞中的表达分析
Rheumatol Int. 2025 Sep 6;45(9):219. doi: 10.1007/s00296-025-05972-7.
2
Dual Nature of Mitochondrial Integrated Stress Response: Molecular Switches from Protection to Pathology.线粒体整合应激反应的双重性质:从保护到病理的分子开关
Genes (Basel). 2025 Aug 13;16(8):957. doi: 10.3390/genes16080957.
3
UBAP2L-driven stress granule formation links oxaliplatin resistance to gastric cancer.

本文引用的文献

1
Binding of ISRIB reveals a regulatory site in the nucleotide exchange factor eIF2B.ISRIB 结合揭示了核苷酸交换因子 eIF2B 的一个调节位点。
Science. 2018 Mar 30;359(6383):1533-1536. doi: 10.1126/science.aar5129.
2
Structure of the nucleotide exchange factor eIF2B reveals mechanism of memory-enhancing molecule.核苷酸交换因子 eIF2B 的结构揭示了增强记忆分子的作用机制。
Science. 2018 Mar 30;359(6383). doi: 10.1126/science.aaq0939.
3
Inhibition of the integrated stress response reverses cognitive deficits after traumatic brain injury.
UBAP2L驱动的应激颗粒形成将奥沙利铂耐药性与胃癌联系起来。
Commun Biol. 2025 Aug 13;8(1):1208. doi: 10.1038/s42003-025-08584-w.
4
Emerging roles for integrated stress response signaling in homeostasis.整合应激反应信号在体内平衡中的新作用。
FEBS J. 2025 Jul 14. doi: 10.1111/febs.70166.
5
Comparative CRISPRi screens reveal a human stem cell dependence on mRNA translation-coupled quality control.比较性CRISPR干扰筛选揭示了人类干细胞对mRNA翻译偶联质量控制的依赖性。
Nat Struct Mol Biol. 2025 Jul 11. doi: 10.1038/s41594-025-01616-3.
6
Cerebrospinal fluid attenuates the efficacy of methotrexate against acute lymphoblastic leukemia cells.脑脊液会削弱甲氨蝶呤对急性淋巴细胞白血病细胞的疗效。
Blood Neoplasia. 2024 Nov 15;2(1):100057. doi: 10.1016/j.bneo.2024.100057. eCollection 2025 Feb.
7
Dose-dependent CHCHD10 dysregulation dictates motor neuron disease severity and alters creatine metabolism.剂量依赖性的CHCHD10失调决定运动神经元疾病的严重程度并改变肌酸代谢。
Acta Neuropathol Commun. 2025 May 22;13(1):111. doi: 10.1186/s40478-025-02039-3.
8
Eukaryotic translation initiation factor 2A protects pancreatic beta cells during endoplasmic reticulum stress while rescuing global translation inhibition.真核生物翻译起始因子2A在内质网应激期间保护胰腺β细胞,同时挽救整体翻译抑制。
Diabetologia. 2025 Apr 30. doi: 10.1007/s00125-025-06431-5.
9
Effects of the Small-Molecule ISRIB on the Rapid and Efficient Myelination of Oligodendrocytes in Human Stem Cell-Derived Cerebral Organoids in Patients With Leukoencephalopathy With Vanishing White Matter.小分子ISRIB对患有消失性白质脑白质营养不良患者的人干细胞来源脑类器官中少突胶质细胞快速有效髓鞘形成的影响
CNS Neurosci Ther. 2025 Apr;31(4):e70398. doi: 10.1111/cns.70398.
10
A Compound Screen Based on Isogenic hESC-Derived β Cell Reveals an Inhibitor Targeting ZnT8-Mediated Zinc Transportation to Protect Pancreatic β Cell from Stress-Induced Cell Death.基于同基因人胚胎干细胞衍生的β细胞的化合物筛选揭示了一种靶向锌转运体8介导的锌转运的抑制剂,以保护胰腺β细胞免受应激诱导的细胞死亡。
Adv Sci (Weinh). 2025 May;12(20):e2413161. doi: 10.1002/advs.202413161. Epub 2025 Apr 7.
抑制整体应激反应可逆转创伤性脑损伤后的认知障碍。
Proc Natl Acad Sci U S A. 2017 Aug 1;114(31):E6420-E6426. doi: 10.1073/pnas.1707661114. Epub 2017 Jul 10.
4
Middle East Respiratory Coronavirus Accessory Protein 4a Inhibits PKR-Mediated Antiviral Stress Responses.中东呼吸冠状病毒辅助蛋白4a抑制PKR介导的抗病毒应激反应。
PLoS Pathog. 2016 Oct 26;12(10):e1005982. doi: 10.1371/journal.ppat.1005982. eCollection 2016 Oct.
5
Feline Calicivirus Infection Disrupts Assembly of Cytoplasmic Stress Granules and Induces G3BP1 Cleavage.猫杯状病毒感染破坏细胞质应激颗粒的组装并诱导G3BP1裂解。
J Virol. 2016 Jun 24;90(14):6489-6501. doi: 10.1128/JVI.00647-16. Print 2016 Jul 15.
6
Pharmacological dimerization and activation of the exchange factor eIF2B antagonizes the integrated stress response.交换因子eIF2B的药理学二聚化和激活可拮抗整合应激反应。
Elife. 2015 Apr 15;4:e07314. doi: 10.7554/eLife.07314.
7
Stress responses. Mutations in a translation initiation factor identify the target of a memory-enhancing compound.应激反应。一种翻译起始因子中的突变确定了一种记忆增强化合物的作用靶点。
Science. 2015 May 29;348(6238):1027-30. doi: 10.1126/science.aaa6986. Epub 2015 Apr 9.
8
Partial restoration of protein synthesis rates by the small molecule ISRIB prevents neurodegeneration without pancreatic toxicity.小分子ISRIB部分恢复蛋白质合成速率可预防神经退行性变且无胰腺毒性。
Cell Death Dis. 2015 Mar 5;6(3):e1672. doi: 10.1038/cddis.2015.49.
9
The small molecule ISRIB reverses the effects of eIF2α phosphorylation on translation and stress granule assembly.小分子ISRIB可逆转eIF2α磷酸化对翻译和应激颗粒组装的影响。
Elife. 2015 Feb 26;4:e05033. doi: 10.7554/eLife.05033.
10
Review: Modulating the unfolded protein response to prevent neurodegeneration and enhance memory.综述:调节未折叠蛋白反应以预防神经退行性变并增强记忆。
Neuropathol Appl Neurobiol. 2015 Jun;41(4):414-27. doi: 10.1111/nan.12211.