• 文献检索
  • 文档翻译
  • 深度研究
  • 学术资讯
  • Suppr Zotero 插件Zotero 插件
  • 邀请有礼
  • 套餐&价格
  • 历史记录
应用&插件
Suppr Zotero 插件Zotero 插件浏览器插件Mac 客户端Windows 客户端微信小程序
定价
高级版会员购买积分包购买API积分包
服务
文献检索文档翻译深度研究API 文档MCP 服务
关于我们
关于 Suppr公司介绍联系我们用户协议隐私条款
关注我们

Suppr 超能文献

核心技术专利:CN118964589B侵权必究
粤ICP备2023148730 号-1Suppr @ 2026

文献检索

告别复杂PubMed语法,用中文像聊天一样搜索,搜遍4000万医学文献。AI智能推荐,让科研检索更轻松。

立即免费搜索

文件翻译

保留排版,准确专业,支持PDF/Word/PPT等文件格式,支持 12+语言互译。

免费翻译文档

深度研究

AI帮你快速写综述,25分钟生成高质量综述,智能提取关键信息,辅助科研写作。

立即免费体验

ERβ 配体氯吲唑类似物在多发性硬化症小鼠模型中发挥免疫调节和髓鞘再生作用。

Analogues of ERβ ligand chloroindazole exert immunomodulatory and remyelinating effects in a mouse model of multiple sclerosis.

机构信息

Division of Biomedical Sciences, UCR School of Medicine, Riverside, CA, 92521, USA.

Department of Chemistry, University of Illinois at Urbana-Champaign, Urbana, IL, 61801, USA.

出版信息

Sci Rep. 2019 Jan 24;9(1):503. doi: 10.1038/s41598-018-37420-x.

DOI:10.1038/s41598-018-37420-x
PMID:30679747
原文链接:https://pmc.ncbi.nlm.nih.gov/articles/PMC6345788/
Abstract

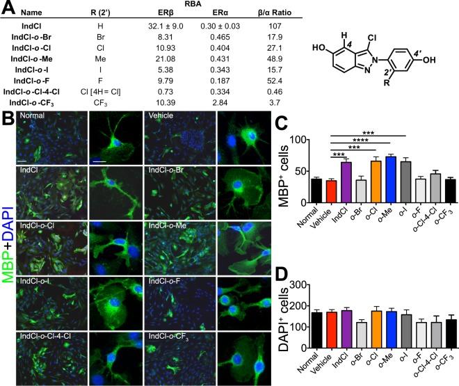
Pharmaceutical agents currently approved for the treatment of multiple sclerosis reduce relapse rates, but do not reverse or prevent neurodegeneration nor initiate myelin repair. The highly selective estrogen receptor (ER) β ligand chloroindazole (IndCl) shows particular promise promoting both remyelination while reducing inflammatory cytokines in the central nervous system of mice with experimental autoimmune encephalomyelitis. To optimize these benefits, we developed and screened seven novel IndCl analogues for their efficacy in promoting primary oligodendrocyte (OL) progenitor cell survival, proliferation, and differentiation in vitro by immunohistochemistry. Two analogues, IndCl-o-chloro and IndCl-o-methyl, induced proliferation and differentiation equivalent to IndCl and were selected for subsequent in vivo evaluation for their impact on clinical disease course, white matter pathology, and inflammation. Both compounds ameliorated disease severity, increased mature OLs, and improved overall myelination in the corpus callosum and white matter tracts of the spinal cord. These effects were accompanied by reduced production of the OL toxic molecules interferon-γ and chemokine (C-X-C motif) ligand, CXCL10 by splenocytes with no discernable effect on central nervous system-infiltrating leukocyte numbers, while IndCl-o-methyl also reduced peripheral interleukin (IL)-17. In addition, expression of the chemokine CXCL1, which is associated with developmental oligodendrogenesis, was upregulated by IndCl and both analogues. Furthermore, callosal compound action potential recordings from analogue-treated mice demonstrated a larger N1 component amplitude compared to vehicle, suggesting more functionally myelinated fibers. Thus, the o-Methyl and o-Chloro IndCl analogues represent a class of ERβ ligands that offer significant remyelination and neuroprotection as well as modulation of the immune system; hence, they appear appropriate to consider further for therapeutic development in multiple sclerosis and other demyelinating diseases.

摘要

目前批准用于治疗多发性硬化症的药物可降低复发率,但不能逆转或预防神经退行性变,也不能启动髓鞘修复。高度选择性雌激素受体 (ER)β配体氯吲哚(IndCl)在促进实验性自身免疫性脑脊髓炎小鼠的髓鞘再生的同时降低中枢神经系统中的炎症细胞因子方面显示出特别的前景。为了优化这些益处,我们通过免疫组织化学开发并筛选了七种新型 IndCl 类似物,以评估它们促进原代少突胶质细胞(OL)祖细胞在体外存活、增殖和分化的功效。两种类似物 IndCl-o-氯和 IndCl-o-甲基诱导增殖和分化与 IndCl 相当,被选为随后在体内评估它们对临床疾病过程、白质病理学和炎症的影响。这两种化合物均改善了疾病严重程度,增加了成熟的 OL,并改善了胼胝体和脊髓白质束中的整体髓鞘形成。这些作用伴随着 OL 毒性分子干扰素-γ和趋化因子(C-X-C 基序)配体 CXCL10 的产生减少,脾细胞中没有明显影响中枢神经系统浸润白细胞的数量,而 IndCl-o-甲基也减少了外周白细胞介素(IL)-17。此外,与发育性少突胶质细胞形成相关的趋化因子 CXCL1 的表达被 IndCl 和两种类似物上调。此外,与载体相比,来自类似物处理的小鼠的胼胝体复合动作电位记录显示 N1 成分幅度更大,表明有更多功能髓鞘化纤维。因此,o-甲基和 o-氯 IndCl 类似物代表了一类 ERβ 配体,它们具有显著的髓鞘再生和神经保护作用,以及免疫系统的调节作用;因此,它们似乎适合进一步考虑用于多发性硬化症和其他脱髓鞘疾病的治疗开发。

https://cdn.ncbi.nlm.nih.gov/pmc/blobs/290b/6345788/672d772d5b97/41598_2018_37420_Fig9_HTML.jpg
https://cdn.ncbi.nlm.nih.gov/pmc/blobs/290b/6345788/5a2c49b6cc90/41598_2018_37420_Fig1_HTML.jpg
https://cdn.ncbi.nlm.nih.gov/pmc/blobs/290b/6345788/85ca33ecb6c4/41598_2018_37420_Fig2_HTML.jpg
https://cdn.ncbi.nlm.nih.gov/pmc/blobs/290b/6345788/42b112154b65/41598_2018_37420_Fig3_HTML.jpg
https://cdn.ncbi.nlm.nih.gov/pmc/blobs/290b/6345788/1756c3d7a8be/41598_2018_37420_Fig4_HTML.jpg
https://cdn.ncbi.nlm.nih.gov/pmc/blobs/290b/6345788/6a4b9584152b/41598_2018_37420_Fig5_HTML.jpg
https://cdn.ncbi.nlm.nih.gov/pmc/blobs/290b/6345788/391731827a63/41598_2018_37420_Fig6_HTML.jpg
https://cdn.ncbi.nlm.nih.gov/pmc/blobs/290b/6345788/553b1795e7da/41598_2018_37420_Fig7_HTML.jpg
https://cdn.ncbi.nlm.nih.gov/pmc/blobs/290b/6345788/d3a293913b2c/41598_2018_37420_Fig8_HTML.jpg
https://cdn.ncbi.nlm.nih.gov/pmc/blobs/290b/6345788/672d772d5b97/41598_2018_37420_Fig9_HTML.jpg
https://cdn.ncbi.nlm.nih.gov/pmc/blobs/290b/6345788/5a2c49b6cc90/41598_2018_37420_Fig1_HTML.jpg
https://cdn.ncbi.nlm.nih.gov/pmc/blobs/290b/6345788/85ca33ecb6c4/41598_2018_37420_Fig2_HTML.jpg
https://cdn.ncbi.nlm.nih.gov/pmc/blobs/290b/6345788/42b112154b65/41598_2018_37420_Fig3_HTML.jpg
https://cdn.ncbi.nlm.nih.gov/pmc/blobs/290b/6345788/1756c3d7a8be/41598_2018_37420_Fig4_HTML.jpg
https://cdn.ncbi.nlm.nih.gov/pmc/blobs/290b/6345788/6a4b9584152b/41598_2018_37420_Fig5_HTML.jpg
https://cdn.ncbi.nlm.nih.gov/pmc/blobs/290b/6345788/391731827a63/41598_2018_37420_Fig6_HTML.jpg
https://cdn.ncbi.nlm.nih.gov/pmc/blobs/290b/6345788/553b1795e7da/41598_2018_37420_Fig7_HTML.jpg
https://cdn.ncbi.nlm.nih.gov/pmc/blobs/290b/6345788/d3a293913b2c/41598_2018_37420_Fig8_HTML.jpg
https://cdn.ncbi.nlm.nih.gov/pmc/blobs/290b/6345788/672d772d5b97/41598_2018_37420_Fig9_HTML.jpg

相似文献

1
Analogues of ERβ ligand chloroindazole exert immunomodulatory and remyelinating effects in a mouse model of multiple sclerosis.ERβ 配体氯吲唑类似物在多发性硬化症小鼠模型中发挥免疫调节和髓鞘再生作用。
Sci Rep. 2019 Jan 24;9(1):503. doi: 10.1038/s41598-018-37420-x.
2
Nudging oligodendrocyte intrinsic signaling to remyelinate and repair: Estrogen receptor ligand effects.微调少突胶质细胞内在信号以实现髓鞘再生和修复:雌激素受体配体的作用
J Steroid Biochem Mol Biol. 2016 Jun;160:43-52. doi: 10.1016/j.jsbmb.2016.01.006. Epub 2016 Jan 14.
3
Diffusion tensor imaging identifies aspects of therapeutic estrogen receptor β ligand-induced remyelination in a mouse model of multiple sclerosis.弥散张量成像在多发性硬化症的小鼠模型中识别治疗性雌激素受体 β 配体诱导的髓鞘再生的方面。
Neurobiol Dis. 2019 Oct;130:104501. doi: 10.1016/j.nbd.2019.104501. Epub 2019 Jun 18.
4
Alleviation of extensive visual pathway dysfunction by a remyelinating drug in a chronic mouse model of multiple sclerosis.一种髓鞘修复药物对多发性硬化症慢性模型中广泛视觉通路功能障碍的缓解作用。
Brain Pathol. 2021 Mar;31(2):312-332. doi: 10.1111/bpa.12930. Epub 2021 Jan 29.
5
Increase in chemokine CXCL1 by ERβ ligand treatment is a key mediator in promoting axon myelination.雌激素受体 β 配体处理导致趋化因子 CXCL1 的增加是促进轴突髓鞘形成的关键介质。
Proc Natl Acad Sci U S A. 2018 Jun 12;115(24):6291-6296. doi: 10.1073/pnas.1721732115. Epub 2018 May 29.
6
Multiple functional therapeutic effects of the estrogen receptor β agonist indazole-Cl in a mouse model of multiple sclerosis.雌激素受体β激动剂吲唑-Cl在多发性硬化症小鼠模型中的多种功能治疗作用
Proc Natl Acad Sci U S A. 2014 Dec 16;111(50):18061-6. doi: 10.1073/pnas.1411294111. Epub 2014 Dec 1.
7
Oestrogen receptor beta ligand: a novel treatment to enhance endogenous functional remyelination.雌激素受体β配体:一种促进内源性功能性髓鞘再生的新型治疗方法。
Brain. 2010 Oct;133(10):2999-3016. doi: 10.1093/brain/awq237. Epub 2010 Sep 21.
8
Estrogen receptor β ligand therapy activates PI3K/Akt/mTOR signaling in oligodendrocytes and promotes remyelination in a mouse model of multiple sclerosis.雌激素受体 β 配体疗法激活少突胶质细胞中的 PI3K/Akt/mTOR 信号通路,并促进多发性硬化症小鼠模型中的髓鞘再生。
Neurobiol Dis. 2013 Aug;56:131-44. doi: 10.1016/j.nbd.2013.04.005. Epub 2013 Apr 17.
9
Estrogen receptor (ER) β expression in oligodendrocytes is required for attenuation of clinical disease by an ERβ ligand.少突胶质细胞中雌激素受体 β 的表达对于雌激素受体 β 配体减轻临床疾病是必需的。
Proc Natl Acad Sci U S A. 2013 Nov 19;110(47):19125-30. doi: 10.1073/pnas.1311763110. Epub 2013 Nov 4.
10
rHIgM22 enhances remyelination in the brain of the cuprizone mouse model of demyelination.rHIgM22 增强脱髓鞘杯状寡糖模型小鼠大脑中的髓鞘再生。
Neurobiol Dis. 2017 Sep;105:142-155. doi: 10.1016/j.nbd.2017.05.015. Epub 2017 May 30.

引用本文的文献

1
Decreased mitochondrial activity in the demyelinating cerebellum of progressive multiple sclerosis and chronic EAE contributes to Purkinje cell loss.进行性多发性硬化症和慢性实验性自身免疫性脑脊髓炎脱髓鞘小脑中线粒体活性降低导致浦肯野细胞丢失。
Proc Natl Acad Sci U S A. 2025 Jun 24;122(25):e2421806122. doi: 10.1073/pnas.2421806122. Epub 2025 Jun 16.
2
Demyelination and neurodegeneration early in experimental autoimmune encephalomyelitis contribute to functional deficits in the anterior visual pathway.实验性自身免疫性脑脊髓炎早期的脱髓鞘和神经退行性变导致前视通路功能缺陷。
Sci Rep. 2024 Oct 14;14(1):24048. doi: 10.1038/s41598-024-73792-z.
3

本文引用的文献

1
Increase in chemokine CXCL1 by ERβ ligand treatment is a key mediator in promoting axon myelination.雌激素受体 β 配体处理导致趋化因子 CXCL1 的增加是促进轴突髓鞘形成的关键介质。
Proc Natl Acad Sci U S A. 2018 Jun 12;115(24):6291-6296. doi: 10.1073/pnas.1721732115. Epub 2018 May 29.
2
New Insights into the Role of IL-1β in Experimental Autoimmune Encephalomyelitis and Multiple Sclerosis.白细胞介素-1β在实验性自身免疫性脑脊髓炎和多发性硬化症中作用的新见解
J Immunol. 2017 Jun 15;198(12):4553-4560. doi: 10.4049/jimmunol.1700263.
3
Consistent induction of chronic experimental autoimmune encephalomyelitis in C57BL/6 mice for the longitudinal study of pathology and repair.
Estrogen Receptor Beta 1: A Potential Therapeutic Target for Female Triple Negative Breast Cancer.
雌激素受体β 1:女性三阴性乳腺癌的潜在治疗靶点。
Endocrinology. 2022 Oct 23;163(12). doi: 10.1210/endocr/bqac172.
4
Nuclear hormone receptors in demyelinating diseases.脱髓鞘疾病中的核激素受体。
J Neuroendocrinol. 2022 Jul;34(7):e13171. doi: 10.1111/jne.13171. Epub 2022 Jun 22.
5
Recommendations to Address the Unique Clinical and Psychological Needs of Transgender Persons Living With Multiple Sclerosis.满足患有多发性硬化症的跨性别者独特临床和心理需求的建议。
Int J MS Care. 2022 Jan-Feb;24(1):35-40. doi: 10.7224/1537-2073.2021-066. Epub 2022 Feb 25.
6
Connecting Neuroinflammation and Neurodegeneration in Multiple Sclerosis: Are Oligodendrocyte Precursor Cells a Nexus of Disease?多发性硬化症中神经炎症与神经退行性变的关联:少突胶质前体细胞是疾病的关键环节吗?
Front Cell Neurosci. 2021 Jun 21;15:654284. doi: 10.3389/fncel.2021.654284. eCollection 2021.
7
Alleviation of extensive visual pathway dysfunction by a remyelinating drug in a chronic mouse model of multiple sclerosis.一种髓鞘修复药物对多发性硬化症慢性模型中广泛视觉通路功能障碍的缓解作用。
Brain Pathol. 2021 Mar;31(2):312-332. doi: 10.1111/bpa.12930. Epub 2021 Jan 29.
8
Contrasting activities of estrogen receptor beta isoforms in triple negative breast cancer.雌激素受体β亚型在三阴性乳腺癌中的差异活性。
Breast Cancer Res Treat. 2021 Jan;185(2):281-292. doi: 10.1007/s10549-020-05948-0. Epub 2020 Oct 1.
9
CXCR2 Signaling and Remyelination in Preclinical Models of Demyelination.CXCR2 信号通路与脱髓鞘疾病动物模型中的髓鞘修复。
DNA Cell Biol. 2020 Jan;39(1):3-7. doi: 10.1089/dna.2019.5182. Epub 2019 Dec 17.
10
Diffusion tensor imaging identifies aspects of therapeutic estrogen receptor β ligand-induced remyelination in a mouse model of multiple sclerosis.弥散张量成像在多发性硬化症的小鼠模型中识别治疗性雌激素受体 β 配体诱导的髓鞘再生的方面。
Neurobiol Dis. 2019 Oct;130:104501. doi: 10.1016/j.nbd.2019.104501. Epub 2019 Jun 18.
在C57BL/6小鼠中持续诱导慢性实验性自身免疫性脑脊髓炎,用于病理学和修复的纵向研究。
J Neurosci Methods. 2017 Jun 1;284:71-84. doi: 10.1016/j.jneumeth.2017.04.003. Epub 2017 Apr 8.
4
IL-17 in Chronic Inflammation: From Discovery to Targeting.慢性炎症中的白细胞介素-17:从发现到靶向治疗
Trends Mol Med. 2016 Mar;22(3):230-241. doi: 10.1016/j.molmed.2016.01.001. Epub 2016 Jan 31.
5
IFN-γ ameliorates autoimmune encephalomyelitis by limiting myelin lipid peroxidation.干扰素-γ通过限制髓磷脂脂质过氧化来改善自身免疫性脑脊髓炎。
Proc Natl Acad Sci U S A. 2015 Sep 8;112(36):E5038-47. doi: 10.1073/pnas.1505955112. Epub 2015 Aug 24.
6
Dual suppression of estrogenic and inflammatory activities for targeting of endometriosis.双重抑制雌激素活性和炎症活性以靶向治疗子宫内膜异位症。
Sci Transl Med. 2015 Jan 21;7(271):271ra9. doi: 10.1126/scitranslmed.3010626.
7
Multiple functional therapeutic effects of the estrogen receptor β agonist indazole-Cl in a mouse model of multiple sclerosis.雌激素受体β激动剂吲唑-Cl在多发性硬化症小鼠模型中的多种功能治疗作用
Proc Natl Acad Sci U S A. 2014 Dec 16;111(50):18061-6. doi: 10.1073/pnas.1411294111. Epub 2014 Dec 1.
8
IL-17 and related cytokines involved in the pathology and immunotherapy of multiple sclerosis: Current and future developments.IL-17 及相关细胞因子在多发性硬化症发病机制和免疫治疗中的作用:现状与未来进展
Cytokine Growth Factor Rev. 2014 Aug;25(4):403-13. doi: 10.1016/j.cytogfr.2014.07.013. Epub 2014 Jul 29.
9
Estrogen receptors alpha (ERα) and beta (ERβ): subtype-selective ligands and clinical potential.雌激素受体α(ERα)和β(ERβ):亚型选择性配体及临床潜力。
Steroids. 2014 Nov;90:13-29. doi: 10.1016/j.steroids.2014.06.012. Epub 2014 Jun 24.
10
Estrogen regulation of the brain renin-angiotensin system in protection against angiotensin II-induced sensitization of hypertension.雌激素对脑肾素-血管紧张素系统的调节在预防血管紧张素Ⅱ诱导的高血压敏化中的作用。
Am J Physiol Heart Circ Physiol. 2014 Jul 15;307(2):H191-8. doi: 10.1152/ajpheart.01012.2013. Epub 2014 May 23.