Department of Nutrition, School of Public Health, Sun Yat-sen University, Guangzhou 510080, PR China; Guangdong Provincial Key Laboratory of Food, Nutrition and Health, Guangzhou 510080, PR China.
Department of Toxicology, School of Public Health, Sun Yat-sen University, 510080, PR China; Guangzhou Key Laboratory of Environmental Pollution and Health Risk Assessment, Guangzhou 510080, PR China.
Redox Biol. 2019 Feb;21:101068. doi: 10.1016/j.redox.2018.101068. Epub 2018 Dec 6.
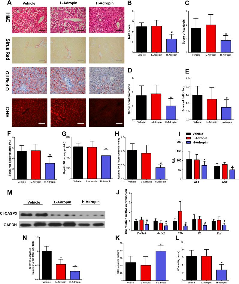
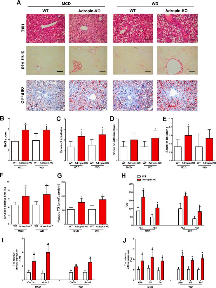
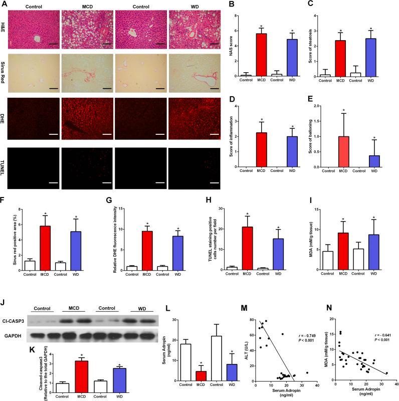
Adropin, a secretory signal peptide, has shown beneficial effects on improving glucose homeostasis and dyslipidemia. However, whether this peptide affects nonalcoholic steatohepatitis (NASH) has remained unclear. In this study, the serum adropin levels, liver injury and oxidative stress were measured in diet-induced NASH mice. Adropin knock-out mice and palmitate treated primary hepatic cells were used to investigate the influence of adropin on liver injury. Our results show that serum adropin levels were decreased and negatively correlated with liver injury in NASH mice. Knockout of adropin significantly exacerbated hepatic steatosis, inflammatory responses and fibrosis in mice after either methionine-choline deficient diet (MCD) or western diet (WD) feeding. And the treatment with adropin bioactive peptides ameliorated NASH progression in mice. Adropin alleviated hepatocyte injury by upregulating the expression of Gclc, Gclm, and Gpx1 in a manner dependent on Nrf2 transcriptional activity and by increasing the glutathione (GSH) levels. And adropin significantly increased CBP expression and promoted its binding with Nrf2, which enhanced Nrf2 transcriptional activity. Furthermore, AAV8-mediated overexpression of hepatic Nrf2 expression functionally restored the liver injury induced by adropin-deficiency MCD-fed mice. These findings provide evidence that adropin activates Nrf2 signaling and plays a protective role in liver injury of NASH and therefore might represent a novel target for the prevention and treatment of NASH.
分泌信号肽 adiponectin 对改善葡萄糖稳态和血脂异常有有益作用。然而,这种肽是否影响非酒精性脂肪性肝炎(NASH)尚不清楚。在本研究中,测定了饮食诱导的 NASH 小鼠的血清 adiponectin 水平、肝损伤和氧化应激。使用 adiponectin 敲除小鼠和棕榈酸处理的原代肝细胞来研究 adiponectin 对肝损伤的影响。我们的结果表明,血清 adiponectin 水平降低,并与 NASH 小鼠的肝损伤呈负相关。敲除 adiponectin 后,无论是在蛋氨酸-胆碱缺乏饮食(MCD)还是在西方饮食(WD)喂养后,均可显著加重小鼠的肝脂肪变性、炎症反应和纤维化。而 adiponectin 生物活性肽的治疗可改善 MCD 喂养小鼠的 NASH 进展。adiponectin 通过上调 Gclc、Gclm 和 Gpx1 的表达来减轻肝细胞损伤,这种作用依赖于 Nrf2 的转录活性,并通过增加谷胱甘肽(GSH)水平来实现。adiponectin 还显著增加 CBP 的表达,并促进其与 Nrf2 的结合,从而增强 Nrf2 的转录活性。此外,AAV8 介导的肝 Nrf2 表达过表达可恢复 adiponectin 缺乏 MCD 喂养小鼠引起的肝损伤。这些发现提供了证据表明 adiponectin 激活了 Nrf2 信号通路,并在 NASH 的肝损伤中发挥保护作用,因此可能成为预防和治疗 NASH 的新靶点。