Suppr超能文献

CD44 剪接异构体转换决定乳腺癌干细胞状态。

CD44 splice isoform switching determines breast cancer stem cell state.

机构信息

Lester and Sue Smith Breast Center, Department of Molecular and Human Genetics, Baylor College of Medicine, Houston, Texas 77030, USA.

Department of Medicine, Robert H. Lurie Comprehensive Cancer Center, Northwestern University Feinberg School of Medicine, Chicago, Illinois 60611, USA.

出版信息

Genes Dev. 2019 Feb 1;33(3-4):166-179. doi: 10.1101/gad.319889.118. Epub 2019 Jan 28.

Abstract

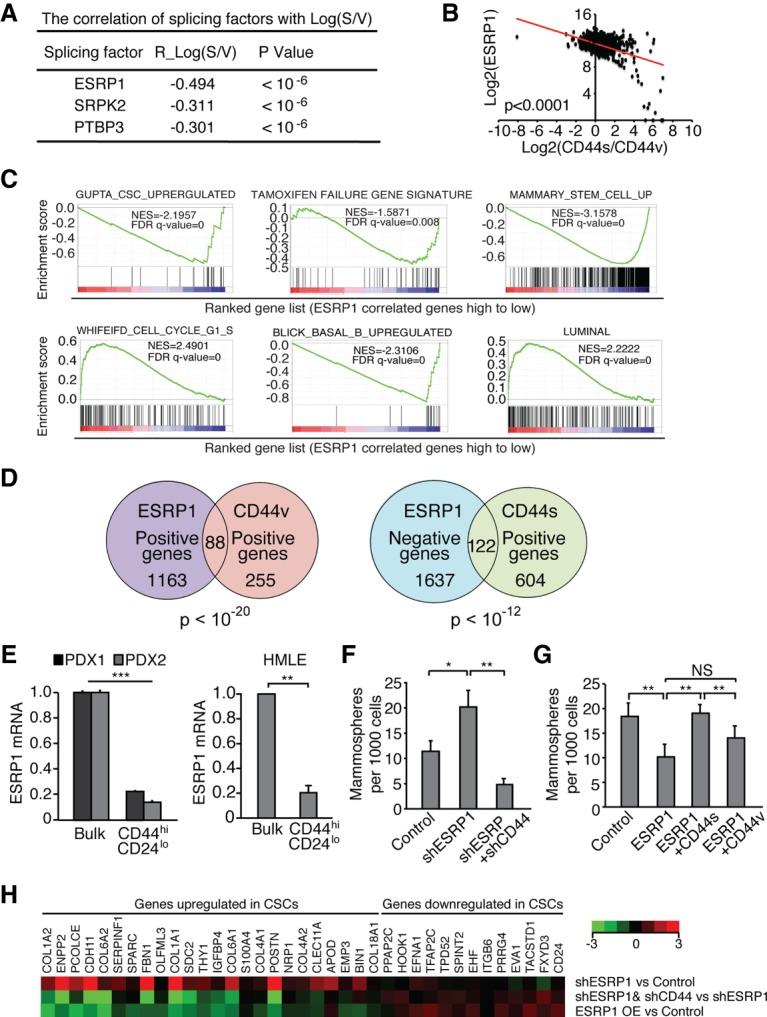
Although changes in alternative splicing have been observed in cancer, their functional contributions still remain largely unclear. Here we report that splice isoforms of the cancer stem cell (CSC) marker CD44 exhibit strikingly opposite functions in breast cancer. Bioinformatic annotation in patient breast cancer in The Cancer Genome Atlas (TCGA) database reveals that the CD44 standard splice isoform (CD44s) positively associates with the CSC gene signatures, whereas the CD44 variant splice isoforms (CD44v) exhibit an inverse association. We show that CD44s is the predominant isoform expressed in breast CSCs. Elimination of the CD44s isoform impairs CSC traits. Conversely, manipulating the splicing regulator ESRP1 to shift alternative splicing from CD44v to CD44s leads to an induction of CSC properties. We further demonstrate that CD44s activates the PDGFRβ/Stat3 cascade to promote CSC traits. These results reveal CD44 isoform specificity in CSC and non-CSC states and suggest that alternative splicing provides functional gene versatility that is essential for distinct cancer cell states and thus cancer phenotypes.

摘要

尽管在癌症中观察到了可变剪接的变化,但它们的功能贡献仍然很大程度上不清楚。在这里,我们报告癌症干细胞 (CSC) 标志物 CD44 的剪接异构体在乳腺癌中表现出截然不同的功能。在癌症基因组图谱 (TCGA) 数据库中的患者乳腺癌中的生物信息学注释表明,CD44 标准剪接异构体 (CD44s) 与 CSC 基因特征呈正相关,而 CD44 变体剪接异构体 (CD44v) 则呈负相关。我们表明,CD44s 是乳腺癌 CSCs 中表达的主要异构体。消除 CD44s 异构体可损害 CSC 特性。相反,操纵剪接调节因子 ESRP1 以改变从 CD44v 到 CD44s 的可变剪接会导致 CSC 特性的诱导。我们进一步证明,CD44s 激活 PDGFRβ/Stat3 级联以促进 CSC 特性。这些结果揭示了 CSC 和非 CSC 状态下 CD44 异构体的特异性,并表明可变剪接提供了功能基因的多功能性,这对于不同的癌细胞状态和因此癌症表型是必不可少的。

https://cdn.ncbi.nlm.nih.gov/pmc/blobs/52e1/6362815/1a8099b7122d/166f01.jpg

文献检索

告别复杂PubMed语法,用中文像聊天一样搜索,搜遍4000万医学文献。AI智能推荐,让科研检索更轻松。

立即免费搜索

文件翻译

保留排版,准确专业,支持PDF/Word/PPT等文件格式,支持 12+语言互译。

免费翻译文档

深度研究

AI帮你快速写综述,25分钟生成高质量综述,智能提取关键信息,辅助科研写作。

立即免费体验