Viral Immune Modulation Research Group, Helmholtz Centre for Infection Research, Braunschweig, Germany.
Center for Proteomics, Faculty of Medicine, University of Rijeka, Rijeka, Croatia.
EMBO J. 2019 Mar 1;38(5). doi: 10.15252/embj.2018100983. Epub 2019 Jan 29.
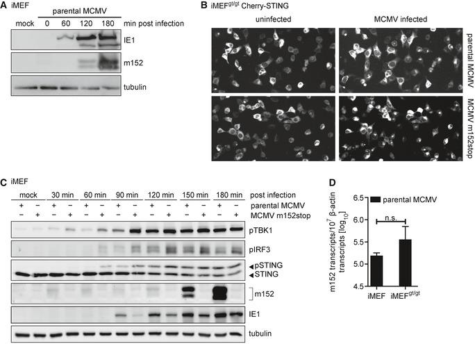
Cytomegaloviruses (CMVs) are master manipulators of the host immune response. Here, we reveal that the murine CMV (MCMV) protein m152 specifically targets the type I interferon (IFN) response by binding to stimulator of interferon genes (STING), thereby delaying its trafficking to the Golgi compartment from where STING initiates type I IFN signaling. Infection with an MCMV lacking m152 induced elevated type I IFN responses and this leads to reduced viral transcript levels both and This effect is ameliorated in the absence of STING Interestingly, while m152 inhibits STING-mediated IRF signaling, it did not affect STING-mediated NF-κB signaling. Analysis of how m152 targets STING translocation reveals that STING activates NF-κB signaling already from the ER prior to its trafficking to the Golgi. Strikingly, this response is important to promote early MCMV replication. Our results show that MCMV has evolved a mechanism to specifically antagonize the STING-mediated antiviral IFN response, while preserving its pro-viral NF-κB response, providing an advantage in the establishment of an infection.
巨细胞病毒(CMVs)是宿主免疫反应的主要操纵者。在这里,我们揭示了小鼠巨细胞病毒(MCMV)蛋白 m152 通过与干扰素基因刺激物(STING)结合,特异性靶向 I 型干扰素(IFN)反应,从而延迟其从 STING 起始 I 型 IFN 信号的高尔基体区室运输。感染缺乏 m152 的 MCMV 会诱导升高的 I 型 IFN 反应,这导致病毒转录物水平降低,无论是在 还是 。在没有 STING 的情况下,这种效应得到改善。有趣的是,虽然 m152 抑制 STING 介导的 IRF 信号,但它不影响 STING 介导的 NF-κB 信号。分析 m152 如何靶向 STING 易位表明,STING 已经从内质网开始激活 NF-κB 信号,然后再运输到高尔基体。引人注目的是,这种反应对于促进早期 MCMV 复制很重要。我们的结果表明,MCMV 已经进化出一种机制来特异性拮抗 STING 介导的抗病毒 IFN 反应,同时保留其促病毒 NF-κB 反应,为感染的建立提供了优势。