Suppr超能文献

蜜蜂在虚拟环境中的学习及其神经关联。

Learning and Its Neural Correlates in a Virtual Environment for Honeybees.

作者信息

Zwaka Hanna, Bartels Ruth, Lehfeldt Sophie, Jusyte Meida, Hantke Sören, Menzel Simon, Gora Jacob, Alberdi Rafael, Menzel Randolf

机构信息

Department of Biology and Neurobiology, Freie Universität Berlin, Berlin, Germany.

Molecular and Cellular Biology, Harvard University, Cambridge, MA, United States.

出版信息

Front Behav Neurosci. 2019 Jan 25;12:279. doi: 10.3389/fnbeh.2018.00279. eCollection 2018.

Abstract

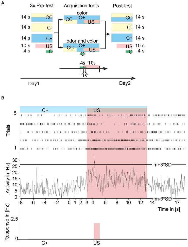
The search for neural correlates of operant and observational learning requires a combination of two (experimental) conditions that are very difficult to combine: stable recording from high order neurons and free movement of the animal in a rather natural environment. We developed a virtual environment (VE) that simulates a simplified 3D world for honeybees walking stationary on an air-supported spherical treadmill. We show that honeybees perceive the stimuli in the VE as meaningful by transferring learned information from free flight to the virtual world. In search for neural correlates of learning in the VE, mushroom body extrinsic neurons were recorded over days during learning. We found changes in the neural activity specific to the rewarded and unrewarded visual stimuli. Our results suggest an involvement of the mushroom body extrinsic neurons in operant learning in the honeybee ().

摘要

寻找操作性学习和观察性学习的神经关联需要结合两种(实验性)条件,而这两种条件很难结合起来:从高阶神经元进行稳定记录以及动物在相当自然的环境中自由移动。我们开发了一种虚拟环境(VE),它为在空气支撑的球形跑步机上静止行走的蜜蜂模拟了一个简化的三维世界。我们表明,蜜蜂通过将从自由飞行中学到的信息转移到虚拟世界,从而将虚拟环境中的刺激视为有意义的。为了寻找虚拟环境中学习的神经关联,在学习过程中,我们连续数天记录了蘑菇体外部神经元。我们发现了特定于奖励和未奖励视觉刺激的神经活动变化。我们的结果表明,蘑菇体外部神经元参与了蜜蜂的操作性学习()。

https://cdn.ncbi.nlm.nih.gov/pmc/blobs/aca5/6355692/f43be6436e38/fnbeh-12-00279-g0001.jpg

文献检索

告别复杂PubMed语法,用中文像聊天一样搜索,搜遍4000万医学文献。AI智能推荐,让科研检索更轻松。

立即免费搜索

文件翻译

保留排版,准确专业,支持PDF/Word/PPT等文件格式,支持 12+语言互译。

免费翻译文档

深度研究

AI帮你快速写综述,25分钟生成高质量综述,智能提取关键信息,辅助科研写作。

立即免费体验