• 文献检索
  • 文档翻译
  • 深度研究
  • 学术资讯
  • Suppr Zotero 插件Zotero 插件
  • 邀请有礼
  • 套餐&价格
  • 历史记录
应用&插件
Suppr Zotero 插件Zotero 插件浏览器插件Mac 客户端Windows 客户端微信小程序
定价
高级版会员购买积分包购买API积分包
服务
文献检索文档翻译深度研究API 文档MCP 服务
关于我们
关于 Suppr公司介绍联系我们用户协议隐私条款
关注我们

Suppr 超能文献

核心技术专利:CN118964589B侵权必究
粤ICP备2023148730 号-1Suppr @ 2026

文献检索

告别复杂PubMed语法,用中文像聊天一样搜索,搜遍4000万医学文献。AI智能推荐,让科研检索更轻松。

立即免费搜索

文件翻译

保留排版,准确专业,支持PDF/Word/PPT等文件格式,支持 12+语言互译。

免费翻译文档

深度研究

AI帮你快速写综述,25分钟生成高质量综述,智能提取关键信息,辅助科研写作。

立即免费体验

Rhotekin在胃癌中通过调节p53通路的表达及生物学功能

Expression and biological function of rhotekin in gastric cancer through regulating p53 pathway.

作者信息

Sun Meng-Yao, Zhang Hong, Tao Jie, Ni Zhen-Hua, Wu Qiu-Xue, Tang Qing-Feng

机构信息

Department of Clinical Laboratory and Central Laboratory, Putuo Hospital, Shanghai University of Traditional Chinese Medicine, Shanghai 200062, China,

Center for Innovative Chinese Medicine Research, Institute of Interdisciplinary Medical Sciences, Shanghai University of Traditional Chinese Medicine, Shanghai 201203, China.

出版信息

Cancer Manag Res. 2019 Jan 25;11:1069-1080. doi: 10.2147/CMAR.S185345. eCollection 2019.

DOI:10.2147/CMAR.S185345
PMID:30774435
原文链接:https://pmc.ncbi.nlm.nih.gov/articles/PMC6354689/
Abstract

BACKGROUND/AIM: Gastric cancer (GC) is one of a most threatening cancer globally. Rhotekin (RTKN), a Rho effector, has been reported to be upregulated in GC tissues. This study aimed to investigate the underlying regulatory roles of RTKN in the biological behavior of GC.

METHODS

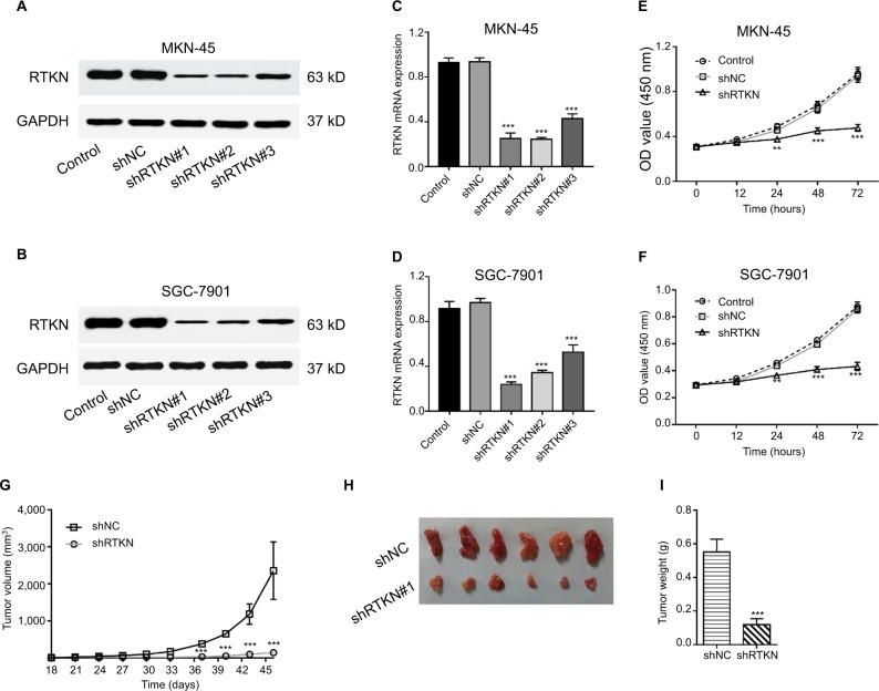
Real-time PCR and Western blotting were carried out to detect the mRNA and protein expression, respectively. Cell Counting Kit-8 and xenograft nude mice model were used to evaluate cell proliferation. Flow cytometry analysis was performed to assess cell cycle distribution and cell apoptosis.

RESULTS

RTKN had high expression level in GC compared with normal tissues. RTKN expression strongly associated with tumor size, TNM stage, lymphnode metastasis and the poor prognosis of patients with GC. Downregulation of RTKN significantly repressed GC cell proliferation, but increased cell population in G1/S phase and induced cell apoptosis. Moreover, the RTKN expression level was related to the p53 signaling pathway and histone deacetylase (HDAC) Class I pathway. RTKN knockdown caused a notable increment in the acetylation level of p53 (Lys382), and the expression of p53-target genes (p21, Bax, and PUMA), as well as a reduction in the expression of a potential deacetylase for p53, HDAC1. Notably, downregulation of HDAC1 had similar effects as RTKN knockdown, and RTKN overexpression could hardly abrogate the effects of HDAC1 knockdown on GC cells.

CONCLUSION

RTKN could work as an oncogene via regulating HDAC1/p53 and may become a promising treatment strategy for GC.

摘要

背景/目的:胃癌(GC)是全球最具威胁性的癌症之一。据报道,Rhotekin(RTKN)作为一种Rho效应蛋白,在GC组织中表达上调。本研究旨在探讨RTKN在GC生物学行为中的潜在调控作用。

方法

分别采用实时PCR和蛋白质印迹法检测mRNA和蛋白质表达。使用细胞计数试剂盒-8和异种移植裸鼠模型评估细胞增殖。进行流式细胞术分析以评估细胞周期分布和细胞凋亡。

结果

与正常组织相比,RTKN在GC中表达水平较高。RTKN表达与肿瘤大小、TNM分期、淋巴结转移及GC患者预后不良密切相关。下调RTKN可显著抑制GC细胞增殖,但增加G1/S期细胞比例并诱导细胞凋亡。此外,RTKN表达水平与p53信号通路和I类组蛋白去乙酰化酶(HDAC)通路有关。敲低RTKN导致p53(Lys382)乙酰化水平显著升高,p53靶基因(p21、Bax和PUMA)表达增加,以及p53潜在去乙酰化酶HDAC1表达降低。值得注意的是,下调HDAC1具有与敲低RTKN相似的作用,且过表达RTKN几乎不能消除HDAC1敲低对GC细胞的影响。

结论

RTKN可通过调节HDAC1/p53发挥癌基因作用,可能成为GC一种有前景的治疗策略。

https://cdn.ncbi.nlm.nih.gov/pmc/blobs/9ee9/6354689/a45a7343eeee/cmar-11-1069Fig6.jpg
https://cdn.ncbi.nlm.nih.gov/pmc/blobs/9ee9/6354689/95055e000c40/cmar-11-1069Fig1.jpg
https://cdn.ncbi.nlm.nih.gov/pmc/blobs/9ee9/6354689/67e03e220083/cmar-11-1069Fig2.jpg
https://cdn.ncbi.nlm.nih.gov/pmc/blobs/9ee9/6354689/b344c7ce5a58/cmar-11-1069Fig3.jpg
https://cdn.ncbi.nlm.nih.gov/pmc/blobs/9ee9/6354689/101f3cfa52c7/cmar-11-1069Fig4.jpg
https://cdn.ncbi.nlm.nih.gov/pmc/blobs/9ee9/6354689/60610d4a17c2/cmar-11-1069Fig5.jpg
https://cdn.ncbi.nlm.nih.gov/pmc/blobs/9ee9/6354689/a45a7343eeee/cmar-11-1069Fig6.jpg
https://cdn.ncbi.nlm.nih.gov/pmc/blobs/9ee9/6354689/95055e000c40/cmar-11-1069Fig1.jpg
https://cdn.ncbi.nlm.nih.gov/pmc/blobs/9ee9/6354689/67e03e220083/cmar-11-1069Fig2.jpg
https://cdn.ncbi.nlm.nih.gov/pmc/blobs/9ee9/6354689/b344c7ce5a58/cmar-11-1069Fig3.jpg
https://cdn.ncbi.nlm.nih.gov/pmc/blobs/9ee9/6354689/101f3cfa52c7/cmar-11-1069Fig4.jpg
https://cdn.ncbi.nlm.nih.gov/pmc/blobs/9ee9/6354689/60610d4a17c2/cmar-11-1069Fig5.jpg
https://cdn.ncbi.nlm.nih.gov/pmc/blobs/9ee9/6354689/a45a7343eeee/cmar-11-1069Fig6.jpg

相似文献

1
Expression and biological function of rhotekin in gastric cancer through regulating p53 pathway.Rhotekin在胃癌中通过调节p53通路的表达及生物学功能
Cancer Manag Res. 2019 Jan 25;11:1069-1080. doi: 10.2147/CMAR.S185345. eCollection 2019.
2
Overexpression of rho effector rhotekin confers increased survival in gastric adenocarcinoma.rho效应器rhotekin的过表达可提高胃腺癌的生存率。
J Biomed Sci. 2004 Sep-Oct;11(5):661-70. doi: 10.1007/BF02256132.
3
Rho/Rhotekin-mediated NF-kappaB activation confers resistance to apoptosis.Rho/Rhotekin介导的核因子-κB激活赋予细胞抗凋亡能力。
Oncogene. 2004 Nov 18;23(54):8731-42. doi: 10.1038/sj.onc.1208106.
4
HOXA10 knockdown inhibits proliferation, induces cell cycle arrest and apoptosis in hepatocellular carcinoma cells through HDAC1.HOXA10基因敲低通过HDAC1抑制肝癌细胞增殖、诱导细胞周期停滞和凋亡。
Cancer Manag Res. 2019 Jul 26;11:7065-7076. doi: 10.2147/CMAR.S199239. eCollection 2019.
5
Inhibition of rhotekin exhibits antitumor effects in lung cancer cells.罗泰菌素的抑制作用在肺癌细胞中表现出抗肿瘤效果。
Oncol Rep. 2016 May;35(5):2529-34. doi: 10.3892/or.2016.4634. Epub 2016 Feb 24.
6
MicroRNA-874-3p promotes testosterone-induced granulosa cell apoptosis by suppressing HDAC1-mediated p53 deacetylation.微小RNA-874-3p通过抑制组蛋白去乙酰化酶1介导的p53去乙酰化促进睾酮诱导的颗粒细胞凋亡。
Exp Ther Med. 2021 Apr;21(4):359. doi: 10.3892/etm.2021.9790. Epub 2021 Feb 13.
7
MicroRNA-152 inhibits tumor cell growth by directly targeting RTKN in hepatocellular carcinoma.微小RNA-152通过直接靶向肝癌中的RTKN抑制肿瘤细胞生长。
Oncol Rep. 2017 Feb;37(2):1227-1234. doi: 10.3892/or.2016.5290. Epub 2016 Dec 5.
8
The role of TRPV1 ion channels in the suppression of gastric cancer development.瞬时受体电位香草酸亚型1离子通道在抑制胃癌发生中的作用。
J Exp Clin Cancer Res. 2020 Oct 2;39(1):206. doi: 10.1186/s13046-020-01707-7.
9
RNF168 promotes RHOC degradation by ubiquitination to restrain gastric cancer progression via decreasing HDAC1 expression.RNF168 通过泛素化促进 RHOC 降解,通过降低 HDAC1 表达来抑制胃癌进展。
Biochem Biophys Res Commun. 2021 Jun 11;557:135-142. doi: 10.1016/j.bbrc.2021.03.123. Epub 2021 Apr 14.
10
CircRNA_0005075 suppresses carcinogenesis via regulating miR-431/p53/epithelial-mesenchymal transition axis in gastric cancer.环状 RNA_0005075 通过调控 miR-431/p53/上皮-间质转化轴抑制胃癌发生。
Cell Biochem Funct. 2020 Oct;38(7):932-942. doi: 10.1002/cbf.3519. Epub 2020 Mar 4.

引用本文的文献

1
Mechanistic insights into the role of traditional Chinese medicine in treating gastric cancer.中医药治疗胃癌作用机制的深入见解
Front Oncol. 2025 Jan 21;14:1443686. doi: 10.3389/fonc.2024.1443686. eCollection 2024.
2
RTKN2 knockdown alleviates the malignancy of breast cancer cells by regulating the Wnt/β-catenin pathway.RTKN2 knockdown 通过调控 Wnt/β-catenin 通路缓解乳腺癌细胞的恶性表型。
Sci Rep. 2023 Dec 27;13(1):23023. doi: 10.1038/s41598-023-50153-w.
3
miR-145 as a Potential Biomarker and Therapeutic Target in Patients with Non-Small Cell Lung Cancer.

本文引用的文献

1
Identification of a rhodium(iii) complex as a Wee1 inhibitor against TP53-mutated triple-negative breast cancer cells.一种铑(III)配合物作为针对TP53突变三阴性乳腺癌细胞的Wee1抑制剂的鉴定。
Chem Commun (Camb). 2018 Mar 6;54(20):2463-2466. doi: 10.1039/c7cc09384e.
2
Small Molecule Pin1 Inhibitor Blocking NF-κB Signaling in Prostate Cancer Cells.小分子Pin1抑制剂阻断前列腺癌细胞中的NF-κB信号传导
Chem Asian J. 2018 Feb 2;13(3):275-279. doi: 10.1002/asia.201701216. Epub 2018 Jan 15.
3
Structure-based identification of a NEDD8-activating enzyme inhibitor via drug repurposing.
miR-145 作为非小细胞肺癌患者的潜在生物标志物和治疗靶点。
Int J Mol Sci. 2023 Jun 12;24(12):10022. doi: 10.3390/ijms241210022.
4
Exosomes derived from MDR cells induce cetuximab resistance in CRC via PI3K/AKT signaling‑mediated Sox2 and PD‑L1 expression.多药耐药细胞衍生的外泌体通过PI3K/AKT信号介导的Sox2和PD-L1表达诱导结直肠癌对西妥昔单抗耐药。
Exp Ther Med. 2023 Jan 4;25(2):86. doi: 10.3892/etm.2023.11785. eCollection 2023 Feb.
5
TRIM36 suppresses cell growth and promotes apoptosis in human esophageal squamous cell carcinoma cells by inhibiting Wnt/β-catenin signaling pathway.TRIM36 通过抑制 Wnt/β-catenin 信号通路抑制人食管鳞癌细胞的生长并促进凋亡。
Hum Cell. 2022 Sep;35(5):1487-1498. doi: 10.1007/s13577-022-00737-x. Epub 2022 Jun 29.
6
EGFR phosphorylates HDAC1 to regulate its expression and anti-apoptotic function.表皮生长因子受体(EGFR)通过磷酸化组蛋白去乙酰化酶 1(HDAC1)来调节其表达和抗凋亡功能。
Cell Death Dis. 2021 May 11;12(5):469. doi: 10.1038/s41419-021-03697-6.
7
Isoforms of the p53 Family and Gastric Cancer: A Ménage à Trois for an Unfinished Affair.p53家族异构体与胃癌:一段未竟之事的三角关系
Cancers (Basel). 2021 Feb 22;13(4):916. doi: 10.3390/cancers13040916.
8
Conjoint analysis for hepatic carcinoma with hub genes and multi-slice spiral CT.肝癌与枢纽基因及多层螺旋CT的联合分析
Medicine (Baltimore). 2020 Nov 6;99(45):e23099. doi: 10.1097/MD.0000000000023099.
9
β-Elemene Reverses the Resistance of p53-Deficient Colorectal Cancer Cells to 5-Fluorouracil by Inducing Pro-death Autophagy and Cyclin D3-Dependent Cycle Arrest.β-榄香烯通过诱导促死亡自噬和细胞周期蛋白D3依赖性细胞周期阻滞逆转p53缺陷型结肠癌细胞对5-氟尿嘧啶的耐药性。
Front Bioeng Biotechnol. 2020 May 8;8:378. doi: 10.3389/fbioe.2020.00378. eCollection 2020.
10
Weipiling ameliorates gastric precancerous lesions in Atp4a mice.胃平灵改善 Atp4a 小鼠的胃癌前病变。
BMC Complement Altern Med. 2019 Nov 19;19(1):318. doi: 10.1186/s12906-019-2718-y.
基于结构的 NEDD8 激活酶抑制剂的药物重定位发现。
Eur J Med Chem. 2018 Jan 1;143:1021-1027. doi: 10.1016/j.ejmech.2017.11.101. Epub 2017 Dec 6.
4
Knockdown of anion exchanger 2 suppressed the growth of ovarian cancer cells via mTOR/p70S6K1 signaling.敲低阴离子交换蛋白 2 通过 mTOR/p70S6K1 信号通路抑制卵巢癌细胞的生长。
Sci Rep. 2017 Jul 25;7(1):6362. doi: 10.1038/s41598-017-06472-w.
5
Activation of nuclear PTEN by inhibition of Notch signaling induces G2/M cell cycle arrest in gastric cancer.抑制 Notch 信号通路激活核 PTEN 诱导胃癌细胞 G2/M 期周期阻滞。
Oncogene. 2016 Jan 14;35(2):251-60. doi: 10.1038/onc.2015.80. Epub 2015 Mar 30.
6
Cancer statistics, 2014.癌症统计数据,2014 年。
CA Cancer J Clin. 2014 Jan-Feb;64(1):9-29. doi: 10.3322/caac.21208. Epub 2014 Jan 7.
7
Cancer survival in Europe 1999-2007 by country and age: results of EUROCARE--5-a population-based study.欧洲 1999-2007 年按国家和年龄划分的癌症生存情况:欧洲癌症与生存研究-5 的结果--一项基于人群的研究。
Lancet Oncol. 2014 Jan;15(1):23-34. doi: 10.1016/S1470-2045(13)70546-1. Epub 2013 Dec 5.
8
Molecular pathogenesis of gastric cancer.胃癌的分子发病机制。
Helicobacter. 2013 Sep;18 Suppl 1:28-33. doi: 10.1111/hel.12083.
9
Tax-interacting protein 1 coordinates the spatiotemporal activation of Rho GTPases and regulates the infiltrative growth of human glioblastoma.Tax-interacting protein 1 协调 Rho GTPases 的时空激活,调节人胶质母细胞瘤的浸润性生长。
Oncogene. 2014 Mar 20;33(12):1558-69. doi: 10.1038/onc.2013.97. Epub 2013 Apr 8.
10
MDM2, MDMX and p53 in oncogenesis and cancer therapy.MDM2、MDMX 和 p53 在肿瘤发生和癌症治疗中的作用。
Nat Rev Cancer. 2013 Feb;13(2):83-96. doi: 10.1038/nrc3430. Epub 2013 Jan 10.