• 文献检索
  • 文档翻译
  • 深度研究
  • 学术资讯
  • Suppr Zotero 插件Zotero 插件
  • 邀请有礼
  • 套餐&价格
  • 历史记录
应用&插件
Suppr Zotero 插件Zotero 插件浏览器插件Mac 客户端Windows 客户端微信小程序
定价
高级版会员购买积分包购买API积分包
服务
文献检索文档翻译深度研究API 文档MCP 服务
关于我们
关于 Suppr公司介绍联系我们用户协议隐私条款
关注我们

Suppr 超能文献

核心技术专利:CN118964589B侵权必究
粤ICP备2023148730 号-1Suppr @ 2026

文献检索

告别复杂PubMed语法,用中文像聊天一样搜索,搜遍4000万医学文献。AI智能推荐,让科研检索更轻松。

立即免费搜索

文件翻译

保留排版,准确专业,支持PDF/Word/PPT等文件格式,支持 12+语言互译。

免费翻译文档

深度研究

AI帮你快速写综述,25分钟生成高质量综述,智能提取关键信息,辅助科研写作。

立即免费体验

微小RNA-874-3p通过抑制组蛋白去乙酰化酶1介导的p53去乙酰化促进睾酮诱导的颗粒细胞凋亡。

MicroRNA-874-3p promotes testosterone-induced granulosa cell apoptosis by suppressing HDAC1-mediated p53 deacetylation.

作者信息

Wei Youhua, Wang Zhijun, Wei Li, Li Shen, Qiu Xuemei, Liu Chengwen

机构信息

Department of Medical Heredity and Prenatal Screening, Zaozhuang Maternal and Child Health Care Hospital, Zaozhuang, Shandong 277100, P.R. China.

Department of Obstetrics and Gynecology, Zaozhuang Maternal and Child Health Care Hospital, Zaozhuang, Shandong 277100, P.R. China.

出版信息

Exp Ther Med. 2021 Apr;21(4):359. doi: 10.3892/etm.2021.9790. Epub 2021 Feb 13.

DOI:10.3892/etm.2021.9790
PMID:33732332
原文链接:https://pmc.ncbi.nlm.nih.gov/articles/PMC7903439/
Abstract

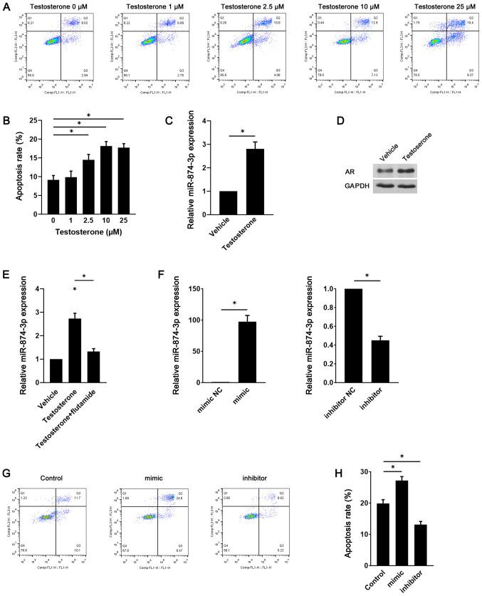
MicroRNA (miR)-874-3p is a newly identified miRNA that is involved in several pathological processes, including cancer, myocardial infarction, bone formation and erectile dysfunction. However, the role of miR-874-3p in polycystic ovary syndrome (PCOS) and granulosa cell (GC) apoptosis is not completely understood. The present study investigated the expression profile of miR-874-3p in PCOS by reverse transcription- quantitative PCR and the GC apoptosis by flow cytometry analysis. miR-874-3p expression was significantly upregulated in GCs isolated from patients with PCOS compared with patients without PCOS. In addition, miR-874-3p expression was positively correlated with GC apoptosis and testosterone levels in both patients with PCOS and patients without PCOS. Therefore, the present study also aimed to investigate the effects of miR-874-3p on testosterone-induced GC apoptosis. Compared with vehicle-treated GCs, miR-874-3p expression levels were significantly increased in testosterone-treated GCs, which was inhibited by the androgen receptor antagonist flutamide. GCs were transfected with either the miR-874-3p mimic or a miR-874-3p inhibitor. Compared with the control group, miR-874-3p mimic significantly enhanced GC apoptosis, whereas miR-874-3p inhibitor significantly decreased GC apoptosis. Moreover, histone deacetylase (HDAC) activity and HDAC1 expression levels were decreased in testosterone-treated GCs compared with vehicle-treated GCs. HDAC1 overexpression significantly attenuated the proapoptotic effects of testosterone. Additionally, miR-874-3p mimic and inhibitor significantly decreased and increased HDAC1 expression levels, respectively, compared with the control group. miR-874-3p inhibitor failed to attenuate HDAC1 overexpression-induced GC apoptosis. Furthermore, compared with the control group, testosterone treatment notably increased p53 expression and acetylation. Compared with the control group, western blotting analysis showed that miR-874-3p mimic notably increased p53 expression and acetylation, whereas miR-874-3p inhibitor markedly decreased p53 expression and acetylation. However, miR-874-3p inhibitor did not further decrease p53 acetylation and expression in cell overexpressing HDAC1. Collectively, the results of the present study indicated that miR-874-3p was upregulated in PCOS and promoted testosterone-induced GC apoptosis by suppressing HDAC1-mediated p53 deacetylation. Therefore, the present study improved the current understanding of the pathogenesis of PCOS and GC apoptosis.

摘要

微小RNA(miR)-874-3p是一种新发现的微小RNA,参与多种病理过程,包括癌症、心肌梗死、骨形成和勃起功能障碍。然而,miR-874-3p在多囊卵巢综合征(PCOS)和颗粒细胞(GC)凋亡中的作用尚未完全明确。本研究通过逆转录定量PCR检测PCOS中miR-874-3p的表达谱,并通过流式细胞术分析GC凋亡情况。与非PCOS患者相比,PCOS患者分离的GC中miR-874-3p表达显著上调。此外,PCOS患者和非PCOS患者中,miR-874-3p表达均与GC凋亡和睾酮水平呈正相关。因此,本研究还旨在探讨miR-874-3p对睾酮诱导的GC凋亡的影响。与溶剂处理的GC相比,睾酮处理的GC中miR-874-3p表达水平显著升高,雄激素受体拮抗剂氟他胺可抑制该升高。将GC分别转染miR-874-3p模拟物或miR-874-3p抑制剂。与对照组相比,miR-874-3p模拟物显著增强GC凋亡;而miR-874-3p抑制剂显著降低GC凋亡。此外,与溶剂处理的GC相比,睾酮处理的GC中组蛋白去乙酰化酶(HDAC)活性和HDAC1表达水平降低。HDAC1过表达显著减弱睾酮的促凋亡作用。此外,与对照组相比,miR-874-3p模拟物和抑制剂分别显著降低和升高HDAC1表达水平。miR-874-3p抑制剂未能减弱HDAC1过表达诱导的GC凋亡。此外,与对照组相比,睾酮处理显著增加p53表达和乙酰化。与对照组相比,蛋白质印迹分析显示,miR-874-3p模拟物显著增加p53表达和乙酰化;而miR-874-3p抑制剂显著降低p53表达和乙酰化。然而,miR-874-3p抑制剂未进一步降低HDAC1过表达细胞中p53的乙酰化和表达。总体而言,本研究结果表明,PCOS中miR-874-3p上调,并通过抑制HDAC1介导的p53去乙酰化促进睾酮诱导的GC凋亡。因此,本研究增进了对PCOS发病机制和GC凋亡的当前认识。

https://cdn.ncbi.nlm.nih.gov/pmc/blobs/5a76/7903439/d322ecf4d3bc/etm-21-04-09790-g04.jpg
https://cdn.ncbi.nlm.nih.gov/pmc/blobs/5a76/7903439/f69a7dca9640/etm-21-04-09790-g00.jpg
https://cdn.ncbi.nlm.nih.gov/pmc/blobs/5a76/7903439/57c28ae26ef6/etm-21-04-09790-g01.jpg
https://cdn.ncbi.nlm.nih.gov/pmc/blobs/5a76/7903439/5e2984940794/etm-21-04-09790-g02.jpg
https://cdn.ncbi.nlm.nih.gov/pmc/blobs/5a76/7903439/9b0bb609c453/etm-21-04-09790-g03.jpg
https://cdn.ncbi.nlm.nih.gov/pmc/blobs/5a76/7903439/d322ecf4d3bc/etm-21-04-09790-g04.jpg
https://cdn.ncbi.nlm.nih.gov/pmc/blobs/5a76/7903439/f69a7dca9640/etm-21-04-09790-g00.jpg
https://cdn.ncbi.nlm.nih.gov/pmc/blobs/5a76/7903439/57c28ae26ef6/etm-21-04-09790-g01.jpg
https://cdn.ncbi.nlm.nih.gov/pmc/blobs/5a76/7903439/5e2984940794/etm-21-04-09790-g02.jpg
https://cdn.ncbi.nlm.nih.gov/pmc/blobs/5a76/7903439/9b0bb609c453/etm-21-04-09790-g03.jpg
https://cdn.ncbi.nlm.nih.gov/pmc/blobs/5a76/7903439/d322ecf4d3bc/etm-21-04-09790-g04.jpg

相似文献

1
MicroRNA-874-3p promotes testosterone-induced granulosa cell apoptosis by suppressing HDAC1-mediated p53 deacetylation.微小RNA-874-3p通过抑制组蛋白去乙酰化酶1介导的p53去乙酰化促进睾酮诱导的颗粒细胞凋亡。
Exp Ther Med. 2021 Apr;21(4):359. doi: 10.3892/etm.2021.9790. Epub 2021 Feb 13.
2
HDAC1 participates in polycystic ovary syndrome through histone modification by regulating H19/miR-29a-3p/NLRP3-mediated granulosa cell pyroptosis.HDAC1 通过调节 H19/miR-29a-3p/NLRP3 介导的颗粒细胞焦亡参与多囊卵巢综合征。
Mol Cell Endocrinol. 2023 Aug 1;573:111950. doi: 10.1016/j.mce.2023.111950. Epub 2023 May 18.
3
MicroRNA-27a-3p affects estradiol and androgen imbalance by targeting Creb1 in the granulosa cells in mouse polycytic ovary syndrome model.在小鼠多囊卵巢综合征模型中,微小RNA-27a-3p通过靶向颗粒细胞中的Creb1影响雌二醇和雄激素失衡。
Reprod Biol. 2017 Dec;17(4):295-304. doi: 10.1016/j.repbio.2017.09.005. Epub 2017 Oct 28.
4
miR-4433a-3p promotes granulosa cell apoptosis by targeting peroxisome proliferator-activated receptor alpha and inducing immune cell infiltration in polycystic ovarian syndrome.miR-4433a-3p 通过靶向过氧化物酶体增殖物激活受体α并诱导免疫细胞浸润促进多囊卵巢综合征颗粒细胞凋亡。
J Assist Reprod Genet. 2023 Jun;40(6):1447-1459. doi: 10.1007/s10815-023-02815-x. Epub 2023 May 19.
5
Functional Characterization of MicroRNA-27a-3p Expression in Human Polycystic Ovary Syndrome.微小RNA-27a-3p在人类多囊卵巢综合征中的功能特性
Endocrinology. 2018 Jan 1;159(1):297-309. doi: 10.1210/en.2017-00219.
6
MicroRNA-23a-3p overexpression represses proliferation and accelerates apoptosis of granular cells in polycystic ovarian syndrome by targeting HMGA2.微小RNA-23a-3p过表达通过靶向HMGA2抑制多囊卵巢综合征颗粒细胞的增殖并加速其凋亡。
Gynecol Endocrinol. 2023 Dec;39(1):2172155. doi: 10.1080/09513590.2023.2172155. Epub 2023 Feb 21.
7
miR-130b-3p is high-expressed in polycystic ovarian syndrome and promotes granulosa cell proliferation by targeting SMAD4.miR-130b-3p 在多囊卵巢综合征中高表达,并通过靶向 SMAD4 促进颗粒细胞增殖。
J Steroid Biochem Mol Biol. 2021 May;209:105844. doi: 10.1016/j.jsbmb.2021.105844. Epub 2021 Feb 11.
8
The role of MiR-324-3p in polycystic ovary syndrome (PCOS) via targeting WNT2B.miR-324-3p 通过靶向 WNT2B 在多囊卵巢综合征(PCOS)中的作用。
Eur Rev Med Pharmacol Sci. 2018 Jun;22(11):3286-3293. doi: 10.26355/eurrev_201806_15147.
9
Circ_0005925 Promotes Granulosa Cell Growth by Targeting MiR-324-3p to Upregulate MAP2K6 in Polycystic Ovary Syndrome.Circ_0005925通过靶向miR-324-3p上调多囊卵巢综合征中MAP2K6促进颗粒细胞生长。
Biochem Genet. 2023 Feb;61(1):21-34. doi: 10.1007/s10528-022-10238-z. Epub 2022 Jun 11.
10
MicroRNA-9119 regulates cell viability of granulosa cells in polycystic ovarian syndrome via mediating Dicer expression.微小 RNA-9119 通过调节 Dicer 表达来调控多囊卵巢综合征颗粒细胞的细胞活力。
Mol Cell Biochem. 2020 Feb;465(1-2):187-197. doi: 10.1007/s11010-019-03678-6. Epub 2020 Jan 1.

引用本文的文献

1
Mechanistic Study of MiR-30c-5p Regulation of SIRT Expression in Polycystic Ovary Syndrome.多囊卵巢综合征中miR-30c-5p对SIRT表达调控的机制研究
Reprod Sci. 2025 Aug 25. doi: 10.1007/s43032-025-01932-5.
2
Ovarian epigenetics modifications following lifestyle interventions by exercise and alternate-day feeding in letrozole-induced PCOS rats.来曲唑诱导的多囊卵巢综合征大鼠经运动和隔日喂食进行生活方式干预后的卵巢表观遗传学修饰
Sci Rep. 2025 Jul 15;15(1):25557. doi: 10.1038/s41598-025-09264-9.
3
Non-coding molecular determinants of polycystic ovary syndrome: A future treatment potential.

本文引用的文献

1
Epigenetic silencing of microRNA-874-3p implicates in erectile dysfunction in diabetic rats by activating the Nupr1/Chop-mediated pathway.miR-874-3p 的表观遗传沉默通过激活 Nupr1/Chop 介导的途径参与糖尿病大鼠勃起功能障碍。
FASEB J. 2020 Jan;34(1):1695-1709. doi: 10.1096/fj.201902086R. Epub 2019 Dec 5.
2
Role of HDACs in normal and malignant hematopoiesis.组蛋白去乙酰化酶在正常和恶性造血中的作用。
Mol Cancer. 2020 Jan 7;19(1):5. doi: 10.1186/s12943-019-1127-7.
3
Expression of Histone Deacetylases HDAC1 and HDAC2 and Their Role in Apoptosis in the Penumbra Induced by Photothrombotic Stroke.
多囊卵巢综合征的非编码分子决定因素:未来的治疗潜力
J Assist Reprod Genet. 2025 Jun 11. doi: 10.1007/s10815-025-03547-w.
4
Polycystic Ovarian Syndrome: A Review of Multi-omics Analyses.多囊卵巢综合征:多组学分析综述
Reprod Sci. 2025 Mar;32(3):618-646. doi: 10.1007/s43032-025-01789-8. Epub 2025 Jan 28.
5
Protective Effect of Long Noncoding RNA OXCT1-AS1 on Doxorubicin-Induced Apoptosis of Human Myocardial Cells by the Competitive Endogenous RNA Pattern.长链非编码 RNA OXCT1-AS1 通过竞争性内源性 RNA 模式对阿霉素诱导的人心肌细胞凋亡的保护作用。
Arq Bras Cardiol. 2024 Jul 1;121(6):e20230675. doi: 10.36660/abc.20230675. eCollection 2024.
6
Granulosa Cells-Related MicroRNAs in Ovarian Diseases: Mechanism, Facts and Perspectives.卵巢疾病中与颗粒细胞相关的微小RNA:机制、现状与展望
Reprod Sci. 2024 Dec;31(12):3635-3650. doi: 10.1007/s43032-024-01523-w. Epub 2024 Apr 9.
7
Lipid metabolism and neuromuscular junction as common pathways underlying the genetic basis of erectile dysfunction and obstructive sleep apnea.脂代谢和神经肌肉接头作为勃起功能障碍和阻塞性睡眠呼吸暂停遗传基础的共同途径。
Int J Impot Res. 2024 Sep;36(6):614-620. doi: 10.1038/s41443-023-00795-1. Epub 2023 Nov 21.
8
Baicalin suppress the development of polycystic ovary syndrome via regulating the miR-874-3p/FOXO3 and miR-144/FOXO1 axis.黄芩通过调节 miR-874-3p/FOXO3 和 miR-144/FOXO1 轴抑制多囊卵巢综合征的发展。
Pharm Biol. 2023 Dec;61(1):878-885. doi: 10.1080/13880209.2023.2208636.
9
Multi-omics insights and therapeutic implications in polycystic ovary syndrome: a review.多囊卵巢综合征的多组学研究进展及治疗启示:综述
Funct Integr Genomics. 2023 Apr 20;23(2):130. doi: 10.1007/s10142-023-01053-9.
10
Long non‑coding RNA NEAT1 promotes mouse granulosa cell proliferation and estradiol synthesis by sponging miR‑874‑3p.长链非编码RNA NEAT1通过吸附miR-874-3p促进小鼠颗粒细胞增殖和雌二醇合成。
Exp Ther Med. 2022 Nov 24;25(1):32. doi: 10.3892/etm.2022.11731. eCollection 2023 Jan.
组织型纤溶酶原激活物诱导缺血半暗带组织型纤溶酶原激活物表达及对脑梗死的影响。
Mol Neurobiol. 2020 Jan;57(1):226-238. doi: 10.1007/s12035-019-01772-w. Epub 2019 Sep 6.
4
MiR-874-3p suppresses cell proliferation and invasion by targeting ADAM19 in nasopharyngeal carcinoma.微小RNA-874-3p通过靶向鼻咽癌中的解聚素金属蛋白酶19抑制细胞增殖和侵袭。
Panminerva Med. 2021 Jun;63(2):238-239. doi: 10.23736/S0031-0808.19.03682-6. Epub 2019 Jul 25.
5
Role of microRNA in the Pathogenesis of Polycystic Ovary Syndrome.miRNA 在多囊卵巢综合征发病机制中的作用。
DNA Cell Biol. 2019 Aug;38(8):754-762. doi: 10.1089/dna.2019.4622. Epub 2019 Jul 15.
6
Targeting Translation of mRNA as a Therapeutic Strategy in Cancer.将信使核糖核酸(mRNA)靶向翻译作为癌症治疗策略
Curr Hematol Malig Rep. 2019 Aug;14(4):219-227. doi: 10.1007/s11899-019-00530-y.
7
The role of MiRNA in polycystic ovary syndrome (PCOS).miRNA 在多囊卵巢综合征(PCOS)中的作用。
Gene. 2019 Jul 20;706:91-96. doi: 10.1016/j.gene.2019.04.082. Epub 2019 May 1.
8
Activation of TGF-β1/Smad3 signaling pathway inhibits the development of ovarian follicle in polycystic ovary syndrome by promoting apoptosis of granulosa cells.转化生长因子-β1/ Smad3 信号通路通过促进颗粒细胞凋亡抑制多囊卵巢综合征中卵泡的发育。
J Cell Physiol. 2019 Jul;234(7):11976-11985. doi: 10.1002/jcp.27854. Epub 2018 Dec 7.
9
MiR-874-3p is an independent prognostic factor and functions as an anti-oncomir in esophageal squamous cell carcinoma via targeting STAT3.miR-874-3p 是食管鳞癌的独立预后因子,通过靶向 STAT3 发挥抑癌作用。
Eur Rev Med Pharmacol Sci. 2018 Nov;22(21):7265-7273. doi: 10.26355/eurrev_201811_16261.
10
Endoplasmic Reticulum Stress Activated by Androgen Enhances Apoptosis of Granulosa Cells via Induction of Death Receptor 5 in PCOS.雄激素激活内质网应激通过诱导多囊卵巢综合征中死亡受体 5 增强颗粒细胞凋亡。
Endocrinology. 2019 Jan 1;160(1):119-132. doi: 10.1210/en.2018-00675.