Deng Tingxian, Liang Aixin, Liang Shasha, Ma Xiaoya, Lu Xingrong, Duan Anqin, Pang Chunying, Hua Guohua, Liu Shenhe, Campanile Giuseppe, Salzano Angela, Gasparrini Bianca, Neglia Gianluca, Liang Xianwei, Yang Liguo
Key Laboratory of Agricultural Animal Genetics, Breeding and Reproduction of Ministry of Education, Huazhong Agricultural University, Wuhan, China.
Guangxi Provincial Key Laboratory of Buffalo Genetics, Breeding and Reproduction Technology, Buffalo Research Institute, Chinese Academy of Agricultural Sciences, Nanning, China.
Front Genet. 2019 Feb 5;10:36. doi: 10.3389/fgene.2019.00036. eCollection 2019.
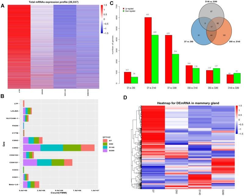
The mammary gland is the production organ in mammals that is of great importance for milk production and quality. However, characterization of the buffalo mammary gland transcriptome and identification of the valuable candidate genes that affect milk production is limited. Here, we performed the differential expressed genes (DEGs) analysis of mammary gland tissue on day 7, 50, 140, and 280 after calving and conducted gene-based genome-wide association studies (GWAS) of milk yield in 935 Mediterranean buffaloes. We then employed weighted gene co-expression network analysis (WGCNA) to identify specific modules and hub genes related to milk yield based on gene expression profiles and GWAS data. The results of the DEGs analysis showed that a total of 1,420 DEGs were detected across different lactation points. In the gene-based analysis, 976 genes were found to have genome-wide association ( ≤ 0.05) that could be defined as the nominally significant GWAS geneset (NSGG), 9 of which were suggestively associated with milk yield ( < 10). Using the WGCNA analysis, 544 and 225 genes associated with milk yield in the turquoise module were identified from DEGs and NSGG datasets, respectively. Several genes (including , , , , , , , , , , , and ) were identified and considered as the hub genes because they were involved in multiple pathways related to milk production. Our findings provide an insight into the dynamic characterization of the buffalo mammary gland transcriptome, and these potential candidate genes may be valuable for future functional characterization of the buffalo mammary gland.
乳腺是哺乳动物体内对乳汁分泌和质量至关重要的生产器官。然而,水牛乳腺转录组的特征描述以及影响产奶量的有价值候选基因的鉴定却很有限。在此,我们对产犊后第7天、50天、140天和280天的乳腺组织进行了差异表达基因(DEG)分析,并对935头地中海水牛的产奶量进行了基于基因的全基因组关联研究(GWAS)。然后,我们运用加权基因共表达网络分析(WGCNA),根据基因表达谱和GWAS数据来识别与产奶量相关的特定模块和枢纽基因。DEG分析结果显示,在不同泌乳阶段共检测到1420个DEG。在基于基因的分析中,发现976个基因具有全基因组关联(≤0.05),可被定义为名义上显著的GWAS基因集(NSGG),其中9个基因与产奶量有暗示性关联(<10)。通过WGCNA分析,分别从DEG和NSGG数据集中鉴定出544个和225个与绿松石模块中产奶量相关的基因。鉴定出了几个基因(包括、、、、、、、、、、和)并将其视为枢纽基因,因为它们参与了多个与产奶相关的途径。我们的研究结果为水牛乳腺转录组的动态特征提供了见解,这些潜在的候选基因可能对未来水牛乳腺的功能表征具有重要价值。