Suppr超能文献

体细胞 MIWI2 抑制成纤维细胞向肝细胞的直接谱系重编程。

Somatic MIWI2 Hinders Direct Lineage Reprogramming From Fibroblast to Hepatocyte.

机构信息

Shanghai Institute for Advanced Immunochemical Studies, ShanghaiTech University, Shanghai, People's Republic of China.

School of Life Science and Technology, ShanghaiTech University, Shanghai, People's Republic of China.

出版信息

Stem Cells. 2019 Jun;37(6):803-812. doi: 10.1002/stem.2994. Epub 2019 Feb 28.

Abstract

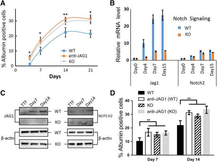
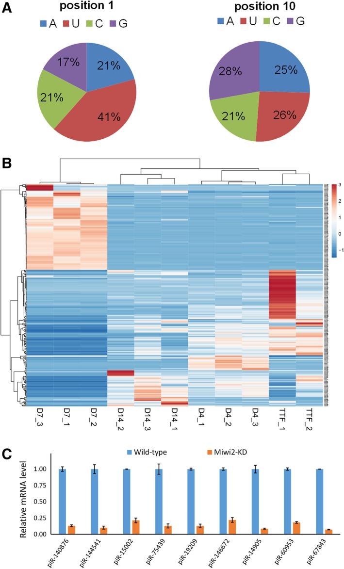
Remodeling of the gene regulatory network in cells is believed to be a prerequisite for their lineage reprogramming. However, its key regulatory factors are not yet elucidated. In this article, we investigate the role of PIWI proteins and provide evidence that one of them, MIWI2, is elicited during transdifferentiation of fibroblasts into hepatocyte-like cells. In coincidence with the peak expression of MIWI2, we identified the appearance of a unique intermediate epigenetic state characterized by a specific Piwi-interacting RNA (piRNA) profile consisting of 219 novel sequences. Knockout of MIWI2 greatly improved the formation of the induced hepatocytes, whereas overexpression of exogenous MIWI2 completely abolished the stimulated effect. A bioinformatics analysis of piRNA interaction network, followed by experimental validation, revealed the Notch signaling pathway as one of the immediate effectors of MIWI2. Altogether, our results show for the first time that temporal expression of MIWI2 contributes negatively to cell plasticity not only in germline, but also in developed cells, such as mouse fibroblasts. Stem Cells 2019;37:803-812.

摘要

细胞中基因调控网络的重塑被认为是细胞谱系重编程的前提条件。然而,其关键调控因子尚不清楚。在本文中,我们研究了 PIWI 蛋白的作用,并提供了证据表明,其中一种蛋白 MIWI2 在成纤维细胞向肝样细胞的转分化过程中被诱导。与 MIWI2 表达高峰一致,我们发现了一种独特的中间表观遗传状态的出现,其特征是由 219 个新序列组成的特定 Piwi 相互作用 RNA (piRNA) 谱。MIWI2 的敲除极大地促进了诱导性肝细胞的形成,而外源性 MIWI2 的过表达则完全消除了刺激作用。对 piRNA 相互作用网络的生物信息学分析,以及随后的实验验证,揭示了 Notch 信号通路是 MIWI2 的直接效应子之一。总的来说,我们的研究结果首次表明,MIWI2 的时间表达不仅在生殖系中,而且在已发育的细胞(如小鼠成纤维细胞)中对细胞可塑性有负向作用。《干细胞》2019 年;37:803-812。

https://cdn.ncbi.nlm.nih.gov/pmc/blobs/65e9/6850183/6578b0b0deb6/STEM-37-803-g001.jpg

相似文献

1
Somatic MIWI2 Hinders Direct Lineage Reprogramming From Fibroblast to Hepatocyte.
Stem Cells. 2019 Jun;37(6):803-812. doi: 10.1002/stem.2994. Epub 2019 Feb 28.
2
Conversion of Fibroblasts to Hepatocytes In Vitro.
Methods Mol Biol. 2019;1905:93-101. doi: 10.1007/978-1-4939-8961-4_9.
4
Induction of functional hepatocyte-like cells from mouse fibroblasts by defined factors.
Nature. 2011 May 11;475(7356):386-9. doi: 10.1038/nature10116.
5
Chemical Cocktails Enable Hepatic Reprogramming of Mouse Fibroblasts with a Single Transcription Factor.
Stem Cell Reports. 2017 Aug 8;9(2):499-512. doi: 10.1016/j.stemcr.2017.06.013. Epub 2017 Jul 27.
6
Conversion of Fibroblasts to Hepatocyte-Like Cells In Vivo.
Methods Mol Biol. 2019;1905:103-115. doi: 10.1007/978-1-4939-8961-4_10.
7
MIWI2 targets RNAs transcribed from piRNA-dependent regions to drive DNA methylation in mouse prospermatogonia.
EMBO J. 2018 Sep 14;37(18). doi: 10.15252/embj.201695329. Epub 2018 Aug 14.
8
Conversion of hepatoma cells to hepatocyte-like cells by defined hepatocyte nuclear factors.
Cell Res. 2019 Feb;29(2):124-135. doi: 10.1038/s41422-018-0111-x. Epub 2018 Dec 18.
9
MIWI2 and MILI Have Differential Effects on piRNA Biogenesis and DNA Methylation.
Cell Rep. 2015 Aug 25;12(8):1234-43. doi: 10.1016/j.celrep.2015.07.036. Epub 2015 Aug 13.
10
Identification of Mouse piRNA Pathway Components Using Anti-MIWI2 Antibodies.
Methods Mol Biol. 2017;1463:205-216. doi: 10.1007/978-1-4939-4017-2_15.

引用本文的文献

1
PiRNA-63049 inhibits bone formation through Wnt/β-catenin signaling pathway.
Int J Biol Sci. 2021 Oct 25;17(15):4409-4425. doi: 10.7150/ijbs.64533. eCollection 2021.

本文引用的文献

1
Piwi-interacting RNAs in cancer: emerging functions and clinical utility.
Mol Cancer. 2016 Jan 15;15:5. doi: 10.1186/s12943-016-0491-9.
2
Therapeutic antibodies reveal Notch control of transdifferentiation in the adult lung.
Nature. 2015 Dec 3;528(7580):127-31. doi: 10.1038/nature15715. Epub 2015 Nov 18.
3
MIWI2 and MILI Have Differential Effects on piRNA Biogenesis and DNA Methylation.
Cell Rep. 2015 Aug 25;12(8):1234-43. doi: 10.1016/j.celrep.2015.07.036. Epub 2015 Aug 13.
4
Piwi Is a Key Regulator of Both Somatic and Germline Stem Cells in the Drosophila Testis.
Cell Rep. 2015 Jul 7;12(1):150-161. doi: 10.1016/j.celrep.2015.06.004. Epub 2015 Jun 25.
6
ClustVis: a web tool for visualizing clustering of multivariate data using Principal Component Analysis and heatmap.
Nucleic Acids Res. 2015 Jul 1;43(W1):W566-70. doi: 10.1093/nar/gkv468. Epub 2015 May 12.
7
piRNA involvement in genome stability and human cancer.
J Hematol Oncol. 2015 Apr 21;8:38. doi: 10.1186/s13045-015-0133-5.
8
PIWI-Interacting RNA: Its Biogenesis and Functions.
Annu Rev Biochem. 2015;84:405-33. doi: 10.1146/annurev-biochem-060614-034258. Epub 2015 Mar 5.
9
Direct lineage reprogramming: strategies, mechanisms, and applications.
Cell Stem Cell. 2015 Feb 5;16(2):119-34. doi: 10.1016/j.stem.2015.01.013.

文献AI研究员

20分钟写一篇综述,助力文献阅读效率提升50倍。

立即体验

用中文搜PubMed

大模型驱动的PubMed中文搜索引擎

马上搜索

文档翻译

学术文献翻译模型,支持多种主流文档格式。

立即体验