National Engineering Research Center of Immunological Products, Department of Microbiology and Biochemical Pharmacy, College of Pharmacy, Third Military Medical University, No.30 Gaotanyan Street, Chongqing, 400038, China.
Department of General Surgery and Centre of Minimal Invasive Gastrointestinal Surgery, Southwest Hospital, Third Military Medical University, No.30 Gaotanyan Street, Chongqing, 400038, China.
J Immunother Cancer. 2019 Feb 26;7(1):54. doi: 10.1186/s40425-019-0530-3.
Mast cells are prominent components of solid tumors and exhibit distinct phenotypes in different tumor microenvironments. However, the nature, regulation, function, and clinical relevance of mast cells in human gastric cancer (GC) are presently unknown.
Flow cytometry analyses were performed to examine level and phenotype of mast cells in samples from 114 patients with GC. Multivariate analysis of prognostic factors for overall survival was performed using the Cox proportional hazards model. Kaplan-Meier plots for patient survival were performed using the log-rank test. Mast cells, T cells and tumor cells were isolated or generated, stimulated and/or cultured for in vitro and in vivo function assays.
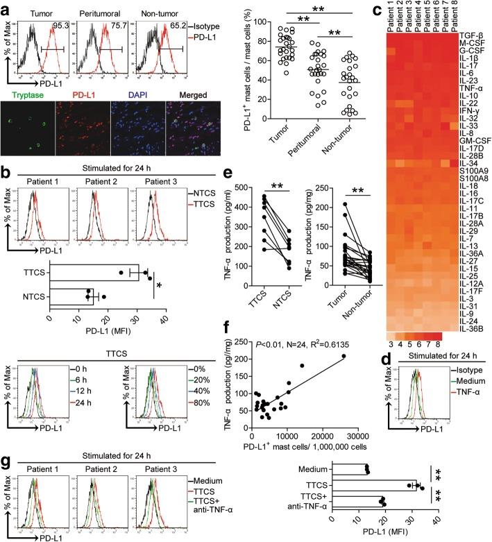
Patients with GC showed a significantly higher mast cell infiltration in tumors. Mast cell levels increased with tumor progression and independently predicted reduced overall survival. These tumor-infiltrating mast cells accumulated in tumors by CXCL12-CXCR4 chemotaxis. Intratumoral mast cells expressed higher immunosuppressive molecule programmed death-ligand 1 (PD-L1), and mast cells induced by tumors strongly express PD-L1 proteins in both time-dependent and dose-dependent manners. Significant correlations were found between the levels of PD-L1 mast cells and pro-inflammatory cytokine TNF-α in GC tumors, and tumor-derived TNF-α activated NF-κB signaling pathway to induce mast cell expression of PD-L1. The tumor-infiltrating and tumor-conditioned mast cells effectively suppressed normal T-cell immunity through PD-L1 in vitro, and tumor-conditioned mast cells contributed to the suppression of T-cell immunity and the growth of human GC tumors in vivo; the effect could be reversed by blocking PD-L1 on these mast cells.
Thus, our results illuminate novel immunosuppressive and protumorigenic roles of mast cells in GC, and also present a novel mechanism in which PD-L1 expressing mast cells link the proinflammatory response to immune tolerance in the GC tumor milieu.
肥大细胞是实体瘤的主要组成部分,在不同的肿瘤微环境中表现出不同的表型。然而,目前尚不清楚肥大细胞在人类胃癌(GC)中的性质、调节、功能和临床相关性。
通过流式细胞术分析检查了 114 例 GC 患者样本中肥大细胞的水平和表型。使用 Cox 比例风险模型对总生存的预后因素进行多变量分析。使用对数秩检验绘制患者生存的 Kaplan-Meier 图。对肥大细胞、T 细胞和肿瘤细胞进行分离或生成,进行体外和体内功能测定。
GC 患者的肿瘤中肥大细胞浸润明显升高。肥大细胞水平随肿瘤进展而增加,独立预测总生存期缩短。这些肿瘤浸润性肥大细胞通过 CXCL12-CXCR4 趋化作用在肿瘤中积聚。肿瘤内肥大细胞表达更高的免疫抑制分子程序性死亡配体 1(PD-L1),肿瘤诱导的肥大细胞以时间依赖性和剂量依赖性方式强烈表达 PD-L1 蛋白。在 GC 肿瘤中,PD-L1 肥大细胞的水平与促炎细胞因子 TNF-α之间存在显著相关性,肿瘤衍生的 TNF-α通过激活 NF-κB 信号通路诱导肥大细胞表达 PD-L1。肿瘤浸润性和肿瘤条件性肥大细胞通过 PD-L1 在体外有效抑制正常 T 细胞免疫,肿瘤条件性肥大细胞有助于体内 T 细胞免疫抑制和人 GC 肿瘤的生长;通过阻断这些肥大细胞上的 PD-L1 可以逆转这种作用。
因此,我们的结果阐明了肥大细胞在 GC 中具有新的免疫抑制和促肿瘤作用,并且还提出了一种新的机制,即表达 PD-L1 的肥大细胞将促炎反应与 GC 肿瘤微环境中的免疫耐受联系起来。