Suppr超能文献

多巴胺神经元衍生的 IGF-1 控制多巴胺神经元的放电、技能学习和探索。

Dopamine neuron-derived IGF-1 controls dopamine neuron firing, skill learning, and exploration.

机构信息

The Francis Crick Institute, London NW1 1AT, United Kingdom;

The Francis Crick Institute, London NW1 1AT, United Kingdom.

出版信息

Proc Natl Acad Sci U S A. 2019 Feb 26;116(9):3817-3826. doi: 10.1073/pnas.1806820116. Epub 2019 Feb 11.

Abstract

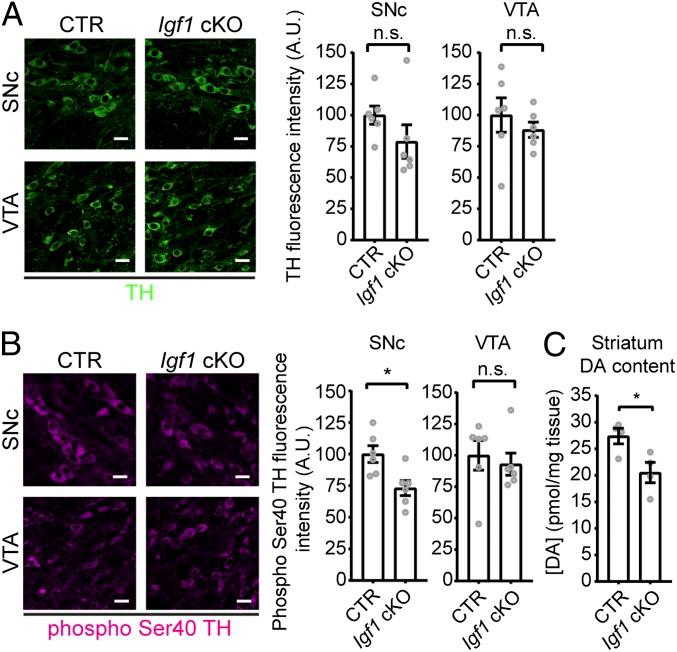
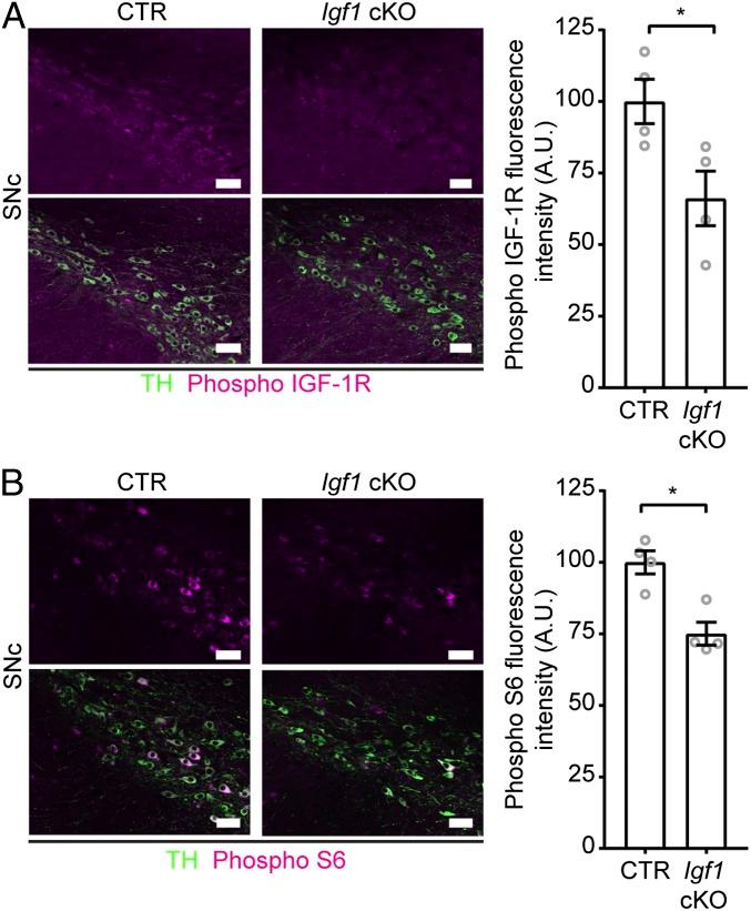
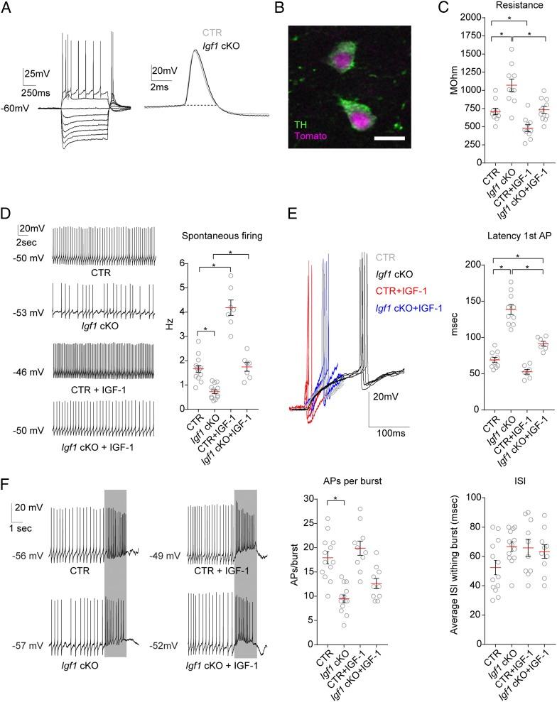
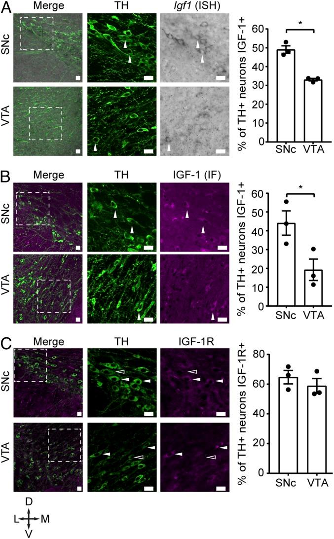
Midbrain dopamine neurons, which can be regulated by neuropeptides and hormones, play a fundamental role in controlling cognitive processes, reward mechanisms, and motor functions. The hormonal actions of insulin-like growth factor 1 (IGF-1) produced by the liver have been well described, but the role of neuronally derived IGF-1 remains largely unexplored. We discovered that dopamine neurons secrete IGF-1 from the cell bodies following depolarization, and that IGF-1 controls release of dopamine in the ventral midbrain. In addition, conditional deletion of dopamine neuron-derived IGF-1 in adult mice leads to decrease of dopamine content in the striatum and deficits in dopamine neuron firing and causes reduced spontaneous locomotion and impairments in explorative and learning behaviors. These data identify that dopamine neuron-derived IGF-1 acts as a regulator of dopamine neurons and regulates dopamine-mediated behaviors.

摘要

中脑多巴胺神经元可以被神经肽和激素调节,在控制认知过程、奖励机制和运动功能方面发挥着基本作用。肝脏产生的胰岛素样生长因子 1(IGF-1)的激素作用已经得到了很好的描述,但神经元衍生的 IGF-1 的作用在很大程度上仍未得到探索。我们发现,多巴胺神经元在去极化后从细胞体分泌 IGF-1,IGF-1 控制腹侧中脑多巴胺的释放。此外,成年小鼠中多巴胺神经元衍生的 IGF-1 的条件性缺失导致纹状体中多巴胺含量减少,多巴胺神经元放电减少,并导致自发运动减少以及探索和学习行为受损。这些数据表明,多巴胺神经元衍生的 IGF-1 作为多巴胺神经元的调节剂,调节多巴胺介导的行为。

https://cdn.ncbi.nlm.nih.gov/pmc/blobs/6497/6397563/9eab05b5b68c/pnas.1806820116fig01.jpg

文献检索

告别复杂PubMed语法,用中文像聊天一样搜索,搜遍4000万医学文献。AI智能推荐,让科研检索更轻松。

立即免费搜索

文件翻译

保留排版,准确专业,支持PDF/Word/PPT等文件格式,支持 12+语言互译。

免费翻译文档

深度研究

AI帮你快速写综述,25分钟生成高质量综述,智能提取关键信息,辅助科研写作。

立即免费体验