Institute of Molecular and Translational Therapeutic Strategies (IMTTS), Hannover Medical School, Carl-Neuberg-Strasse 1, Hannover, Germany.
Department of Cardiology and Angiology, Hannover Medical School, Hannover, Germany.
Cardiovasc Res. 2019 Oct 1;115(12):1804-1810. doi: 10.1093/cvr/cvz063.
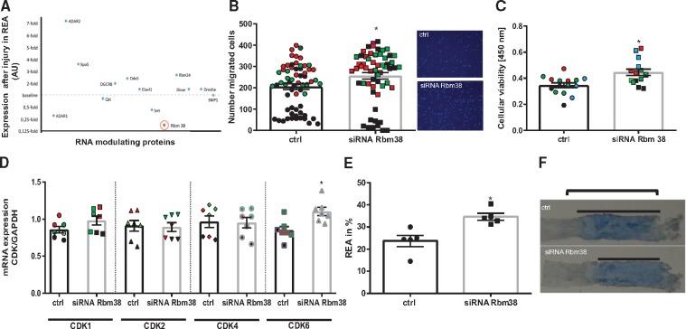
Delayed re-endothelialization after balloon angioplasty in patients with coronary or peripheral artery disease impairs vascular healing and leads to neointimal proliferation. In the present study, we examined the effect of RNA-binding motif protein 38 (Rbm38) during re-endothelialization in a murine model of experimental vascular injury.
Left common carotid arteries of C57BL/6 mice were electrically denudated and endothelial regeneration was evaluated. Profiling of RNA-binding proteins revealed dysregulated expression of Rbm38 in the denudated and regenerated areas. We next tested the importance of Rbm38 in human umbilical vein endothelial cells (HUVECS) and analysed its effects on cellular proliferation, migration and apoptosis. Rbm38 silencing in vitro demonstrated important beneficial functional effects on migratory capacity and proliferation of endothelial cells. In vivo, local silencing of Rbm38 also improved re-endothelialization of denuded carotid arteries. Luciferase reporter assay identified miR-98 and let-7f to regulate Rbm38 and the positive proliferative properties of Rbm38 silencing in vitro and in vivo were mimicked by therapeutic overexpression of these miRNAs.
The present data identified Rbm38 as an important factor of the regulation of various endothelial cell functions. Local inhibition of Rbm38 as well as overexpression of the upstream regulators miR-98 and let-7f improved endothelial regeneration in vivo and thus may be a novel therapeutic entry point to avoid endothelial damage after balloon angioplasty.
在患有冠状动脉或外周动脉疾病的患者中,球囊血管成形术后的内皮细胞延迟再内皮化会损害血管愈合,并导致新生内膜增殖。在本研究中,我们在实验性血管损伤的小鼠模型中研究了 RNA 结合基序蛋白 38(Rbm38)在再内皮化过程中的作用。
电损伤 C57BL/6 小鼠的左颈总动脉,并评估内皮再生情况。RNA 结合蛋白的分析显示,Rbm38 在裸露和再生区域的表达失调。接下来,我们测试了 Rbm38 在人脐静脉内皮细胞(HUVEC)中的重要性,并分析了其对细胞增殖、迁移和凋亡的影响。体外 Rbm38 沉默显示对内皮细胞迁移和增殖具有重要的有益功能作用。在体内,局部沉默 Rbm38 也改善了裸露颈动脉的再内皮化。荧光素酶报告基因检测鉴定出 miR-98 和 let-7f 来调节 Rbm38,并且体外和体内 Rbm38 沉默的正向增殖特性可以通过这些 miRNA 的治疗性过表达来模拟。
本研究数据确定 Rbm38 是调节各种内皮细胞功能的重要因素。局部抑制 Rbm38 以及过表达上游调节因子 miR-98 和 let-7f 可改善体内内皮再生,因此可能是避免球囊血管成形术后内皮损伤的新的治疗靶点。