Suppr超能文献

环状 RNA 中癌症特异性可变剪接的全基因组鉴定。

Genome-wide identification of cancer-specific alternative splicing in circRNA.

机构信息

School of Computer Science, Wuhan University, Wuhan, 430072, Hubei, China.

Department of Urology, Tongji Hospital, Tongji Medical College, Huazhong University of Science and Technology, Wuhan, 430030, China.

出版信息

Mol Cancer. 2019 Mar 8;18(1):35. doi: 10.1186/s12943-019-0996-0.

Abstract

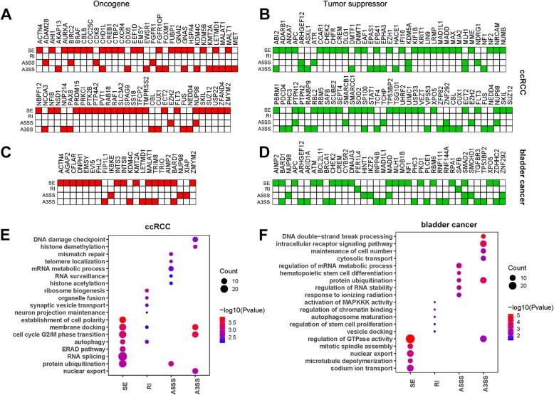
Circular RNA (circRNA) is a group of RNA families generated by RNA circularization, which was discovered ubiquitously across different cancers. However, the internal structure of circRNA is difficult to determine due to alternative splicing that occurs in its exons and introns. Furthermore, cancer-specific alternative splicing of circRNA is less likely to be identified. Here, we proposed a de novo algorithm, CircSplice, that could identify internal alternative splicing in circRNA and compare differential circRNA splicing events between different conditions ( http://gb.whu.edu.cn/CircSplice or https://github.com/GeneFeng/CircSplice ). By applying CircSplice in clear cell renal cell carcinoma and bladder cancer, we detected 4498 and 2977 circRNA alternative splicing (circ-AS) events in the two datasets respectively and confirmed the expression of circ-AS events by RT-PCR. We further inspected the distributions and patterns of circ-AS in cancer and adjacent normal tissues. To further understand the potential functions of cancer-specific circ-AS, we classified those events into tumor suppressors and oncogenes and performed pathway enrichment analysis. This study is the first comprehensive view of cancer-specific circRNA alternative splicing, which could contribute significantly to regulation and functional research of circRNAs in cancers.

摘要

环状 RNA(circRNA)是一类通过 RNA 环化产生的 RNA 家族,在不同癌症中广泛存在。然而,circRNA 的内部结构由于其外显子和内含子中的选择性剪接而难以确定。此外,癌症特异性的 circRNA 选择性剪接不太可能被识别。在这里,我们提出了一种从头算法 CircSplice,可以识别 circRNA 中的内部选择性剪接,并比较不同条件下差异 circRNA 剪接事件(http://gb.whu.edu.cn/CircSplicehttps://github.com/GeneFeng/CircSplice)。通过在透明细胞肾细胞癌和膀胱癌中应用 CircSplice,我们分别在两个数据集检测到 4498 和 2977 个 circRNA 选择性剪接(circ-AS)事件,并通过 RT-PCR 验证了 circ-AS 事件的表达。我们进一步检查了 circ-AS 在癌症和相邻正常组织中的分布和模式。为了进一步了解癌症特异性 circ-AS 的潜在功能,我们将这些事件分为肿瘤抑制因子和癌基因,并进行了通路富集分析。本研究是对癌症特异性 circRNA 选择性剪接的首次全面观察,这可能对癌症中 circRNAs 的调控和功能研究有重要贡献。

https://cdn.ncbi.nlm.nih.gov/pmc/blobs/1200/6408762/fba71ca7bd4b/12943_2019_996_Fig1_HTML.jpg

文献检索

告别复杂PubMed语法,用中文像聊天一样搜索,搜遍4000万医学文献。AI智能推荐,让科研检索更轻松。

立即免费搜索

文件翻译

保留排版,准确专业,支持PDF/Word/PPT等文件格式,支持 12+语言互译。

免费翻译文档

深度研究

AI帮你快速写综述,25分钟生成高质量综述,智能提取关键信息,辅助科研写作。

立即免费体验