• 文献检索
  • 文档翻译
  • 深度研究
  • 学术资讯
  • Suppr Zotero 插件Zotero 插件
  • 邀请有礼
  • 套餐&价格
  • 历史记录
应用&插件
Suppr Zotero 插件Zotero 插件浏览器插件Mac 客户端Windows 客户端微信小程序
定价
高级版会员购买积分包购买API积分包
服务
文献检索文档翻译深度研究API 文档MCP 服务
关于我们
关于 Suppr公司介绍联系我们用户协议隐私条款
关注我们

Suppr 超能文献

核心技术专利:CN118964589B侵权必究
粤ICP备2023148730 号-1Suppr @ 2026

文献检索

告别复杂PubMed语法,用中文像聊天一样搜索,搜遍4000万医学文献。AI智能推荐,让科研检索更轻松。

立即免费搜索

文件翻译

保留排版,准确专业,支持PDF/Word/PPT等文件格式,支持 12+语言互译。

免费翻译文档

深度研究

AI帮你快速写综述,25分钟生成高质量综述,智能提取关键信息,辅助科研写作。

立即免费体验

微小RNA-140-5p通过直接靶向基因减轻肾母细胞瘤的侵袭性进展。

miR-140-5p alleviates the aggressive progression of Wilms' tumor through directly targeting gene.

作者信息

Wang Hailei, Lou Chunyan, Ma Na

机构信息

Department of Pediatrics, Huaihe Hospital of Henan University, Kaifeng, Henan, China.

Department of Neurology, Henan Kaifeng Children's Hospital, Kaifeng, Henan, China,

出版信息

Cancer Manag Res. 2019 Feb 19;11:1641-1651. doi: 10.2147/CMAR.S177508. eCollection 2019.

DOI:10.2147/CMAR.S177508
PMID:30863174
原文链接:https://pmc.ncbi.nlm.nih.gov/articles/PMC6389000/
Abstract

BACKGROUND AND OBJECTIVE

Although many miRNAs are identified to be deregulated and play vital roles in the progression of Wilms' tumor (WT), there are still a large number of miRNAs are waiting for us to explore. The purpose of the present study is to investigate the different expressing profiles of miRNAs in WT tissues and the adjacent normal tissues, and probe the effects and mechanism of a certain miRNA among the different expressing miRNAs.

METHODS

miRNA microarray was recruited to assess the differently expressed miRNAs in WT tissues and normal tissues, which was further verified by RT-PCR. Receiver operating characteristic curves were performed to calculate the specificity and sensitivity of miRNAs in the diagnose of WT. CCK-8, flow cytometry, wound healing, transwell chamber and tumor-burdened assays were used to assess cell growth, apoptosis, migration, invasion and tumorigenesis. Luciferase report assay was used to evaluate the interaction between miR-140-5p and .

RESULTS

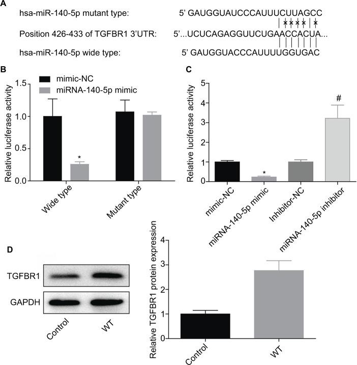
A total of 34 miRNAs were abnormally expressed in the WT tissues, among which, miR-140-5p was identified to be obviously down-regulated in WT tissues, and the AUC of it was 0.961. Besides, we found that patients with miR-140-5p low expression always had a shorter overall survival and more aggressive clinical features, such as bigger tumor size (=0.002), higher pathological stage (=0.003) and higher occurrence rate of lymph node metastasis (=0.009) than those in patients with miR-140-5p high expression. Moreover, luciferase reporter assay showed that was the direct target of miR-140-5p, which was negatively regulated by miR-140-5p and was highly expressed in WT tissues. Furthermore, knockdown of miR-140-5p obviously enhanced the proliferation and tumorigenesis and repressed the apoptosis of G401 cells, and these effects were all abolished when was down-regulated.

CONCLUSION

The present study illustrates that miR-140-5p functions as a tumor suppressor in the occurrence and development of WT via targeting , which provides theoretical foundation for serving miR-140-5p as a new diagnosis marker even a therapeutic target for WT.

摘要

背景与目的

尽管已鉴定出许多微小RNA(miRNA)在肾母细胞瘤(WT)进展过程中失调并发挥重要作用,但仍有大量miRNA有待探索。本研究旨在调查WT组织和相邻正常组织中miRNA的不同表达谱,并探究不同表达的miRNA中某一特定miRNA的作用及机制。

方法

采用miRNA芯片评估WT组织和正常组织中差异表达的miRNA,并通过逆转录-聚合酶链反应(RT-PCR)进一步验证。绘制受试者工作特征曲线以计算miRNA在WT诊断中的特异性和敏感性。采用细胞计数试剂盒-8(CCK-8)、流式细胞术、伤口愈合实验、Transwell小室实验和荷瘤实验评估细胞生长、凋亡、迁移、侵袭和肿瘤发生情况。采用荧光素酶报告基因实验评估miR-140-5p与……之间的相互作用。

结果

WT组织中共有34种miRNA异常表达,其中miR-140-5p在WT组织中明显下调,其曲线下面积(AUC)为0.961。此外,我们发现miR-140-5p低表达的患者总生存期较短,且具有更具侵袭性的临床特征,如肿瘤体积更大(P = 0.002)、病理分期更高(P = 0.003)和淋巴结转移发生率更高(P = 0.009),相比于miR-140-5p高表达的患者。此外,荧光素酶报告基因实验表明……是miR-140-5p的直接靶点,其受到miR-140-5p的负调控且在WT组织中高表达。此外,敲低miR-140-5p明显增强了G401细胞的增殖和肿瘤发生能力,并抑制了其凋亡,而当……下调时,这些作用均被消除。

结论

本研究表明miR-140-5p通过靶向……在WT的发生发展中发挥肿瘤抑制作用,这为将miR-140-5p作为WT的新诊断标志物甚至治疗靶点提供了理论基础。

https://cdn.ncbi.nlm.nih.gov/pmc/blobs/d988/6389000/91bd4ee16cc5/cmar-11-1641Fig8.jpg
https://cdn.ncbi.nlm.nih.gov/pmc/blobs/d988/6389000/99eff1d59232/cmar-11-1641Fig1.jpg
https://cdn.ncbi.nlm.nih.gov/pmc/blobs/d988/6389000/13934ced7d01/cmar-11-1641Fig2.jpg
https://cdn.ncbi.nlm.nih.gov/pmc/blobs/d988/6389000/f6b9a153ca7c/cmar-11-1641Fig3.jpg
https://cdn.ncbi.nlm.nih.gov/pmc/blobs/d988/6389000/8fb555cd6179/cmar-11-1641Fig4.jpg
https://cdn.ncbi.nlm.nih.gov/pmc/blobs/d988/6389000/c15467477633/cmar-11-1641Fig5.jpg
https://cdn.ncbi.nlm.nih.gov/pmc/blobs/d988/6389000/2100ef765fce/cmar-11-1641Fig6.jpg
https://cdn.ncbi.nlm.nih.gov/pmc/blobs/d988/6389000/11513fa17181/cmar-11-1641Fig7.jpg
https://cdn.ncbi.nlm.nih.gov/pmc/blobs/d988/6389000/91bd4ee16cc5/cmar-11-1641Fig8.jpg
https://cdn.ncbi.nlm.nih.gov/pmc/blobs/d988/6389000/99eff1d59232/cmar-11-1641Fig1.jpg
https://cdn.ncbi.nlm.nih.gov/pmc/blobs/d988/6389000/13934ced7d01/cmar-11-1641Fig2.jpg
https://cdn.ncbi.nlm.nih.gov/pmc/blobs/d988/6389000/f6b9a153ca7c/cmar-11-1641Fig3.jpg
https://cdn.ncbi.nlm.nih.gov/pmc/blobs/d988/6389000/8fb555cd6179/cmar-11-1641Fig4.jpg
https://cdn.ncbi.nlm.nih.gov/pmc/blobs/d988/6389000/c15467477633/cmar-11-1641Fig5.jpg
https://cdn.ncbi.nlm.nih.gov/pmc/blobs/d988/6389000/2100ef765fce/cmar-11-1641Fig6.jpg
https://cdn.ncbi.nlm.nih.gov/pmc/blobs/d988/6389000/11513fa17181/cmar-11-1641Fig7.jpg
https://cdn.ncbi.nlm.nih.gov/pmc/blobs/d988/6389000/91bd4ee16cc5/cmar-11-1641Fig8.jpg

相似文献

1
miR-140-5p alleviates the aggressive progression of Wilms' tumor through directly targeting gene.微小RNA-140-5p通过直接靶向基因减轻肾母细胞瘤的侵袭性进展。
Cancer Manag Res. 2019 Feb 19;11:1641-1651. doi: 10.2147/CMAR.S177508. eCollection 2019.
2
MiR-155-5p exerts tumor-suppressing functions in Wilms tumor by targeting IGF2 via the PI3K signaling pathway.miR-155-5p 通过靶向 IGF2 抑制 PI3K 信号通路发挥抑癌作用,进而抑制肾母细胞瘤的发生发展。
Biomed Pharmacother. 2020 May;125:109880. doi: 10.1016/j.biopha.2020.109880. Epub 2020 Jan 28.
3
miR-140-5p could suppress tumor proliferation and progression by targeting TGFBRI/SMAD2/3 and IGF-1R/AKT signaling pathways in Wilms' tumor.miR-140-5p 可通过靶向 Wilms 瘤中的 TGFBRI/SMAD2/3 和 IGF-1R/AKT 信号通路来抑制肿瘤增殖和进展。
BMC Cancer. 2019 Apr 29;19(1):405. doi: 10.1186/s12885-019-5609-1.
4
MiR-140-5p and miR-92a-3p suppress the cell proliferation, migration and invasion and promoted apoptosis in Wilms' tumor by targeting FRS2.miR-140-5p 和 miR-92a-3p 通过靶向 FRS2 抑制肾母细胞瘤细胞增殖、迁移和侵袭并促进凋亡。
Eur Rev Med Pharmacol Sci. 2020 Jan;24(1):97-108. doi: 10.26355/eurrev_202001_19899.
5
miR-483-5p Targets MKNK1 to Suppress Wilms' Tumor Cell Proliferation and Apoptosis In Vitro and In Vivo.miR-483-5p 通过靶向调控 MKNK1 抑制肾母细胞瘤细胞的增殖和凋亡。
Med Sci Monit. 2019 Feb 24;25:1459-1468. doi: 10.12659/MSM.913005.
6
MiR-155-5p affects Wilms' tumor cell proliferation and apoptosis via targeting CREB1.miR-155-5p 通过靶向 CREB1 影响肾母细胞瘤细胞的增殖和凋亡。
Eur Rev Med Pharmacol Sci. 2019 Feb;23(3):1030-1037. doi: 10.26355/eurrev_201902_16990.
7
MiRNA-203a-5p alleviates the malignant progression of Wilms' tumor via targeting JAG1.微小RNA-203a-5p通过靶向JAG1减轻肾母细胞瘤的恶性进展。
Eur Rev Med Pharmacol Sci. 2020 May;24(10):5329-5335. doi: 10.26355/eurrev_202005_21315.
8
CircCDYL Acts as a Tumor Suppressor in Wilms' Tumor by Targeting miR-145-5p.环状CDYL通过靶向miR-145-5p在肾母细胞瘤中发挥肿瘤抑制作用。
Front Cell Dev Biol. 2021 Aug 17;9:668947. doi: 10.3389/fcell.2021.668947. eCollection 2021.
9
[Expression of miR-155-5p in Wilms tumor and its regulatory role in proliferation, migration and apoptosis of Wilms tumor cells ].[miR-155-5p在肾母细胞瘤中的表达及其对肾母细胞瘤细胞增殖、迁移和凋亡的调控作用]
Nan Fang Yi Ke Da Xue Xue Bao. 2019 Dec 30;39(12):1476-1481. doi: 10.12122/j.issn.1673-4254.2019.12.12.
10
MiR-1180-5p regulates apoptosis of Wilms' tumor by targeting .微小RNA-1180-5p通过靶向……调节肾母细胞瘤的细胞凋亡。
Onco Targets Ther. 2018 Feb 16;11:823-831. doi: 10.2147/OTT.S148684. eCollection 2018.

引用本文的文献

1
Insights into Personalized Care Strategies for Wilms Tumor: A Narrative Literature Review.肾母细胞瘤个性化护理策略的见解:一篇叙述性文献综述
Biomedicines. 2024 Jun 30;12(7):1455. doi: 10.3390/biomedicines12071455.
2
[Expression of miR-155-5p in Wilms tumor and its regulatory role in proliferation, migration and apoptosis of Wilms tumor cells ].[miR-155-5p在肾母细胞瘤中的表达及其对肾母细胞瘤细胞增殖、迁移和凋亡的调控作用]
Nan Fang Yi Ke Da Xue Xue Bao. 2019 Dec 30;39(12):1476-1481. doi: 10.12122/j.issn.1673-4254.2019.12.12.
3
MicroRNA-140-5p inhibits salivary adenoid cystic carcinoma progression and metastasis via targeting survivin.

本文引用的文献

1
MiR-1180-5p regulates apoptosis of Wilms' tumor by targeting .微小RNA-1180-5p通过靶向……调节肾母细胞瘤的细胞凋亡。
Onco Targets Ther. 2018 Feb 16;11:823-831. doi: 10.2147/OTT.S148684. eCollection 2018.
2
miR-140-5p suppresses the proliferation, migration and invasion of gastric cancer by regulating YES1.miR-140-5p 通过调节 YES1 抑制胃癌的增殖、迁移和侵袭。
Mol Cancer. 2017 Aug 17;16(1):139. doi: 10.1186/s12943-017-0708-6.
3
MicroRNA-140-5p inhibits invasion and angiogenesis through targeting VEGF-A in breast cancer.
微小RNA-140-5p通过靶向生存素抑制涎腺腺样囊性癌的进展和转移。
Cancer Cell Int. 2019 Nov 16;19:301. doi: 10.1186/s12935-019-1018-4. eCollection 2019.
4
Identification of a five-mRNA signature as a novel potential prognostic biomarker in pediatric Wilms tumor.鉴定五个 mRNA 作为小儿肾母细胞瘤新的潜在预后生物标志物。
Mol Genet Genomic Med. 2020 Jan;8(1):e1032. doi: 10.1002/mgg3.1032. Epub 2019 Nov 7.
MicroRNA-140-5p 通过靶向 VEGF-A 抑制乳腺癌的侵袭和血管生成。
Cancer Gene Ther. 2017 Sep;24(9):386-392. doi: 10.1038/cgt.2017.30. Epub 2017 Jul 28.
4
Therapeutic Role of MiR-140-5p for the Treatment of Non-small Cell Lung Cancer.MiR-140-5p在非小细胞肺癌治疗中的作用
Anticancer Res. 2017 Aug;37(8):4319-4327. doi: 10.21873/anticanres.11825.
5
Over-Expression of miR-21 and Lower PTEN Levels in Wilms' Tumor with Aggressive Behavior.具有侵袭性行为的肾母细胞瘤中miR-21的过表达及PTEN水平降低
Tohoku J Exp Med. 2017 May;242(1):43-52. doi: 10.1620/tjem.242.43.
6
Effects of MicroRNA-19b on the Proliferation, Apoptosis, and Migration of Wilms' Tumor Cells Via the PTEN/PI3K/AKT Signaling Pathway.微小RNA-19b通过PTEN/PI3K/AKT信号通路对肾母细胞瘤细胞增殖、凋亡及迁移的影响
J Cell Biochem. 2017 Oct;118(10):3424-3434. doi: 10.1002/jcb.25999. Epub 2017 May 30.
7
MicroRNA-101 inhibits invasion and angiogenesis through targeting ITGA3 and its systemic delivery inhibits lung metastasis in nasopharyngeal carcinoma.微小RNA-101通过靶向整合素α3抑制侵袭和血管生成,其全身递送可抑制鼻咽癌的肺转移。
Cell Death Dis. 2017 Jan 19;8(1):e2566. doi: 10.1038/cddis.2016.486.
8
TFAP2C-mediated upregulation of TGFBR1 promotes lung tumorigenesis and epithelial-mesenchymal transition.TFAP2C介导的TGFBR1上调促进肺癌发生和上皮-间质转化。
Exp Mol Med. 2016 Nov 25;48(11):e273. doi: 10.1038/emm.2016.125.
9
Septin 2 accelerates the progression of biliary tract cancer and is negatively regulated by mir-140-5p.Septins 2促进胆管癌进展并受到mir-140-5p的负调控。
Gene. 2016 Sep 1;589(1):20-26. doi: 10.1016/j.gene.2016.05.005. Epub 2016 May 4.
10
YAP induces cisplatin resistance through activation of autophagy in human ovarian carcinoma cells.YAP通过激活人卵巢癌细胞中的自噬诱导顺铂耐药。
Onco Targets Ther. 2016 Mar 16;9:1105-14. doi: 10.2147/OTT.S102837. eCollection 2016.