• 文献检索
  • 文档翻译
  • 深度研究
  • 学术资讯
  • Suppr Zotero 插件Zotero 插件
  • 邀请有礼
  • 套餐&价格
  • 历史记录
应用&插件
Suppr Zotero 插件Zotero 插件浏览器插件Mac 客户端Windows 客户端微信小程序
定价
高级版会员购买积分包购买API积分包
服务
文献检索文档翻译深度研究API 文档MCP 服务
关于我们
关于 Suppr公司介绍联系我们用户协议隐私条款
关注我们

Suppr 超能文献

核心技术专利:CN118964589B侵权必究
粤ICP备2023148730 号-1Suppr @ 2026

文献检索

告别复杂PubMed语法,用中文像聊天一样搜索,搜遍4000万医学文献。AI智能推荐,让科研检索更轻松。

立即免费搜索

文件翻译

保留排版,准确专业,支持PDF/Word/PPT等文件格式,支持 12+语言互译。

免费翻译文档

深度研究

AI帮你快速写综述,25分钟生成高质量综述,智能提取关键信息,辅助科研写作。

立即免费体验

CUL4B通过与SOX4形成正反馈回路促进前列腺癌进展。

CUL4B promotes prostate cancer progression by forming positive feedback loop with SOX4.

作者信息

Qi Mei, Hu Jing, Cui Yanyi, Jiao Meng, Feng Tingting, Li Xinjun, Pang Yu, Chen Xinyi, Qin Ruixi, Su Peng, Zhang Hui, Wang Yan, Gong Yaoqin, Han Bo

机构信息

The Key Laboratory of Experimental Teratology, Ministry of Education and Department of Pathology, Shandong University, School of Basic Medical Sciences, 250012, Jinan, China.

Department of Pathology, Shandong University Qi Lu Hospital, 250012, Jinan, China.

出版信息

Oncogenesis. 2019 Mar 14;8(3):23. doi: 10.1038/s41389-019-0131-5.

DOI:10.1038/s41389-019-0131-5
PMID:30872583
原文链接:https://pmc.ncbi.nlm.nih.gov/articles/PMC6418142/
Abstract

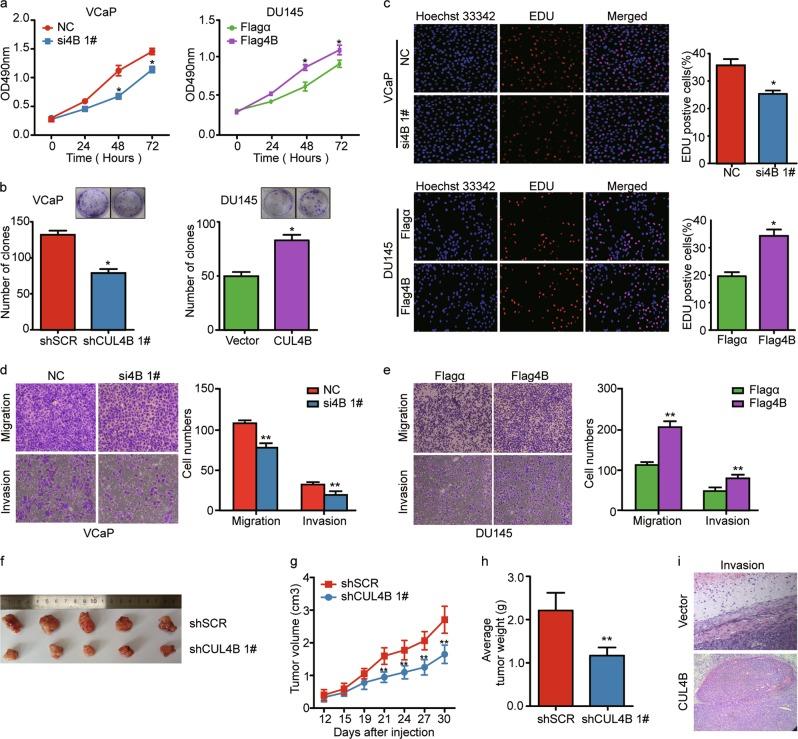
How to distinguish indolent from aggressive disease remains a great challenge in prostate cancer (PCa) management. Cullin 4B (CUL4B) is a scaffold protein and exhibits oncogenic activity in a variety of human malignancies. In this study, we utilized PCa tissue specimens, cell lines and xenograft models to determine whether CUL4B contributes to PCa progression and metastasis. Here, we show that CUL4B expression highly correlates with the aggressiveness of PCa. CUL4B expression promotes proliferation, epithelial-mesenchymal transition, and metastatic potential of PCa cells, whereas CUL4B knockdown inhibits. Mechanically, CUL4B positively regulates SOX4, a key regulator in PCa, through epigenetic silencing of miR-204. In turn, SOX4 upregulates CUL4B expression through transcriptional activation, thereby fulfilling a positive feedback loop. Clinically, CUL4B+/SOX4+ defines a subset of PCa patients with poor prognosis. Bioinformatics analysis further reveals that Wnt/ß-catenin activation signature is enriched in CUL4B+/SOX4+ patient subgroup. Intriguingly, Wnt inhibitors significantly attenuates oncogenic capacities of CUL4B in vitro and in vivo. Together, our study identifies CUL4B as a key modulator of aggressive PCa by a positive feedback loop that interacts with SOX4. This regulatory circuit may have a crucial role in PCa progression.

摘要

在前列腺癌(PCa)管理中,如何区分惰性疾病和侵袭性疾病仍然是一个巨大的挑战。Cullin 4B(CUL4B)是一种支架蛋白,在多种人类恶性肿瘤中表现出致癌活性。在本研究中,我们利用PCa组织标本、细胞系和异种移植模型来确定CUL4B是否促进PCa的进展和转移。在此,我们表明CUL4B表达与PCa的侵袭性高度相关。CUL4B表达促进PCa细胞的增殖、上皮-间质转化和转移潜能,而敲低CUL4B则起抑制作用。机制上,CUL4B通过对miR-204的表观遗传沉默正向调节PCa中的关键调节因子SOX4。反过来,SOX4通过转录激活上调CUL4B表达,从而形成一个正反馈环。临床上,CUL4B+/SOX4+定义了一组预后不良的PCa患者。生物信息学分析进一步揭示,Wnt/β-连环蛋白激活特征在CUL4B+/SOX4+患者亚组中富集。有趣的是,Wnt抑制剂在体外和体内均显著减弱CUL4B的致癌能力。总之,我们的研究通过与SOX4相互作用的正反馈环将CUL4B鉴定为侵袭性PCa的关键调节因子。这种调节回路可能在PCa进展中起关键作用。

https://cdn.ncbi.nlm.nih.gov/pmc/blobs/e12b/6418142/cdde86aa3a57/41389_2019_131_Fig6_HTML.jpg
https://cdn.ncbi.nlm.nih.gov/pmc/blobs/e12b/6418142/44e74a54e22b/41389_2019_131_Fig1_HTML.jpg
https://cdn.ncbi.nlm.nih.gov/pmc/blobs/e12b/6418142/4f8240b720f4/41389_2019_131_Fig2_HTML.jpg
https://cdn.ncbi.nlm.nih.gov/pmc/blobs/e12b/6418142/2af137c633f4/41389_2019_131_Fig3_HTML.jpg
https://cdn.ncbi.nlm.nih.gov/pmc/blobs/e12b/6418142/9ab03c047ed1/41389_2019_131_Fig4_HTML.jpg
https://cdn.ncbi.nlm.nih.gov/pmc/blobs/e12b/6418142/fe00803149fd/41389_2019_131_Fig5_HTML.jpg
https://cdn.ncbi.nlm.nih.gov/pmc/blobs/e12b/6418142/cdde86aa3a57/41389_2019_131_Fig6_HTML.jpg
https://cdn.ncbi.nlm.nih.gov/pmc/blobs/e12b/6418142/44e74a54e22b/41389_2019_131_Fig1_HTML.jpg
https://cdn.ncbi.nlm.nih.gov/pmc/blobs/e12b/6418142/4f8240b720f4/41389_2019_131_Fig2_HTML.jpg
https://cdn.ncbi.nlm.nih.gov/pmc/blobs/e12b/6418142/2af137c633f4/41389_2019_131_Fig3_HTML.jpg
https://cdn.ncbi.nlm.nih.gov/pmc/blobs/e12b/6418142/9ab03c047ed1/41389_2019_131_Fig4_HTML.jpg
https://cdn.ncbi.nlm.nih.gov/pmc/blobs/e12b/6418142/fe00803149fd/41389_2019_131_Fig5_HTML.jpg
https://cdn.ncbi.nlm.nih.gov/pmc/blobs/e12b/6418142/cdde86aa3a57/41389_2019_131_Fig6_HTML.jpg

相似文献

1
CUL4B promotes prostate cancer progression by forming positive feedback loop with SOX4.CUL4B通过与SOX4形成正反馈回路促进前列腺癌进展。
Oncogenesis. 2019 Mar 14;8(3):23. doi: 10.1038/s41389-019-0131-5.
2
CUL4B/miR-33b/C-MYC axis promotes prostate cancer progression.CUL4B/miR-33b/C-MYC 轴促进前列腺癌进展。
Prostate. 2019 Apr;79(5):480-488. doi: 10.1002/pros.23754. Epub 2019 Jan 4.
3
CUL4B regulates cancer stem-like traits of prostate cancer cells by targeting BMI1 via miR200b/c.CUL4B 通过靶向 miR200b/c 调控前列腺癌细胞的癌症干细胞样特征。
Prostate. 2019 Aug;79(11):1294-1303. doi: 10.1002/pros.23835. Epub 2019 May 21.
4
MicroRNA-132/212 Upregulation Inhibits TGF-β-Mediated Epithelial-Mesenchymal Transition of Prostate Cancer Cells by Targeting SOX4.MicroRNA-132/212上调通过靶向SOX4抑制转化生长因子-β介导的前列腺癌细胞上皮-间质转化
Prostate. 2016 Dec;76(16):1560-1570. doi: 10.1002/pros.23241. Epub 2016 Aug 16.
5
CUL4B activates Wnt/β-catenin signalling in hepatocellular carcinoma by repressing Wnt antagonists.CUL4B 通过抑制 Wnt 拮抗剂激活肝癌中的 Wnt/β-连环蛋白信号通路。
J Pathol. 2015 Apr;235(5):784-95. doi: 10.1002/path.4492. Epub 2015 Jan 23.
6
CUL4B promotes bladder cancer metastasis and induces epithelial-to-mesenchymal transition by activating the Wnt/β-catenin signaling pathway.CUL4B通过激活Wnt/β-连环蛋白信号通路促进膀胱癌转移并诱导上皮-间质转化。
Oncotarget. 2017 Aug 24;8(44):77241-77253. doi: 10.18632/oncotarget.20455. eCollection 2017 Sep 29.
7
Knockdown of CUL4B inhibits proliferation and promotes apoptosis of colorectal cancer cells through suppressing the Wnt/β-catenin signaling pathway.敲低CUL4B可通过抑制Wnt/β-连环蛋白信号通路来抑制结肠癌细胞的增殖并促进其凋亡。
Int J Clin Exp Pathol. 2015 Sep 1;8(9):10394-402. eCollection 2015.
8
Estrogen induces androgen-repressed SOX4 expression to promote progression of prostate cancer cells.雌激素诱导雄激素抑制的SOX4表达以促进前列腺癌细胞的进展。
Prostate. 2015 Sep;75(13):1363-75. doi: 10.1002/pros.23017. Epub 2015 May 27.
9
ERG-SOX4 interaction promotes epithelial-mesenchymal transition in prostate cancer cells.ERG-SOX4 相互作用促进前列腺癌细胞的上皮-间充质转化。
Prostate. 2014 May;74(6):647-58. doi: 10.1002/pros.22783. Epub 2014 Jan 16.
10
Dysregulation of the miR-194-CUL4B negative feedback loop drives tumorigenesis in non-small-cell lung carcinoma.miR-194-CUL4B负反馈回路的失调驱动非小细胞肺癌的肿瘤发生。
Mol Oncol. 2017 Mar;11(3):305-319. doi: 10.1002/1878-0261.12038. Epub 2017 Feb 21.

引用本文的文献

1
CUL4B regulates thyroid cancer differentiation and treatment sensitivity by ubiquitinating ARID1A.CUL4B通过泛素化ARID1A来调节甲状腺癌的分化和治疗敏感性。
Transl Oncol. 2025 Jun;56:102389. doi: 10.1016/j.tranon.2025.102389. Epub 2025 Apr 11.
2
Association of CUL4B with the pathogenesis of age-related cataract.CUL4B 与年龄相关性白内障发病机制的关联。
Int Ophthalmol. 2024 Jun 27;44(1):288. doi: 10.1007/s10792-024-03011-1.
3
CRL4b Inhibition Ameliorates Experimental Autoimmune Encephalomyelitis Progression.CRL4b 抑制可改善实验性自身免疫性脑脊髓炎的进展。

本文引用的文献

1
SOX4 contributes to TGF-β-induced epithelial-mesenchymal transition and stem cell characteristics of gastric cancer cells.SOX4促进转化生长因子-β诱导的胃癌细胞上皮-间质转化及干细胞特性。
Genes Dis. 2017 Dec 26;5(1):49-61. doi: 10.1016/j.gendis.2017.12.005. eCollection 2018 Mar.
2
CUL4B promotes the pathology of adjuvant-induced arthritis in rats through the canonical Wnt signaling.CUL4B 通过经典 Wnt 信号促进大鼠佐剂性关节炎的病理过程。
J Mol Med (Berl). 2018 Jun;96(6):495-511. doi: 10.1007/s00109-018-1635-8. Epub 2018 Apr 6.
3
TRPS1 Suppresses Breast Cancer Epithelial-mesenchymal Transition Program as a Negative Regulator of SUZ12.
J Immunol. 2024 Mar 15;212(6):982-991. doi: 10.4049/jimmunol.2300754.
4
Associations between Body Mass Index and Prostate Cancer: The Impact on Progression-Free Survival.体重指数与前列腺癌的相关性:对无进展生存期的影响。
Medicina (Kaunas). 2023 Feb 2;59(2):289. doi: 10.3390/medicina59020289.
5
CUL4B Upregulates RUNX2 to Promote the Osteogenic Differentiation of Human Periodontal Ligament Stem Cells by Epigenetically Repressing the Expression of miR-320c and miR-372/373-3p.CUL4B通过表观遗传抑制miR-320c和miR-372/373-3p的表达上调RUNX2以促进人牙周膜干细胞的成骨分化。
Front Cell Dev Biol. 2022 Jun 16;10:921663. doi: 10.3389/fcell.2022.921663. eCollection 2022.
6
Circular RNA circ_0000518 promotes breast cancer progression through the microRNA-1225-3p/SRY-box transcription factor 4 pathway.环状 RNA circ_0000518 通过 microRNA-1225-3p/SRY-box 转录因子 4 通路促进乳腺癌进展。
Bioengineered. 2022 Feb;13(2):2611-2622. doi: 10.1080/21655979.2021.2019877.
7
Inhibition of MicroRNA miR-101-3p on prostate cancer progression by regulating Cullin 4B (CUL4B) and PI3K/AKT/mTOR signaling pathways.抑制微小 RNA miR-101-3p 通过调节 Cullin 4B (CUL4B) 和 PI3K/AKT/mTOR 信号通路对前列腺癌的进展。
Bioengineered. 2021 Dec;12(1):4719-4735. doi: 10.1080/21655979.2021.1949513.
8
CUL4B Promotes Temozolomide Resistance in Gliomas by Epigenetically Repressing Transcription.CUL4B通过表观遗传抑制转录促进胶质瘤对替莫唑胺的耐药性。
Front Oncol. 2021 Apr 2;11:638802. doi: 10.3389/fonc.2021.638802. eCollection 2021.
9
The E3 ubiquitin ligase Cul4b promotes CD4+ T cell expansion by aiding the repair of damaged DNA.E3 泛素连接酶 Cul4b 通过帮助修复受损的 DNA 来促进 CD4+T 细胞的扩增。
PLoS Biol. 2021 Feb 1;19(2):e3001041. doi: 10.1371/journal.pbio.3001041. eCollection 2021 Feb.
10
Dynamics of Cellular Plasticity in Prostate Cancer Progression.前列腺癌进展中细胞可塑性的动态变化
Front Mol Biosci. 2020 Jul 10;7:130. doi: 10.3389/fmolb.2020.00130. eCollection 2020.
TRPS1作为SUZ12的负调节因子抑制乳腺癌上皮-间质转化程序。
Transl Oncol. 2018 Apr;11(2):416-425. doi: 10.1016/j.tranon.2018.01.009. Epub 2018 Feb 20.
4
EMT in cancer.肿瘤中的 EMT。
Nat Rev Cancer. 2018 Feb;18(2):128-134. doi: 10.1038/nrc.2017.118. Epub 2018 Jan 12.
5
CUL4B promotes gastric cancer invasion and metastasis-involvement of upregulation of HER2.CUL4B 促进胃癌侵袭转移——涉及 HER2 的上调。
Oncogene. 2018 Feb 22;37(8):1075-1085. doi: 10.1038/onc.2017.380. Epub 2017 Nov 6.
6
CUL4B promotes bladder cancer metastasis and induces epithelial-to-mesenchymal transition by activating the Wnt/β-catenin signaling pathway.CUL4B通过激活Wnt/β-连环蛋白信号通路促进膀胱癌转移并诱导上皮-间质转化。
Oncotarget. 2017 Aug 24;8(44):77241-77253. doi: 10.18632/oncotarget.20455. eCollection 2017 Sep 29.
7
TOP2A and EZH2 Provide Early Detection of an Aggressive Prostate Cancer Subgroup.TOP2A 和 EZH2 可早期检测侵袭性前列腺癌亚群。
Clin Cancer Res. 2017 Nov 15;23(22):7072-7083. doi: 10.1158/1078-0432.CCR-17-0413. Epub 2017 Sep 12.
8
Integrative Clinical Genomics of Advanced Prostate Cancer.晚期前列腺癌的综合临床基因组学
Cell. 2015 Jul 16;162(2):454. doi: 10.1016/j.cell.2015.06.053.
9
Cul4B is a novel prognostic marker in cholangiocarcinoma.Cul4B是胆管癌中一种新的预后标志物。
Oncol Lett. 2017 Aug;14(2):1265-1274. doi: 10.3892/ol.2017.6297. Epub 2017 Jun 1.
10
SOX4: Joining the Master Regulators of Epithelial-to-Mesenchymal Transition?SOX4:加入上皮-间质转化的主要调节因子行列?
Trends Cancer. 2017 Aug;3(8):571-582. doi: 10.1016/j.trecan.2017.06.002. Epub 2017 Jul 8.