• 文献检索
  • 文档翻译
  • 深度研究
  • 学术资讯
  • Suppr Zotero 插件Zotero 插件
  • 邀请有礼
  • 套餐&价格
  • 历史记录
应用&插件
Suppr Zotero 插件Zotero 插件浏览器插件Mac 客户端Windows 客户端微信小程序
定价
高级版会员购买积分包购买API积分包
服务
文献检索文档翻译深度研究API 文档MCP 服务
关于我们
关于 Suppr公司介绍联系我们用户协议隐私条款
关注我们

Suppr 超能文献

核心技术专利:CN118964589B侵权必究
粤ICP备2023148730 号-1Suppr @ 2026

文献检索

告别复杂PubMed语法,用中文像聊天一样搜索,搜遍4000万医学文献。AI智能推荐,让科研检索更轻松。

立即免费搜索

文件翻译

保留排版,准确专业,支持PDF/Word/PPT等文件格式,支持 12+语言互译。

免费翻译文档

深度研究

AI帮你快速写综述,25分钟生成高质量综述,智能提取关键信息,辅助科研写作。

立即免费体验

茶饮对头颈癌患者食管第二原发肿瘤发生发展的影响

Influence of Tea Consumption on the Development of Second Esophageal Neoplasm in Patients with Head and Neck Cancer.

作者信息

Wang Yao-Kuang, Chen Wei-Chung, Lai Ying-Ho, Chen Yi-Hsun, Wu Ming-Tsang, Kuo Chie-Tong, Wang Yen-Yun, Yuan Shyng-Shiou F, Liu Yu-Peng, Wu I-Chen

机构信息

Division of Gastroenterology, Department of Internal Medicine, Kaohsiung Medical University Hospital, Kaohsiung 80708, Taiwan.

Department of Medicine, Faculty of Medicine, College of Medicine, Kaohsiung Medical University, Kaohsiung 80708, Taiwan.

出版信息

Cancers (Basel). 2019 Mar 19;11(3):387. doi: 10.3390/cancers11030387.

DOI:10.3390/cancers11030387
PMID:30893904
原文链接:https://pmc.ncbi.nlm.nih.gov/articles/PMC6468666/
Abstract

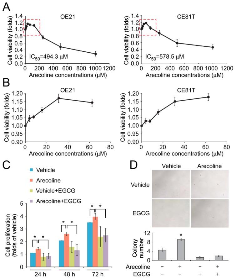
Alcohol is an important risk factor for the development of second esophageal squamous-cell carcinoma (ESCC) in head and neck squamous-cell carcinoma (HNSCC) patients. However, the influence of tea consumption is uncertain. We prospectively performed endoscopic screening in incident HNSCC patients to identify synchronous esophageal neoplasm. In total, 987 patients enrolled between October 2008 and December 2017 and were analyzed. In vitro studies were conducted to investigate the effect of epigallocatechin gallate (EGCG) on the betel alkaloid, arecoline-stimulated carcinogenesis in two ESCC cell lines. There were 151 patients (15.3%) diagnosed to have synchronous esophageal neoplasm, including 88 low-grade dysplasia, 30 high-grade dysplasia and 33 squamous-cell carcinoma (SCC). Tea consumption was associated with a significantly lower risk of having esophageal high-grade dysplasia or SCC in HNSCC patients, especially those who were betel nut chewers, alcohol drinkers or cigarette smokers (all adjusted odds ratio were 0.5; -values: 0.045, 0.045 and 0.049 respectively). In vitro studies indicated that EGCG suppressed arecoline-induced ESCC cell proliferation and colony formation through the inhibition of the Akt and ERK1/2 pathway in a reactive oxygen species-independent manner. In conclusion, tea consumption may protect against the development of second esophageal neoplasms among HNSCC patients, especially those who regularly consume betel nuts, alcohol and cigarettes.

摘要

酒精是头颈部鳞状细胞癌(HNSCC)患者发生第二原发性食管鳞状细胞癌(ESCC)的重要危险因素。然而,饮茶的影响尚不确定。我们对新诊断的HNSCC患者进行了前瞻性内镜筛查,以确定同步性食管肿瘤。2008年10月至2017年12月期间共纳入987例患者并进行分析。开展体外研究,以调查表没食子儿茶素没食子酸酯(EGCG)对两种ESCC细胞系中槟榔生物碱、槟榔碱刺激的致癌作用的影响。有151例患者(15.3%)被诊断为患有同步性食管肿瘤,包括88例低级别发育异常、30例高级别发育异常和33例鳞状细胞癌(SCC)。饮茶与HNSCC患者发生食管高级别发育异常或SCC的风险显著降低相关,尤其是那些咀嚼槟榔、饮酒或吸烟的患者(所有校正比值比均为0.5;P值分别为0.045、0.045和0.049)。体外研究表明,EGCG通过以不依赖活性氧的方式抑制Akt和ERK1/2途径,抑制槟榔碱诱导的ESCC细胞增殖和集落形成。总之,饮茶可能预防HNSCC患者发生第二原发性食管肿瘤,尤其是那些经常食用槟榔、饮酒和吸烟的患者。

https://cdn.ncbi.nlm.nih.gov/pmc/blobs/9910/6468666/a543795fdde3/cancers-11-00387-g003.jpg
https://cdn.ncbi.nlm.nih.gov/pmc/blobs/9910/6468666/84df1eb90d52/cancers-11-00387-g001.jpg
https://cdn.ncbi.nlm.nih.gov/pmc/blobs/9910/6468666/073b9daab799/cancers-11-00387-g002.jpg
https://cdn.ncbi.nlm.nih.gov/pmc/blobs/9910/6468666/a543795fdde3/cancers-11-00387-g003.jpg
https://cdn.ncbi.nlm.nih.gov/pmc/blobs/9910/6468666/84df1eb90d52/cancers-11-00387-g001.jpg
https://cdn.ncbi.nlm.nih.gov/pmc/blobs/9910/6468666/073b9daab799/cancers-11-00387-g002.jpg
https://cdn.ncbi.nlm.nih.gov/pmc/blobs/9910/6468666/a543795fdde3/cancers-11-00387-g003.jpg

相似文献

1
Influence of Tea Consumption on the Development of Second Esophageal Neoplasm in Patients with Head and Neck Cancer.茶饮对头颈癌患者食管第二原发肿瘤发生发展的影响
Cancers (Basel). 2019 Mar 19;11(3):387. doi: 10.3390/cancers11030387.
2
Endoscopic screening for synchronous esophageal neoplasia among patients with incident head and neck cancer: Prevalence, risk factors, and outcomes.内镜筛查头颈部癌新发病例中食管同时性肿瘤:患病率、危险因素和结局。
Int J Cancer. 2017 Nov 15;141(10):1987-1996. doi: 10.1002/ijc.30911. Epub 2017 Aug 9.
3
Screening for synchronous esophageal second primary tumors in patients with head and neck cancer.筛查头颈部癌症患者的食管第二原发肿瘤。
Dis Esophagus. 2021 Oct 11;34(10). doi: 10.1093/dote/doab037.
4
Clinical significance of intensive endoscopic screening for synchronous esophageal neoplasm in patients with head and neck squamous cell carcinoma.头颈部鳞状细胞癌患者同步性食管肿瘤强化内镜筛查的临床意义
Scand J Gastroenterol. 2014 Dec;49(12):1486-92. doi: 10.3109/00365521.2013.832369. Epub 2014 Nov 5.
5
Endoscopic Surveillance for Metachronous Esophageal Squamous Cell Neoplasms among Head and Neck Cancer Patients.头颈部癌症患者异时性食管鳞状细胞瘤的内镜监测
Cancers (Basel). 2020 Dec 18;12(12):3832. doi: 10.3390/cancers12123832.
6
Human papillomavirus infection on initiating synchronous esophageal neoplasia in patients with head and neck cancer.人乳头瘤病毒感染与头颈部癌患者同步发生食管肿瘤的起始相关性
Laryngoscope. 2016 May;126(5):1097-102. doi: 10.1002/lary.25728. Epub 2015 Nov 24.
7
Risk of superficial squamous cell carcinoma developing in the head and neck region in patients with esophageal squamous cell carcinoma.头颈部浅表鳞状细胞癌发生于食管鳞状细胞癌患者的风险。
Laryngoscope. 2012 Jun;122(6):1291-6. doi: 10.1002/lary.23249.
8
Clinical impact of surveillance for head and neck cancer in patients with esophageal squamous cell carcinoma.食管鳞状细胞癌患者头颈部癌监测的临床影响
World J Gastroenterol. 2017 Feb 14;23(6):1051-1058. doi: 10.3748/wjg.v23.i6.1051.
9
Interaction between cigarette, alcohol and betel nut use on esophageal cancer risk in Taiwan.台湾地区香烟、酒精与槟榔使用对食管癌风险的相互作用。
Eur J Clin Invest. 2006 Apr;36(4):236-41. doi: 10.1111/j.1365-2362.2006.01621.x.
10
Betel nut chewing history is an independent prognosticator for smoking patients with locally advanced stage IV head and neck squamous cell carcinoma receiving induction chemotherapy with docetaxel, cisplatin, and fluorouracil.槟榔咀嚼史是接受多西他赛、顺铂和氟尿嘧啶诱导化疗的局部晚期IV期头颈部鳞状细胞癌吸烟患者的独立预后指标。
World J Surg Oncol. 2016 Mar 22;14:86. doi: 10.1186/s12957-016-0844-2.

引用本文的文献

1
Chemoprevention of Head and Neck Cancer: A Review of Current Approaches and Future Perspectives.头颈部癌症的化学预防:当前方法和未来展望的综述。
Cancer Prev Res (Phila). 2024 Oct 1;17(10):443-455. doi: 10.1158/1940-6207.CAPR-24-0093.
2
Factors associated with the development of second primary tumours in head and neck cancer patients.与头颈部癌症患者第二原发肿瘤发展相关的因素。
Eur J Cancer Care (Engl). 2022 Nov;31(6):e13699. doi: 10.1111/ecc.13699. Epub 2022 Sep 18.
3
A Review: PI3K/AKT/mTOR Signaling Pathway and Its Regulated Eukaryotic Translation Initiation Factors May Be a Potential Therapeutic Target in Esophageal Squamous Cell Carcinoma.

本文引用的文献

1
CYP450-mediated mitochondrial ROS production involved in arecoline N-oxide-induced oxidative damage in liver cell lines.CYP450 介导线粒体 ROS 产生参与了槟榔碱 N-氧化物诱导的肝细胞系氧化损伤。
Environ Toxicol. 2018 Oct;33(10):1029-1038. doi: 10.1002/tox.22588. Epub 2018 Jul 2.
2
Oxidative stress and dietary phytochemicals: Role in cancer chemoprevention and treatment.氧化应激与膳食植物化学物质:在癌症化学预防和治疗中的作用。
Cancer Lett. 2018 Jan 28;413:122-134. doi: 10.1016/j.canlet.2017.11.002. Epub 2017 Nov 4.
3
(-)-Epigallocatechin-3-gallate Down-regulates Doxorubicin-induced Overexpression of P-glycoprotein Through the Coordinate Inhibition of PI3K/Akt and MEK/ERK Signaling Pathways.
综述:PI3K/AKT/mTOR信号通路及其调控的真核生物翻译起始因子可能是食管鳞状细胞癌的潜在治疗靶点。
Front Oncol. 2022 Apr 28;12:817916. doi: 10.3389/fonc.2022.817916. eCollection 2022.
4
Characteristics of esophageal cancer in patients with head and neck squamous cell carcinoma.头颈部鳞状细胞癌患者食管癌的特征
Transl Cancer Res. 2021 May;10(5):1954-1961. doi: 10.21037/tcr-20-2880.
5
Therapeutic potential of a novel prodrug of green tea extract in induction of apoptosis via ERK/JNK and Akt signaling pathway in human endometrial cancer.新型绿茶提取物前药通过 ERK/JNK 和 Akt 信号通路诱导人子宫内膜癌细胞凋亡的治疗潜力。
BMC Cancer. 2020 Oct 6;20(1):964. doi: 10.1186/s12885-020-07455-3.
6
Targeting Glycolysis with Epigallocatechin-3-Gallate Enhances the Efficacy of Chemotherapeutics in Pancreatic Cancer Cells and Xenografts.用表没食子儿茶素-3-没食子酸酯靶向糖酵解可增强化疗药物对胰腺癌细胞和异种移植瘤的疗效。
Cancers (Basel). 2019 Oct 5;11(10):1496. doi: 10.3390/cancers11101496.
(-)-表没食子儿茶素-3-没食子酸酯通过协同抑制PI3K/Akt和MEK/ERK信号通路下调阿霉素诱导的P-糖蛋白过表达。
Anticancer Res. 2017 Nov;37(11):6071-6077. doi: 10.21873/anticanres.12055.
4
Endoscopic screening for synchronous esophageal neoplasia among patients with incident head and neck cancer: Prevalence, risk factors, and outcomes.内镜筛查头颈部癌新发病例中食管同时性肿瘤:患病率、危险因素和结局。
Int J Cancer. 2017 Nov 15;141(10):1987-1996. doi: 10.1002/ijc.30911. Epub 2017 Aug 9.
5
Arecoline activates latent transforming growth factor β1 via mitochondrial reactive oxygen species in buccal fibroblasts: Suppression by epigallocatechin-3-gallate.槟榔碱通过口腔成纤维细胞中线粒体活性氧诱导潜伏转化生长因子 β1 的激活:表没食子儿茶素没食子酸酯的抑制作用。
J Formos Med Assoc. 2018 Jun;117(6):527-534. doi: 10.1016/j.jfma.2017.07.003. Epub 2017 Jul 15.
6
Cancer Preventive Activities of Tea Catechins.茶儿茶素的防癌活性
Molecules. 2016 Dec 9;21(12):1679. doi: 10.3390/molecules21121679.
7
MicroRNA-211 Enhances the Oncogenicity of Carcinogen-Induced Oral Carcinoma by Repressing TCF12 and Increasing Antioxidant Activity.微小 RNA-211 通过抑制 TCF12 和增加抗氧化活性增强致癌物诱导的口腔癌的致癌性。
Cancer Res. 2016 Aug 15;76(16):4872-86. doi: 10.1158/0008-5472.CAN-15-1664. Epub 2016 May 24.
8
Regular screening of esophageal cancer for 248 newly diagnosed hypopharyngeal squamous cell carcinoma by unsedated transnasal esophagogastroduodenoscopy.通过非镇静经鼻食管胃十二指肠镜对248例新诊断的下咽鳞状细胞癌患者进行食管癌的定期筛查。
Oral Oncol. 2016 Apr;55:55-60. doi: 10.1016/j.oraloncology.2016.01.008. Epub 2016 Feb 1.
9
Image-enhanced endoscopy for detection of second primary neoplasm in patients with esophageal and head and neck cancer: A systematic review and meta-analysis.用于检测食管癌和头颈癌患者第二原发性肿瘤的图像增强内镜检查:一项系统评价和荟萃分析。
Head Neck. 2016 Apr;38 Suppl 1:E2343-9. doi: 10.1002/hed.24277. Epub 2015 Nov 23.
10
Routine endoscopic screening for synchronous esophageal neoplasm in patients with head and neck squamous cell carcinoma: a prospective study.对头颈部鳞状细胞癌患者同步性食管肿瘤进行常规内镜筛查:一项前瞻性研究。
Dis Esophagus. 2016 Oct;29(7):752-759. doi: 10.1111/dote.12404. Epub 2015 Oct 15.