• 文献检索
  • 文档翻译
  • 深度研究
  • 学术资讯
  • Suppr Zotero 插件Zotero 插件
  • 邀请有礼
  • 套餐&价格
  • 历史记录
应用&插件
Suppr Zotero 插件Zotero 插件浏览器插件Mac 客户端Windows 客户端微信小程序
定价
高级版会员购买积分包购买API积分包
服务
文献检索文档翻译深度研究API 文档MCP 服务
关于我们
关于 Suppr公司介绍联系我们用户协议隐私条款
关注我们

Suppr 超能文献

核心技术专利:CN118964589B侵权必究
粤ICP备2023148730 号-1Suppr @ 2026

文献检索

告别复杂PubMed语法,用中文像聊天一样搜索,搜遍4000万医学文献。AI智能推荐,让科研检索更轻松。

立即免费搜索

文件翻译

保留排版,准确专业,支持PDF/Word/PPT等文件格式,支持 12+语言互译。

免费翻译文档

深度研究

AI帮你快速写综述,25分钟生成高质量综述,智能提取关键信息,辅助科研写作。

立即免费体验

白藜芦醇通过加速分化的人子宫内膜基质细胞中 CRABP2-RAR 通路的下调来抑制蜕膜化。

Resveratrol inhibits decidualization by accelerating downregulation of the CRABP2-RAR pathway in differentiating human endometrial stromal cells.

机构信息

Department of Obstetrics and Gynaecology, Faculty of Medicine, Juntendo University, Tokyo, 113-8421, Japan.

Center for Reproductive Medicine and Implantation Research, Sugiyama Clinic Shinjuku, Tokyo, 116-0023, Japan.

出版信息

Cell Death Dis. 2019 Mar 20;10(4):276. doi: 10.1038/s41419-019-1511-7.

DOI:10.1038/s41419-019-1511-7
PMID:30894514
原文链接:https://pmc.ncbi.nlm.nih.gov/articles/PMC6427032/
Abstract

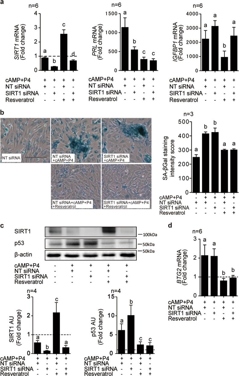
Pregnancy critically depends on the transformation of the human endometrium into a decidual matrix that controls embryo implantation and placenta formation, a process driven foremost by differentiation and polarization of endometrial stromal cells into mature and senescent decidual cells. Perturbations in the decidual process underpin a spectrum of prevalent reproductive disorders, including implantation failure and early pregnancy loss, emphasizing the need for new therapeutic interventions. Resveratrol is a naturally occurring polyphenol, widely used for its antioxidant and anti-inflammatory properties. Using primary human endometrial stromal cell (HESC) cultures, we demonstrate that resveratrol has anti-deciduogenic properties, repressing not only the induction of the decidual marker genes PRL and IGFBP1 but also abrogating decidual senescence. Knockdown of Sirtuin 1, a histone deacetylase activated by resveratrol, restored the expression of IGFBP1 but not the induction of PRL or senescence markers in decidualizing HESCs, suggesting involvement of other pathways. We demonstrate that resveratrol interferes with the reprogramming of the retinoic acid signaling pathway in decidualizing HESCs by accelerating down-regulation of cellular retinoic acid-binding protein 2 (CRABP2) and retinoic acid receptor (RAR). Notably, knockdown of CRABP2 or RAR in HESCs was sufficient to recapitulate the anti-deciduogenic effects of resveratrol. Thus, while resveratrol has been advanced as a potential fertility drug, our results indicate it may have detrimental effects on embryo implantation by interfering with decidual remodeling of the endometrium.

摘要

妊娠的关键在于将人类子宫内膜转化为蜕膜基质,以控制胚胎着床和胎盘形成,这一过程主要由子宫内膜基质细胞向成熟和衰老蜕膜细胞的分化和极化驱动。蜕膜过程的紊乱是一系列常见生殖障碍的基础,包括着床失败和早期妊娠丢失,这强调了需要新的治疗干预措施。白藜芦醇是一种天然存在的多酚,因其抗氧化和抗炎特性而被广泛使用。我们使用原代人子宫内膜基质细胞(HESC)培养物证明,白藜芦醇具有抗蜕膜形成特性,不仅抑制蜕膜标志物基因 PRL 和 IGFBP1 的诱导,而且还消除蜕膜衰老。沉默 Sirtuin 1(一种被白藜芦醇激活的组蛋白去乙酰化酶)恢复了 IGFBP1 的表达,但未恢复诱导 PRL 或蜕膜化 HESC 中的衰老标志物,表明涉及其他途径。我们证明白藜芦醇通过加速细胞视黄酸结合蛋白 2(CRABP2)和视黄酸受体(RAR)的下调来干扰蜕膜化 HESC 中的视黄酸信号通路的重编程。值得注意的是,在 HESCs 中沉默 CRABP2 或 RAR 足以再现白藜芦醇的抗蜕膜形成作用。因此,虽然白藜芦醇已被作为一种潜在的生育药物推进,但我们的结果表明,它可能通过干扰子宫内膜蜕膜重塑对胚胎着床产生不利影响。

https://cdn.ncbi.nlm.nih.gov/pmc/blobs/bfe7/6427032/93cdd24d391b/41419_2019_1511_Fig5_HTML.jpg
https://cdn.ncbi.nlm.nih.gov/pmc/blobs/bfe7/6427032/1cd2e49b37ab/41419_2019_1511_Fig1_HTML.jpg
https://cdn.ncbi.nlm.nih.gov/pmc/blobs/bfe7/6427032/55a4911964c5/41419_2019_1511_Fig2_HTML.jpg
https://cdn.ncbi.nlm.nih.gov/pmc/blobs/bfe7/6427032/91568f0665cc/41419_2019_1511_Fig3_HTML.jpg
https://cdn.ncbi.nlm.nih.gov/pmc/blobs/bfe7/6427032/013fcb8e225b/41419_2019_1511_Fig4_HTML.jpg
https://cdn.ncbi.nlm.nih.gov/pmc/blobs/bfe7/6427032/93cdd24d391b/41419_2019_1511_Fig5_HTML.jpg
https://cdn.ncbi.nlm.nih.gov/pmc/blobs/bfe7/6427032/1cd2e49b37ab/41419_2019_1511_Fig1_HTML.jpg
https://cdn.ncbi.nlm.nih.gov/pmc/blobs/bfe7/6427032/55a4911964c5/41419_2019_1511_Fig2_HTML.jpg
https://cdn.ncbi.nlm.nih.gov/pmc/blobs/bfe7/6427032/91568f0665cc/41419_2019_1511_Fig3_HTML.jpg
https://cdn.ncbi.nlm.nih.gov/pmc/blobs/bfe7/6427032/013fcb8e225b/41419_2019_1511_Fig4_HTML.jpg
https://cdn.ncbi.nlm.nih.gov/pmc/blobs/bfe7/6427032/93cdd24d391b/41419_2019_1511_Fig5_HTML.jpg

相似文献

1
Resveratrol inhibits decidualization by accelerating downregulation of the CRABP2-RAR pathway in differentiating human endometrial stromal cells.白藜芦醇通过加速分化的人子宫内膜基质细胞中 CRABP2-RAR 通路的下调来抑制蜕膜化。
Cell Death Dis. 2019 Mar 20;10(4):276. doi: 10.1038/s41419-019-1511-7.
2
Reprogramming of the retinoic acid pathway in decidualizing human endometrial stromal cells.人蜕膜化子宫内膜基质细胞中视黄酸信号通路的重编程
PLoS One. 2017 Mar 2;12(3):e0173035. doi: 10.1371/journal.pone.0173035. eCollection 2017.
3
Deregulation of the endometrial stromal cell secretome precedes embryo implantation failure.子宫内膜基质细胞分泌组的失调先于胚胎着床失败。
Mol Hum Reprod. 2017 Jul 1;23(7):478-487. doi: 10.1093/molehr/gax023.
4
Modelling the impact of decidual senescence on embryo implantation in human endometrial assembloids.模拟蜕膜衰老对人子宫内膜集合体中胚胎着床的影响。
Elife. 2021 Sep 6;10:e69603. doi: 10.7554/eLife.69603.
5
The actions of resveratrol in decidualizing endometrium: acceleration or inhibition?†.白藜芦醇在蜕膜化子宫内膜中的作用:促进还是抑制?†。
Biol Reprod. 2020 Dec 1;103(6):1152-1156. doi: 10.1093/biolre/ioaa172.
6
Stromal cell senescence contributes to impaired endometrial decidualization and defective interaction with trophoblast cells.基质细胞衰老导致子宫内膜蜕膜化受损和与滋养层细胞的相互作用缺陷。
Hum Reprod. 2022 Jun 30;37(7):1505-1524. doi: 10.1093/humrep/deac112.
7
Inhibition of TPPP3 attenuates β-catenin/NF-κB/COX-2 signaling in endometrial stromal cells and impairs decidualization.抑制 TPPP3 可减弱子宫内膜基质细胞中的β-catenin/NF-κB/COX-2 信号通路并损害蜕膜化。
J Endocrinol. 2019 Mar 1;240(3):417-429. doi: 10.1530/JOE-18-0459.
8
Retinoic acid suppresses in-vitro decidualization of human endometrial stromal cells.视黄酸抑制人子宫内膜基质细胞的体外蜕膜化。
Mol Hum Reprod. 1996 Mar;2(3):185-93. doi: 10.1093/molehr/2.3.185.
9
Osteoprotegerin interacts with syndecan-1 to promote human endometrial stromal decidualization by decreasing Akt phosphorylation.骨保护素与多功能蛋白聚糖-1相互作用,通过降低Akt磷酸化来促进人子宫内膜基质蜕膜化。
Hum Reprod. 2020 Nov 1;35(11):2439-2453. doi: 10.1093/humrep/deaa233.
10
Evaluation of human first trimester decidual and telomerase-transformed endometrial stromal cells as model systems of in vitro decidualization.评价人早孕蜕膜和端粒酶转化的子宫内膜基质细胞作为体外蜕膜化模型系统。
Reprod Biol Endocrinol. 2011 Dec 7;9:155. doi: 10.1186/1477-7827-9-155.

引用本文的文献

1
Pterostilbene enhances reproductive outcomes and oocyte quality in aged mice without adverse effects.紫檀芪可改善老龄小鼠的生殖结局和卵母细胞质量,且无不良影响。
Aging (Albany NY). 2025 Jul 23;17(7):1762-1783. doi: 10.18632/aging.206287.
2
Glycolytic Dysfunction in Granulosa Cells and Its Contribution to Metabolic Dysfunction in Polycystic Ovary Syndrome.颗粒细胞中的糖酵解功能障碍及其对多囊卵巢综合征代谢功能障碍的影响
Drug Des Devel Ther. 2025 Jun 18;19:5255-5270. doi: 10.2147/DDDT.S525651. eCollection 2025.
3
NK cells: shielding senescence homeostasis in the decidua during early pregnancy.

本文引用的文献

1
Resveratrol: A Double-Edged Sword in Health Benefits.白藜芦醇:健康益处中的双刃剑。
Biomedicines. 2018 Sep 9;6(3):91. doi: 10.3390/biomedicines6030091.
2
Resveratrol inhibits human leiomyoma cell proliferation via crosstalk between integrin αvβ3 and IGF-1R.白藜芦醇通过整合素 αvβ3 与 IGF-1R 的相互作用抑制人子宫肌瘤细胞的增殖。
Food Chem Toxicol. 2018 Oct;120:346-355. doi: 10.1016/j.fct.2018.07.030. Epub 2018 Jul 17.
3
Sirtuins in gamete biology and reproductive physiology: emerging roles and therapeutic potential in female and male infertility.
自然杀伤细胞:在妊娠早期保护蜕膜中的衰老稳态。
Semin Immunopathol. 2025 Mar 11;47(1):22. doi: 10.1007/s00281-025-01048-7.
4
Establishment and verification of a prognostic signature associated with fatty acid metabolism in endometrial cancer.子宫内膜癌中与脂肪酸代谢相关的预后特征的建立与验证
Mol Med Rep. 2025 Mar;31(3). doi: 10.3892/mmr.2025.13444. Epub 2025 Jan 31.
5
Signaling via retinoic acid receptors mediates decidual angiogenesis in mice and human stromal cell decidualization.经由视黄酸受体的信号传导介导小鼠蜕膜血管生成以及人基质细胞蜕膜化。
FASEB J. 2025 Jan 15;39(1):e70291. doi: 10.1096/fj.202400766R.
6
Resveratrol and Female Fertility: A Systematic Review.白藜芦醇与女性生育能力:一项系统评价
Int J Mol Sci. 2024 Nov 28;25(23):12792. doi: 10.3390/ijms252312792.
7
CDC42 deficiency leads to endometrial stromal cell senescence in recurrent implantation failure.CDC42缺陷导致反复种植失败中子宫内膜基质细胞衰老。
Hum Reprod. 2024 Dec 1;39(12):2768-2784. doi: 10.1093/humrep/deae246.
8
transfer of decidualized endometrial stromal cells increases the frequency of regulatory T cells and normalizes the abortion rate in the CBA/J × DBA/2 abortion model.蜕膜化子宫内膜基质细胞的转移增加了调节性 T 细胞的频率,并使 CBA/J×DBA/2 流产模型中的流产率正常化。
Front Immunol. 2024 Sep 23;15:1440388. doi: 10.3389/fimmu.2024.1440388. eCollection 2024.
9
Management strategies following implantation failure of euploid embryos.整倍体胚胎植入失败后的管理策略。
Reprod Med Biol. 2024 Apr 8;23(1):e12576. doi: 10.1002/rmb2.12576. eCollection 2024 Jan-Dec.
10
Chenodeoxycholic Acid Improves Embryo Implantation and Metabolic Health through Modulating Gut Microbiota-Host Metabolites Interaction during Early Pregnancy.鹅去氧胆酸通过调节妊娠早期肠道微生物群与宿主代谢物的相互作用改善胚胎着床和代谢健康。
Antioxidants (Basel). 2023 Dec 19;13(1):8. doi: 10.3390/antiox13010008.
Sirtuins 在配子生物学和生殖生理学中的作用:在女性和男性不育中的新作用和治疗潜力。
Hum Reprod Update. 2018 May 1;24(3):267-289. doi: 10.1093/humupd/dmy003.
4
Clearance of senescent decidual cells by uterine natural killer cells in cycling human endometrium.周期性人子宫内膜中子宫自然杀伤细胞对衰老蜕膜细胞的清除作用。
Elife. 2017 Dec 11;6:e31274. doi: 10.7554/eLife.31274.
5
Distinct Mechanisms Underlying Resveratrol-Mediated Protection from Types of Cellular Stress in C6 Glioma Cells.白藜芦醇介导对C6胶质瘤细胞多种细胞应激的保护作用的不同机制。
Int J Mol Sci. 2017 Jul 14;18(7):1521. doi: 10.3390/ijms18071521.
6
Resveratrol and endometriosis: In vitro and animal studies and underlying mechanisms (Review).白藜芦醇与子宫内膜异位症:体外及动物研究与潜在机制(综述)
Biomed Pharmacother. 2017 Jul;91:220-228. doi: 10.1016/j.biopha.2017.04.078. Epub 2017 Apr 28.
7
Reprogramming of the retinoic acid pathway in decidualizing human endometrial stromal cells.人蜕膜化子宫内膜基质细胞中视黄酸信号通路的重编程
PLoS One. 2017 Mar 2;12(3):e0173035. doi: 10.1371/journal.pone.0173035. eCollection 2017.
8
Non-classical Transcriptional Activity of Retinoic Acid.视黄酸的非经典转录活性
Subcell Biochem. 2016;81:179-199. doi: 10.1007/978-94-024-0945-1_7.
9
Effects of Resveratrol on Polycystic Ovary Syndrome: A Double-blind, Randomized, Placebo-controlled Trial.白藜芦醇对多囊卵巢综合征的影响:一项双盲、随机、安慰剂对照试验。
J Clin Endocrinol Metab. 2016 Nov;101(11):4322-4328. doi: 10.1210/jc.2016-1858. Epub 2016 Oct 18.
10
The Transcriptomic Evolution of Mammalian Pregnancy: Gene Expression Innovations in Endometrial Stromal Fibroblasts.哺乳动物妊娠的转录组进化:子宫内膜基质成纤维细胞中的基因表达创新
Genome Biol Evol. 2016 Aug 25;8(8):2459-73. doi: 10.1093/gbe/evw168.