• 文献检索
  • 文档翻译
  • 深度研究
  • 学术资讯
  • Suppr Zotero 插件Zotero 插件
  • 邀请有礼
  • 套餐&价格
  • 历史记录
应用&插件
Suppr Zotero 插件Zotero 插件浏览器插件Mac 客户端Windows 客户端微信小程序
定价
高级版会员购买积分包购买API积分包
服务
文献检索文档翻译深度研究API 文档MCP 服务
关于我们
关于 Suppr公司介绍联系我们用户协议隐私条款
关注我们

Suppr 超能文献

核心技术专利:CN118964589B侵权必究
粤ICP备2023148730 号-1Suppr @ 2026

文献检索

告别复杂PubMed语法,用中文像聊天一样搜索,搜遍4000万医学文献。AI智能推荐,让科研检索更轻松。

立即免费搜索

文件翻译

保留排版,准确专业,支持PDF/Word/PPT等文件格式,支持 12+语言互译。

免费翻译文档

深度研究

AI帮你快速写综述,25分钟生成高质量综述,智能提取关键信息,辅助科研写作。

立即免费体验

MDC1 通过与 TOPBP1 相互作用在有丝分裂过程中维持染色体稳定性。

MDC1 Interacts with TOPBP1 to Maintain Chromosomal Stability during Mitosis.

机构信息

Department of Gynecology, University Hospital and University of Zurich, Wagistrasse 14, 8952 Schlieren, Switzerland.

Department of Oncology, Medical Research Council Weatherall Institute of Molecular Medicine, University of Oxford, John Radcliffe Hospital, Oxford OX3 9DS, UK; Cancer Research UK/Medical Research Council Oxford Institute for Radiation Oncology, University of Oxford, Oxford OX3 7DQ, UK.

出版信息

Mol Cell. 2019 May 2;74(3):571-583.e8. doi: 10.1016/j.molcel.2019.02.014. Epub 2019 Mar 18.

DOI:10.1016/j.molcel.2019.02.014
PMID:30898438
原文链接:https://pmc.ncbi.nlm.nih.gov/articles/PMC6509287/
Abstract

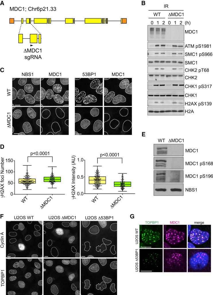
In mitosis, cells inactivate DNA double-strand break (DSB) repair pathways to preserve genome stability. However, some early signaling events still occur, such as recruitment of the scaffold protein MDC1 to phosphorylated histone H2AX at DSBs. Yet, it remains unclear whether these events are important for maintaining genome stability during mitosis. Here, we identify a highly conserved protein-interaction surface in MDC1 that is phosphorylated by CK2 and recognized by the DNA-damage response mediator protein TOPBP1. Disruption of MDC1-TOPBP1 binding causes a specific loss of TOPBP1 recruitment to DSBs in mitotic but not interphase cells, accompanied by mitotic radiosensitivity, increased micronuclei, and chromosomal instability. Mechanistically, we find that TOPBP1 forms filamentous structures capable of bridging MDC1 foci in mitosis, indicating that MDC1-TOPBP1 complexes tether DSBs until repair is reactivated in the following G1 phase. Thus, we reveal an important, hitherto-unnoticed cooperation between MDC1 and TOPBP1 in maintaining genome stability during cell division.

摘要

在有丝分裂中,细胞会使 DNA 双链断裂(DSB)修复途径失活,以维持基因组稳定性。然而,仍有一些早期信号事件发生,例如支架蛋白 MDC1 募集到 DSB 处磷酸化的组蛋白 H2AX。然而,这些事件对于维持有丝分裂过程中的基因组稳定性是否重要仍不清楚。在这里,我们鉴定了 MDC1 中一个高度保守的蛋白相互作用表面,该表面可被 CK2 磷酸化,并被 DNA 损伤反应介质蛋白 TOPBP1 识别。破坏 MDC1-TOPBP1 结合会导致 TOPBP1 在有丝分裂而非间期中特异性地丧失对 DSB 的募集,同时伴有有丝分裂辐射敏感性增加、微核增加和染色体不稳定。从机制上讲,我们发现 TOPBP1 形成了丝状结构,能够在有丝分裂中桥接 MDC1 焦点,表明 MDC1-TOPBP1 复合物将 DSB 固定,直到在下一个 G1 期重新激活修复。因此,我们揭示了 MDC1 和 TOPBP1 在细胞分裂过程中维持基因组稳定性的一个重要的、迄今未被注意到的合作。

https://cdn.ncbi.nlm.nih.gov/pmc/blobs/3208/6509287/1fa028dfcf9b/gr7.jpg
https://cdn.ncbi.nlm.nih.gov/pmc/blobs/3208/6509287/964783429c49/fx1.jpg
https://cdn.ncbi.nlm.nih.gov/pmc/blobs/3208/6509287/cd34ac271f79/gr1.jpg
https://cdn.ncbi.nlm.nih.gov/pmc/blobs/3208/6509287/3fa08e846039/gr2.jpg
https://cdn.ncbi.nlm.nih.gov/pmc/blobs/3208/6509287/f1ae403b8c6f/gr3.jpg
https://cdn.ncbi.nlm.nih.gov/pmc/blobs/3208/6509287/50a14f0b3948/gr4.jpg
https://cdn.ncbi.nlm.nih.gov/pmc/blobs/3208/6509287/3144b88d0986/gr5.jpg
https://cdn.ncbi.nlm.nih.gov/pmc/blobs/3208/6509287/db33ca5d2c6c/gr6.jpg
https://cdn.ncbi.nlm.nih.gov/pmc/blobs/3208/6509287/1fa028dfcf9b/gr7.jpg
https://cdn.ncbi.nlm.nih.gov/pmc/blobs/3208/6509287/964783429c49/fx1.jpg
https://cdn.ncbi.nlm.nih.gov/pmc/blobs/3208/6509287/cd34ac271f79/gr1.jpg
https://cdn.ncbi.nlm.nih.gov/pmc/blobs/3208/6509287/3fa08e846039/gr2.jpg
https://cdn.ncbi.nlm.nih.gov/pmc/blobs/3208/6509287/f1ae403b8c6f/gr3.jpg
https://cdn.ncbi.nlm.nih.gov/pmc/blobs/3208/6509287/50a14f0b3948/gr4.jpg
https://cdn.ncbi.nlm.nih.gov/pmc/blobs/3208/6509287/3144b88d0986/gr5.jpg
https://cdn.ncbi.nlm.nih.gov/pmc/blobs/3208/6509287/db33ca5d2c6c/gr6.jpg
https://cdn.ncbi.nlm.nih.gov/pmc/blobs/3208/6509287/1fa028dfcf9b/gr7.jpg

相似文献

1
MDC1 Interacts with TOPBP1 to Maintain Chromosomal Stability during Mitosis.MDC1 通过与 TOPBP1 相互作用在有丝分裂过程中维持染色体稳定性。
Mol Cell. 2019 May 2;74(3):571-583.e8. doi: 10.1016/j.molcel.2019.02.014. Epub 2019 Mar 18.
2
The CIP2A-TOPBP1 complex safeguards chromosomal stability during mitosis.CIP2A-TOPBP1 复合物在有丝分裂过程中保障染色体稳定性。
Nat Commun. 2022 Jul 16;13(1):4143. doi: 10.1038/s41467-022-31865-5.
3
Mdb1, a fission yeast homolog of human MDC1, modulates DNA damage response and mitotic spindle function.Mdb1是人类MDC1在裂殖酵母中的同源物,可调节DNA损伤反应和有丝分裂纺锤体功能。
PLoS One. 2014 May 7;9(5):e97028. doi: 10.1371/journal.pone.0097028. eCollection 2014.
4
MDC1 collaborates with TopBP1 in DNA replication checkpoint control.MDC1 与 TopBP1 在 DNA 复制检验点控制中协作。
J Cell Biol. 2011 Apr 18;193(2):267-73. doi: 10.1083/jcb.201010026. Epub 2011 Apr 11.
5
DNA damage signaling in response to double-strand breaks during mitosis.有丝分裂过程中双链断裂所诱导的 DNA 损伤信号转导。
J Cell Biol. 2010 Jul 26;190(2):197-207. doi: 10.1083/jcb.200911156.
6
The complexity of phosphorylated H2AX foci formation and DNA repair assembly at DNA double-strand breaks.磷酸化 H2AX 焦点形成和 DNA 双链断裂处 DNA 修复组装的复杂性。
Cell Cycle. 2010 Jan 15;9(2):389-97. doi: 10.4161/cc.9.2.10475. Epub 2010 Jan 29.
7
Targeting protein for xenopus kinesin-like protein 2 (TPX2) regulates γ-histone 2AX (γ-H2AX) levels upon ionizing radiation.靶向蛋白用于爪蟾类驱动蛋白样蛋白 2(TPX2)在电离辐射后调节γ-组蛋白 2AX(γ-H2AX)水平。
J Biol Chem. 2012 Dec 7;287(50):42206-22. doi: 10.1074/jbc.M112.385674. Epub 2012 Oct 8.
8
Tyrosine kinase c-Abl couples RNA polymerase II transcription to DNA double-strand breaks.酪氨酸激酶 c-Abl 将 RNA 聚合酶 II 转录与 DNA 双链断裂偶联。
Nucleic Acids Res. 2019 Apr 23;47(7):3467-3484. doi: 10.1093/nar/gkz024.
9
Functions of TopBP1 in preserving genome integrity during mitosis.TopBP1 在有丝分裂过程中维持基因组完整性的功能。
Semin Cell Dev Biol. 2021 May;113:57-64. doi: 10.1016/j.semcdb.2020.08.009. Epub 2020 Sep 8.
10
TopBP1 interacts with BLM to maintain genome stability but is dispensable for preventing BLM degradation.TopBP1与BLM相互作用以维持基因组稳定性,但对防止BLM降解并非必需。
Mol Cell. 2015 Mar 19;57(6):1133-1141. doi: 10.1016/j.molcel.2015.02.012.

引用本文的文献

1
TopBP1 coordinates DNA repair synthesis in mitosis via recruitment of the nuclease scaffold SLX4.TopBP1通过募集核酸酶支架蛋白SLX4在有丝分裂过程中协调DNA修复合成。
Commun Biol. 2025 Jul 4;8(1):1005. doi: 10.1038/s42003-025-08442-9.
2
MDC1 mediates Pellino recruitment to sites of DNA double-strand breaks.MDC1介导Pellino募集至DNA双链断裂位点。
Life Sci Alliance. 2025 Mar 6;8(5). doi: 10.26508/lsa.202403074. Print 2025 May.
3
PLK1 phosphorylates WRN at replication forks.PLK1在复制叉处使WRN磷酸化。

本文引用的文献

1
BRCT domains of the DNA damage checkpoint proteins TOPBP1/Rad4 display distinct specificities for phosphopeptide ligands.BRCT 结构域的 DNA 损伤检查点蛋白 TOPBP1/Rad4 显示出对磷酸肽配体的独特特异性。
Elife. 2018 Oct 8;7:e39979. doi: 10.7554/eLife.39979.
2
Anaphase: a fortune-teller of genomic instability.后期:基因组不稳定性的预言家。
Curr Opin Cell Biol. 2018 Jun;52:112-119. doi: 10.1016/j.ceb.2018.02.012. Epub 2018 Mar 9.
3
Structural Insight into BLM Recognition by TopBP1.TopBP1对BLM识别的结构洞察
J Pharmacol Exp Ther. 2025 Feb;392(2):100051. doi: 10.1016/j.jpet.2024.100051. Epub 2024 Nov 30.
4
The PST repeat region of MDC1 is a tunable multivalent chromatin tethering domain.MDC1的PST重复区域是一个可调节的多价染色质锚定结构域。
bioRxiv. 2025 Jan 13:2025.01.10.632395. doi: 10.1101/2025.01.10.632395.
5
Novel BRCA1-PLK1-CIP2A axis orchestrates homologous recombination-mediated DNA repair to maintain chromosome integrity during oocyte meiosis.新型BRCA1-PLK1-CIP2A轴协调同源重组介导的DNA修复,以在卵母细胞减数分裂期间维持染色体完整性。
Nucleic Acids Res. 2025 Jan 11;53(2). doi: 10.1093/nar/gkae1207.
6
Recent insights into the causes and consequences of chromosome mis-segregation.近期对染色体错误分离的原因和后果的深入了解。
Oncogene. 2024 Oct;43(43):3139-3150. doi: 10.1038/s41388-024-03163-5. Epub 2024 Sep 15.
7
A new role for human papillomavirus 16 E2: Mitotic activation of the DNA damage response to promote viral genome segregation.人乳头瘤病毒16 E2的新作用:有丝分裂激活DNA损伤反应以促进病毒基因组分离。
Tumour Virus Res. 2024 Dec;18:200291. doi: 10.1016/j.tvr.2024.200291. Epub 2024 Sep 7.
8
The Causes and Consequences of DNA Damage and Chromosomal Instability Induced by Human Papillomavirus.人乳头瘤病毒诱导的DNA损伤和染色体不稳定的原因及后果
Cancers (Basel). 2024 Apr 25;16(9):1662. doi: 10.3390/cancers16091662.
9
A human papillomavirus 16 E2-TopBP1 dependent SIRT1-p300 acetylation switch regulates mitotic viral and human protein levels and activates the DNA damage response.人乳头瘤病毒 16 E2-TopBP1 依赖性 SIRT1-p300 乙酰化开关调节有丝分裂病毒和人类蛋白水平,并激活 DNA 损伤反应。
mBio. 2024 Jun 12;15(6):e0067624. doi: 10.1128/mbio.00676-24. Epub 2024 May 9.
10
Chromothripsis: an emerging crossroad from aberrant mitosis to therapeutic opportunities.染色体重排:从异常有丝分裂到治疗机会的新兴十字路口。
J Mol Cell Biol. 2024 Sep 30;16(4). doi: 10.1093/jmcb/mjae016.
Structure. 2017 Oct 3;25(10):1582-1588.e3. doi: 10.1016/j.str.2017.08.005. Epub 2017 Sep 14.
4
ATM, ATR, and DNA-PK: The Trinity at the Heart of the DNA Damage Response.ATM、ATR 和 DNA-PK:DNA 损伤反应中的三位一体。
Mol Cell. 2017 Jun 15;66(6):801-817. doi: 10.1016/j.molcel.2017.05.015.
5
Expanding Proteome Coverage with CHarge Ordered Parallel Ion aNalysis (CHOPIN) Combined with Broad Specificity Proteolysis.利用电荷有序平行离子分析(CHOPIN)结合广谱特异性蛋白酶解扩展蛋白质组覆盖范围
J Proteome Res. 2017 Mar 3;16(3):1288-1299. doi: 10.1021/acs.jproteome.6b00915. Epub 2017 Feb 22.
6
The control of DNA repair by the cell cycle.细胞周期对 DNA 修复的调控。
Nat Cell Biol. 2016 Dec 23;19(1):1-9. doi: 10.1038/ncb3452.
7
Mdc1 modulates the interaction between TopBP1 and the MRN complex during DNA damage checkpoint responses.在DNA损伤检查点反应过程中,Mdc1调节TopBP1与MRN复合物之间的相互作用。
Biochem Biophys Res Commun. 2016 Oct 7;479(1):5-11. doi: 10.1016/j.bbrc.2016.08.158. Epub 2016 Aug 31.
8
CRISPR-Cas9(D10A) nickase-based genotypic and phenotypic screening to enhance genome editing.基于CRISPR-Cas9(D10A)切口酶的基因型和表型筛选以增强基因组编辑
Sci Rep. 2016 Apr 15;6:24356. doi: 10.1038/srep24356.
9
A mechanism for the suppression of homologous recombination in G1 cells.G1期细胞中同源重组抑制的一种机制。
Nature. 2015 Dec 17;528(7582):422-6. doi: 10.1038/nature16142. Epub 2015 Dec 9.
10
2016 update of the PRIDE database and its related tools.PRIDE数据库及其相关工具的2016年更新。
Nucleic Acids Res. 2016 Jan 4;44(D1):D447-56. doi: 10.1093/nar/gkv1145. Epub 2015 Nov 2.