Suppr超能文献

与贝加尔海绵大量死亡相关的细菌群落的多样性和变化。

Diversity and shifts of the bacterial community associated with Baikal sponge mass mortalities.

机构信息

Laboratory of Analytical Bioorganic Chemistry, Limnological Institute of Siberian Branch of the Russian Academy of Sciences, Irkutsk, Russia.

Department of Biology, Stephen F. Austin State University, Nacogdoches, Texas, United States of America.

出版信息

PLoS One. 2019 Mar 28;14(3):e0213926. doi: 10.1371/journal.pone.0213926. eCollection 2019.

Abstract

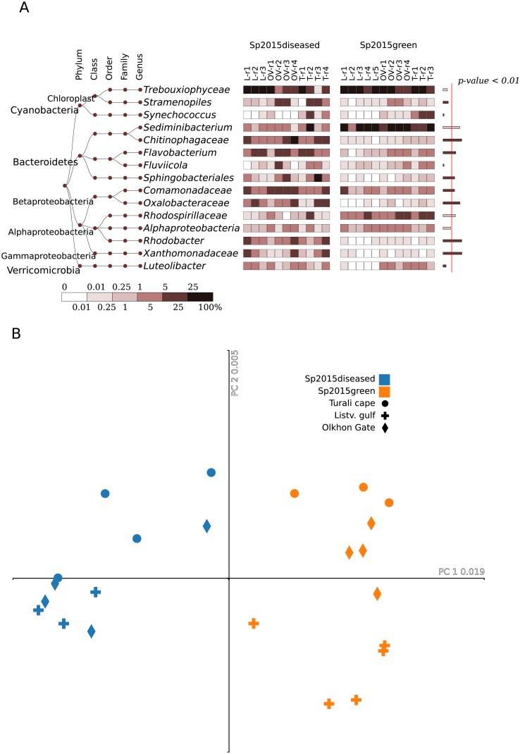
The disease of freshwater sponges was first discovered in 2011, when pink samples were found in the Central Basin of Lake Baikal. Subsequently, the visible signs of the disease have changed, and now sponges appear with various symptoms of damage to the body, such as discoloration, tissue necrosis, the formation of brown patches and dirty-purple biofilms on some branches. These signs of the disease are accompanied by the mass death of sponges. We identified differences in microbiomes by sequencing 16S rRNA genes and found changes in the consortium of microorganisms of freshwater Baikal sponges. We found that the observed imbalance in the studied microbial communities of diseased sponges is caused by several different conditionally pathogenic microorganisms that increase their negative effect by acting together and in concert, which leads to the death of photosynthetic microalgae and sponges. Sponges are an important component of coastal communities, and the massive loss of sponges can obviously affect the structure of benthic communities and the purity of water.

摘要

淡水海绵疾病于 2011 年首次发现,当时在贝加尔湖中央盆地发现了粉红色的样本。随后,疾病的可见迹象发生了变化,现在海绵出现了各种身体损伤的症状,如变色、组织坏死、某些分支上形成棕色斑块和脏紫色生物膜。这些疾病迹象伴随着海绵的大量死亡。我们通过测序 16S rRNA 基因来鉴定微生物组的差异,发现了贝加尔淡水海绵微生物群落的变化。我们发现,在患病海绵的研究微生物群落中观察到的不平衡是由几种不同的条件致病菌引起的,这些微生物通过协同作用共同增加了它们的负面影响,导致光合微藻和海绵的死亡。海绵是沿海社区的重要组成部分,大量海绵的损失显然会影响底栖群落的结构和水的纯度。

https://cdn.ncbi.nlm.nih.gov/pmc/blobs/42a5/6438488/983ac5e64a7e/pone.0213926.g001.jpg

文献AI研究员

20分钟写一篇综述,助力文献阅读效率提升50倍。

立即体验

用中文搜PubMed

大模型驱动的PubMed中文搜索引擎

马上搜索

文档翻译

学术文献翻译模型,支持多种主流文档格式。

立即体验