Sackler Institute for Epigenetics & Psychobiology, McGill University, 6875 Boulevard LaSalle, Verdun, QC H4H 1R3, Canada.
John Abbott College, Sainte-Anne-de-Bellevue, 6875 Boulevard LaSalle, Verdun, QC H4H 1R3, Canada; McGill University, 6875 Boulevard LaSalle, Verdun, QC H4H 1R3, Canada.
EBioMedicine. 2019 Apr;42:188-202. doi: 10.1016/j.ebiom.2019.03.051. Epub 2019 Mar 26.
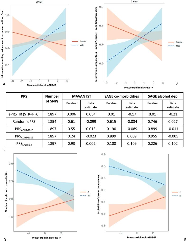
Activation of brain insulin receptors modulates reward sensitivity, inhibitory control and memory. Variations in the functioning of this mechanism likely associate with individual differences in the risk for related mental disorders (attention deficit hyperactivity disorder or ADHD, addiction, dementia), in agreement with the high co-morbidity between insulin resistance and psychopathology. These neurobiological mechanisms can be explored using genetic studies. We propose a novel, biologically informed genetic score reflecting the mesocorticolimbic and hippocampal insulin receptor-related gene networks, and investigate if it predicts endophenotypes (impulsivity, cognitive ability) in community samples of children, and psychopathology (addiction, dementia) in adults.
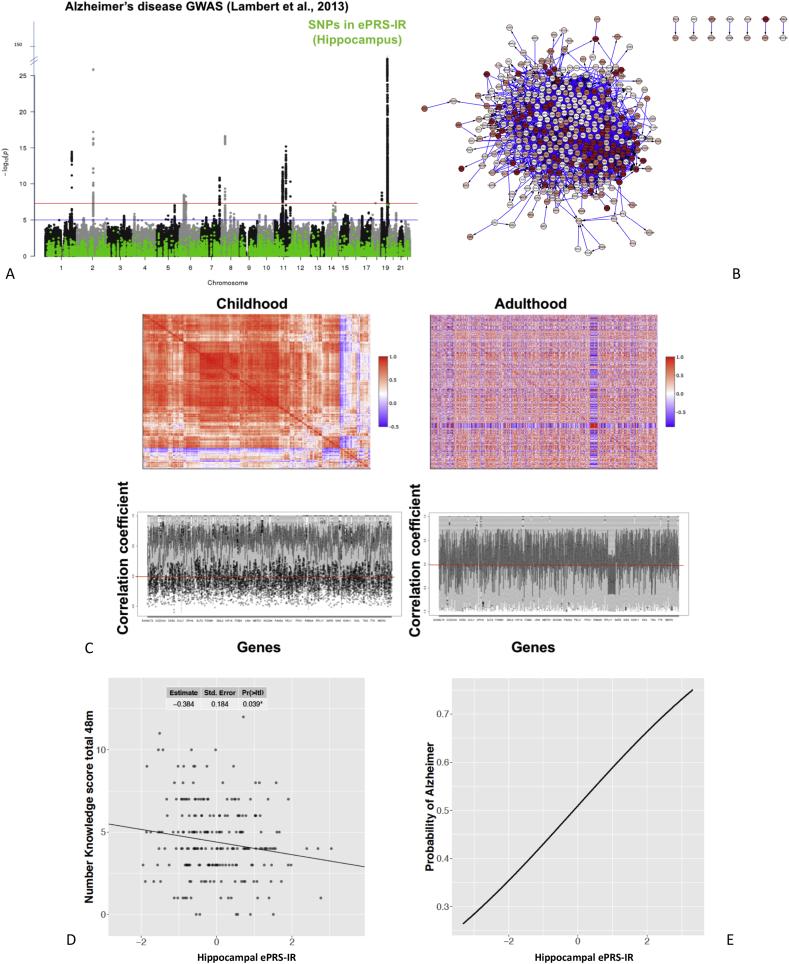
Lists of genes co-expressed with the insulin receptor in the mesocorticolimbic system or hippocampus were created. SNPs from these genes (post-clumping) were compiled in a polygenic score using the association betas described in a conventional GWAS (ADHD in the mesocorticolimbic score and Alzheimer in the hippocampal score). Across multiple samples (n = 4502), the biologically informed, mesocorticolimbic or hippocampal specific insulin receptor polygenic scores were calculated, and their ability to predict impulsivity, risk for addiction, cognitive performance and presence of Alzheimer's disease was investigated.
The biologically-informed ePRS-IR score showed better prediction of child impulsivity and cognitive performance, as well as risk for addiction and Alzheimer's disease in comparison to conventional polygenic scores for ADHD, addiction and dementia.
This novel, biologically-informed approach enables the use of genomic datasets to probe relevant biological processes involved in neural function and disorders. FUND: Toxic Stress Research network of the JPB Foundation, Jacobs Foundation (Switzerland), Sackler Foundation.
大脑胰岛素受体的激活调节了奖赏敏感性、抑制控制和记忆。该机制功能的变化可能与相关精神障碍(注意力缺陷多动障碍或 ADHD、成瘾、痴呆)的个体风险差异有关,这与胰岛素抵抗和精神病理学之间的高共病率一致。这些神经生物学机制可以通过遗传研究来探索。我们提出了一种新的、具有生物学意义的遗传评分,反映了中脑边缘和海马胰岛素受体相关基因网络,并研究它是否可以预测社区儿童样本中的表型(冲动性、认知能力),以及成人中的精神病理学(成瘾、痴呆)。
创建了与中脑边缘系统或海马体中的胰岛素受体共表达的基因列表。从这些基因中(聚类后),使用传统 GWAS 中描述的关联贝塔值(中脑边缘系统中的 ADHD 和海马体中的阿尔茨海默病),将 SNPs 编译到多基因评分中。在多个样本(n=4502)中,计算了具有生物学意义的、中脑边缘或海马体特异性胰岛素受体多基因评分,并研究了它们预测冲动性、成瘾风险、认知表现和阿尔茨海默病的能力。
与 ADHD、成瘾和痴呆的传统多基因评分相比,具有生物学意义的 ePRS-IR 评分在预测儿童冲动性和认知表现以及成瘾和阿尔茨海默病风险方面表现更好。
这种新的、具有生物学意义的方法使我们能够利用基因组数据集来探测涉及神经功能和障碍的相关生物学过程。
有毒应激研究网络的 JPB 基金会、雅各布基金会(瑞士)、萨克勒基金会。