• 文献检索
  • 文档翻译
  • 深度研究
  • 学术资讯
  • Suppr Zotero 插件Zotero 插件
  • 邀请有礼
  • 套餐&价格
  • 历史记录
应用&插件
Suppr Zotero 插件Zotero 插件浏览器插件Mac 客户端Windows 客户端微信小程序
定价
高级版会员购买积分包购买API积分包
服务
文献检索文档翻译深度研究API 文档MCP 服务
关于我们
关于 Suppr公司介绍联系我们用户协议隐私条款
关注我们

Suppr 超能文献

核心技术专利:CN118964589B侵权必究
粤ICP备2023148730 号-1Suppr @ 2026

文献检索

告别复杂PubMed语法,用中文像聊天一样搜索,搜遍4000万医学文献。AI智能推荐,让科研检索更轻松。

立即免费搜索

文件翻译

保留排版,准确专业,支持PDF/Word/PPT等文件格式,支持 12+语言互译。

免费翻译文档

深度研究

AI帮你快速写综述,25分钟生成高质量综述,智能提取关键信息,辅助科研写作。

立即免费体验

运用流程挖掘技术对急诊事件进行绩效分析。

Performance Analysis of Emergency Room Episodes Through Process Mining.

机构信息

Department of Computer Science, School of Engineering, Pontificia Universidad Católica de Chile, Santiago 7820436, Chile.

Department of Internal Medicine, School of Medicine, Pontificia Universidad Católica de Chile, Santiago 8331150, Chile.

出版信息

Int J Environ Res Public Health. 2019 Apr 10;16(7):1274. doi: 10.3390/ijerph16071274.

DOI:10.3390/ijerph16071274
PMID:30974731
原文链接:https://pmc.ncbi.nlm.nih.gov/articles/PMC6480699/
Abstract

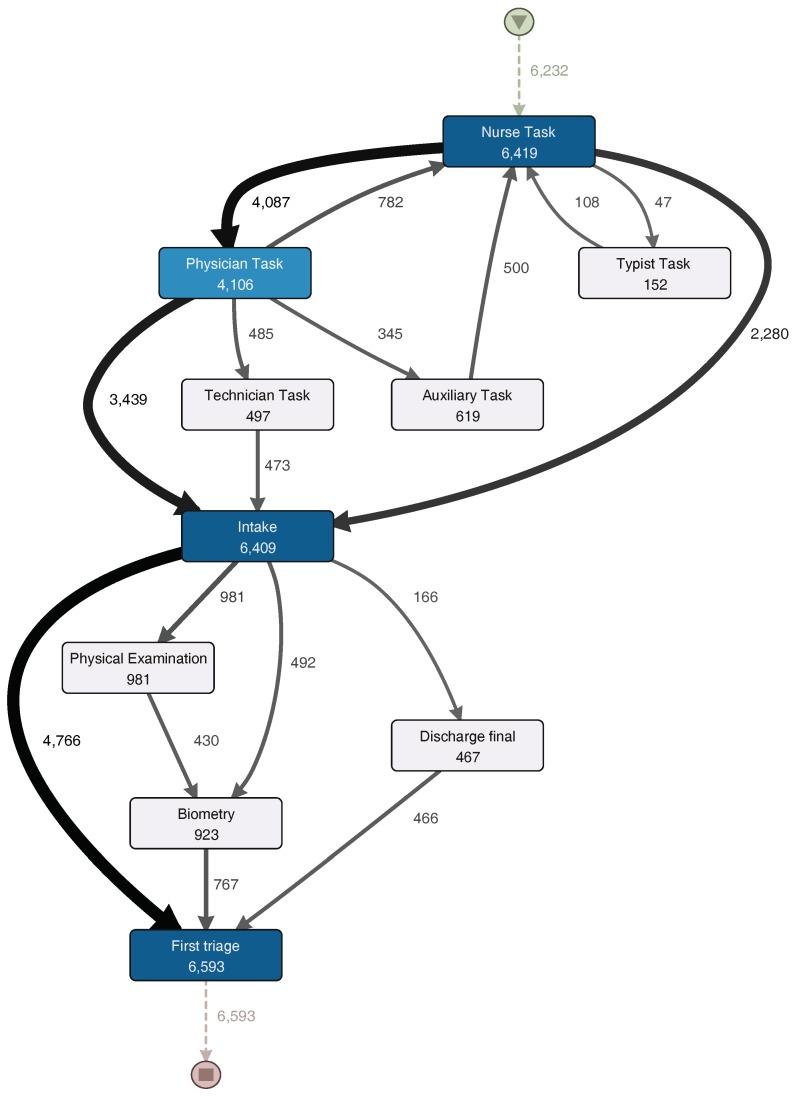
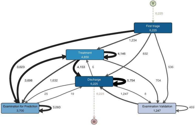
The performance analysis of Emergency Room episodes is aimed at providing decision makers with knowledge that allows them to decrease waiting times, reduce patient congestion, and improve the quality of care provided. In this case study, Process Mining is used to determine which activities, sub-processes, interactions, and characteristics of episodes explain why some episodes have a longer duration. The employed method and the results obtained are described in detail to serve as a guide for future performance analysis in this domain. It was discovered that the main cause of the increment in the episode duration is the occurrence of a loop between the Examination and Treatment sub-processes. It was also found out that as the episode severity increases, the number of repetitions of the Examination-Treatment loop increases as well. Moreover, the episodes in which this loop is more common are those that lead to Hospitalization as discharge destination. These findings might help to reduce the occurrence of this loop, in turn lowering the episode duration and, consequently, providing faster attention to more patients.

摘要

急诊科事件的绩效分析旨在为决策者提供知识,使他们能够减少等待时间,减少患者拥堵,并提高提供的护理质量。在这个案例研究中,使用流程挖掘来确定哪些活动、子流程、交互和事件特征解释了为什么有些事件持续时间更长。详细描述了所采用的方法和获得的结果,以供未来在该领域进行绩效分析时参考。结果发现,导致事件持续时间增加的主要原因是检查和治疗子流程之间发生循环。还发现,随着事件严重程度的增加,检查-治疗循环的重复次数也会增加。此外,更常见这种循环的事件会导致以住院为出院目的地。这些发现可能有助于减少这种循环的发生,从而缩短事件持续时间,进而为更多患者提供更快的治疗。

https://cdn.ncbi.nlm.nih.gov/pmc/blobs/73d7/6480699/fbdb2e2211d0/ijerph-16-01274-g010.jpg
https://cdn.ncbi.nlm.nih.gov/pmc/blobs/73d7/6480699/f02c62ebe2f5/ijerph-16-01274-g001.jpg
https://cdn.ncbi.nlm.nih.gov/pmc/blobs/73d7/6480699/4d0d4dd7f1ae/ijerph-16-01274-g002.jpg
https://cdn.ncbi.nlm.nih.gov/pmc/blobs/73d7/6480699/91e62394dd3c/ijerph-16-01274-g003.jpg
https://cdn.ncbi.nlm.nih.gov/pmc/blobs/73d7/6480699/cbbe049be8c0/ijerph-16-01274-g004.jpg
https://cdn.ncbi.nlm.nih.gov/pmc/blobs/73d7/6480699/b678ae349b9e/ijerph-16-01274-g005.jpg
https://cdn.ncbi.nlm.nih.gov/pmc/blobs/73d7/6480699/5047fb67c067/ijerph-16-01274-g006.jpg
https://cdn.ncbi.nlm.nih.gov/pmc/blobs/73d7/6480699/1e0d4e91b747/ijerph-16-01274-g007.jpg
https://cdn.ncbi.nlm.nih.gov/pmc/blobs/73d7/6480699/8e590dbe06f5/ijerph-16-01274-g008.jpg
https://cdn.ncbi.nlm.nih.gov/pmc/blobs/73d7/6480699/eaff36b3c8b1/ijerph-16-01274-g009a.jpg
https://cdn.ncbi.nlm.nih.gov/pmc/blobs/73d7/6480699/fbdb2e2211d0/ijerph-16-01274-g010.jpg
https://cdn.ncbi.nlm.nih.gov/pmc/blobs/73d7/6480699/f02c62ebe2f5/ijerph-16-01274-g001.jpg
https://cdn.ncbi.nlm.nih.gov/pmc/blobs/73d7/6480699/4d0d4dd7f1ae/ijerph-16-01274-g002.jpg
https://cdn.ncbi.nlm.nih.gov/pmc/blobs/73d7/6480699/91e62394dd3c/ijerph-16-01274-g003.jpg
https://cdn.ncbi.nlm.nih.gov/pmc/blobs/73d7/6480699/cbbe049be8c0/ijerph-16-01274-g004.jpg
https://cdn.ncbi.nlm.nih.gov/pmc/blobs/73d7/6480699/b678ae349b9e/ijerph-16-01274-g005.jpg
https://cdn.ncbi.nlm.nih.gov/pmc/blobs/73d7/6480699/5047fb67c067/ijerph-16-01274-g006.jpg
https://cdn.ncbi.nlm.nih.gov/pmc/blobs/73d7/6480699/1e0d4e91b747/ijerph-16-01274-g007.jpg
https://cdn.ncbi.nlm.nih.gov/pmc/blobs/73d7/6480699/8e590dbe06f5/ijerph-16-01274-g008.jpg
https://cdn.ncbi.nlm.nih.gov/pmc/blobs/73d7/6480699/eaff36b3c8b1/ijerph-16-01274-g009a.jpg
https://cdn.ncbi.nlm.nih.gov/pmc/blobs/73d7/6480699/fbdb2e2211d0/ijerph-16-01274-g010.jpg

相似文献

1
Performance Analysis of Emergency Room Episodes Through Process Mining.运用流程挖掘技术对急诊事件进行绩效分析。
Int J Environ Res Public Health. 2019 Apr 10;16(7):1274. doi: 10.3390/ijerph16071274.
2
Discovering role interaction models in the Emergency Room using Process Mining.使用流程挖掘技术在急诊室发现角色交互模型。
J Biomed Inform. 2018 Feb;78:60-77. doi: 10.1016/j.jbi.2017.12.015. Epub 2017 Dec 28.
3
Process Mining-Supported Emergency Room Process Performance Indicators.基于流程挖掘的急诊流程绩效指标
Int J Environ Res Public Health. 2020 Aug 28;17(17):6290. doi: 10.3390/ijerph17176290.
4
Toward Value-Based Healthcare through Interactive Process Mining in Emergency Rooms: The Stroke Case.通过急诊交互式流程挖掘实现基于价值的医疗保健:中风案例。
Int J Environ Res Public Health. 2019 May 20;16(10):1783. doi: 10.3390/ijerph16101783.
5
Developing an efficient scheduling template of a chemotherapy treatment unit: A case study.制定化疗治疗单元的高效排班模板:一项案例研究。
Australas Med J. 2011;4(10):575-88. doi: 10.4066/AMJ.2011.837. Epub 2011 Oct 31.
6
Healthcare pathway discovery and probabilistic machine learning.医疗保健路径发现与概率机器学习。
Int J Med Inform. 2020 May;137:104087. doi: 10.1016/j.ijmedinf.2020.104087. Epub 2020 Feb 24.
7
Text mining approach to predict hospital admissions using early medical records from the emergency department.利用急诊科早期医疗记录预测住院情况的文本挖掘方法。
Int J Med Inform. 2017 Apr;100:1-8. doi: 10.1016/j.ijmedinf.2017.01.001. Epub 2017 Jan 5.
8
Analysis of a Patient Intervention to Reduce Patients Who Leave Without Being Seen in an Ophthalmology-Dedicated Emergency Room.一项旨在减少眼科急诊室未就诊即离院患者数量的患者干预措施分析。
J Healthc Qual. 2018 Jan/Feb;40(1):e15-e19. doi: 10.1097/JHQ.0000000000000073.
9
Utilize the modified Delphi technique to develop trauma care indicators.运用改良德尔菲技术制定创伤护理指标。
J Med Assoc Thai. 2008 Jan;91(1):99-103.
10
Home Healthcare Clinical Notes Predict Patient Hospitalization and Emergency Department Visits.家庭医疗保健临床记录可预测患者住院和急诊就诊情况。
Nurs Res. 2020 Nov/Dec;69(6):448-454. doi: 10.1097/NNR.0000000000000470.

引用本文的文献

1
Monitoring patient pathways at a secondary healthcare services through process mining via Fuzzy Miner.通过模糊挖掘器,利用流程挖掘技术监测二级医疗保健服务中的患者路径。
BMC Med Inform Decis Mak. 2025 May 27;25(1):199. doi: 10.1186/s12911-025-03016-5.
2
Process mining applications in healthcare: a systematic literature review.医疗保健领域的流程挖掘应用:一项系统的文献综述。
PeerJ Comput Sci. 2025 Jan 28;11:e2613. doi: 10.7717/peerj-cs.2613. eCollection 2025.
3
Clinical and operational insights from data-driven care pathway mapping: a systematic review.

本文引用的文献

1
Discovering role interaction models in the Emergency Room using Process Mining.使用流程挖掘技术在急诊室发现角色交互模型。
J Biomed Inform. 2018 Feb;78:60-77. doi: 10.1016/j.jbi.2017.12.015. Epub 2017 Dec 28.
2
Implementing Data Definition Consistency for Emergency Department Operations Benchmarking and Research.为急诊科运营基准测试和研究实现数据定义一致性。
Acad Emerg Med. 2016 Jul;23(7):796-802. doi: 10.1111/acem.12988. Epub 2016 Jul 1.
3
Process mining in healthcare: A literature review.医疗保健中的流程挖掘:文献综述
基于数据驱动的护理路径图的临床和操作见解:系统评价。
BMC Med Inform Decis Mak. 2022 Feb 17;22(1):43. doi: 10.1186/s12911-022-01756-2.
4
Process mining framework with time perspective for understanding acute care: a case study of AIS in hospitals.具有时间视角的流程挖掘框架,用于理解急症护理:以医院中的 AIS 为例的研究。
BMC Med Inform Decis Mak. 2021 Dec 19;21(1):354. doi: 10.1186/s12911-021-01725-1.
5
Process Mining-Supported Emergency Room Process Performance Indicators.基于流程挖掘的急诊流程绩效指标
Int J Environ Res Public Health. 2020 Aug 28;17(17):6290. doi: 10.3390/ijerph17176290.
6
A Review of Various Methods of Management of Risk in the Field of Emergency Medicine.急诊医学领域风险管理的各种方法综述
Open Access Maced J Med Sci. 2019 Dec 10;7(23):4179-4187. doi: 10.3889/oamjms.2019.616. eCollection 2019 Dec 15.
J Biomed Inform. 2016 Jun;61:224-36. doi: 10.1016/j.jbi.2016.04.007. Epub 2016 Apr 22.
4
Evaluation of emergency department performance - a systematic review on recommended performance and quality-in-care measures.急诊部门绩效评估 - 推荐的绩效和医疗质量措施的系统评价。
Scand J Trauma Resusc Emerg Med. 2013 Aug 9;21:62. doi: 10.1186/1757-7241-21-62.
5
Emergency department operational metrics, measures and definitions: results of the Second Performance Measures and Benchmarking Summit.急诊部门运营指标、测量方法和定义:第二次绩效衡量和基准测试峰会的结果。
Ann Emerg Med. 2011 Jul;58(1):33-40. doi: 10.1016/j.annemergmed.2010.08.040. Epub 2010 Nov 10.
6
Process modeling of emergency department patient flow: effect of patient length of stay on ED diversion.急诊科患者流程的过程建模:患者住院时间对急诊科分流的影响。
J Med Syst. 2008 Oct;32(5):389-401. doi: 10.1007/s10916-008-9144-x.
7
Definition of emergency medicine.急诊医学的定义。
Ann Emerg Med. 2008 Aug;52(2):189-90. doi: 10.1016/j.annemergmed.2008.05.029.
8
Systematic review of emergency department crowding: causes, effects, and solutions.急诊科拥挤的系统评价:原因、影响及解决方案。
Ann Emerg Med. 2008 Aug;52(2):126-36. doi: 10.1016/j.annemergmed.2008.03.014. Epub 2008 Apr 23.
9
Rochester, New York: a decade of emergency department overcrowding.纽约罗切斯特:急诊科拥挤的十年。
Acad Emerg Med. 2001 Nov;8(11):1044-50. doi: 10.1111/j.1553-2712.2001.tb01113.x.