• 文献检索
  • 文档翻译
  • 深度研究
  • 学术资讯
  • Suppr Zotero 插件Zotero 插件
  • 邀请有礼
  • 套餐&价格
  • 历史记录
应用&插件
Suppr Zotero 插件Zotero 插件浏览器插件Mac 客户端Windows 客户端微信小程序
定价
高级版会员购买积分包购买API积分包
服务
文献检索文档翻译深度研究API 文档MCP 服务
关于我们
关于 Suppr公司介绍联系我们用户协议隐私条款
关注我们

Suppr 超能文献

核心技术专利:CN118964589B侵权必究
粤ICP备2023148730 号-1Suppr @ 2026

文献检索

告别复杂PubMed语法,用中文像聊天一样搜索,搜遍4000万医学文献。AI智能推荐,让科研检索更轻松。

立即免费搜索

文件翻译

保留排版,准确专业,支持PDF/Word/PPT等文件格式,支持 12+语言互译。

免费翻译文档

深度研究

AI帮你快速写综述,25分钟生成高质量综述,智能提取关键信息,辅助科研写作。

立即免费体验

超越关键期学习:纹状体 FoxP2 影响成年期习得叫声的主动维持。

Beyond Critical Period Learning: Striatal FoxP2 Affects the Active Maintenance of Learned Vocalizations in Adulthood.

机构信息

Department of Integrative Biology and Physiology, University of California Los Angeles, Los Angeles, CA 90095.

出版信息

eNeuro. 2019 Apr 15;6(2). doi: 10.1523/ENEURO.0071-19.2019. eCollection 2019 Mar-Apr.

DOI:10.1523/ENEURO.0071-19.2019
PMID:31001575
原文链接:https://pmc.ncbi.nlm.nih.gov/articles/PMC6469881/
Abstract

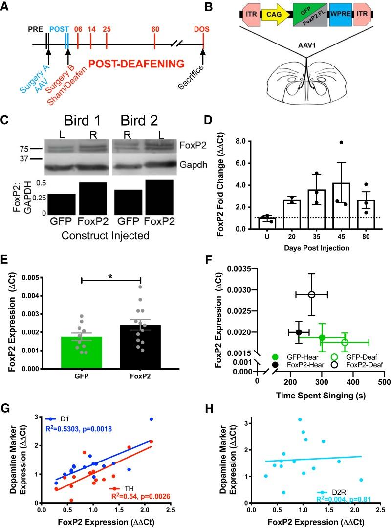
In humans, mutations in the transcription factor forkhead box P2 (FOXP2) result in language disorders associated with altered striatal structure. Like speech, birdsong is learned through social interactions during maturational critical periods, and it relies on auditory feedback during initial learning and on-going maintenance. Hearing loss causes learned vocalizations to deteriorate in adult humans and songbirds. In the adult songbird brain, most FoxP2-enriched regions (e.g., cortex, thalamus) show a static expression level, but in the striatal song control nucleus, area X, FoxP2 is regulated by singing and social context: when juveniles and adults sing alone, its levels drop, and songs are more variable. When males sing to females, FoxP2 levels remain high, and songs are relatively stable: this "on-line" regulation implicates FoxP2 in ongoing vocal processes, but its role in the auditory-based maintenance of learned vocalization has not been examined. To test this, we overexpressed FoxP2 in both hearing and deafened adult zebra finches and assessed effects on song sung alone versus songs directed to females. In intact birds singing alone, no changes were detected between songs of males expressing FoxP2 or a GFP construct in area X, consistent with the marked stability of mature song in this species. In contrast, songs of males overexpressing FoxP2 became more variable and were less preferable to females, unlike responses to songs of GFP-expressing control males. In deafened birds, song deteriorated more rapidly following FoxP2 overexpression relative to GFP controls. Together, these experiments suggest that behavior-driven FoxP2 expression and auditory feedback interact to precisely maintain learned vocalizations.

摘要

在人类中,转录因子叉头框 P2(FOXP2)的突变导致与纹状体结构改变相关的语言障碍。与语言一样,鸟类鸣叫也是通过成熟关键期的社会互动学习而来的,它依赖于初始学习和持续维持期间的听觉反馈。听力损失会导致成年人类和鸣禽的习得性发声恶化。在成年鸣禽大脑中,大多数富含 FoxP2 的区域(例如皮层、丘脑)表现出静态表达水平,但在纹状体歌唱控制核区 X 中,FoxP2 受歌唱和社会环境的调节:当幼鸟和成年鸟独自歌唱时,其水平下降,歌曲变得更加多变。当雄性向雌性歌唱时,FoxP2 水平保持较高,歌曲相对稳定:这种“在线”调节暗示 FoxP2 参与了正在进行的发声过程,但它在听觉维持习得发声方面的作用尚未被检验。为了检验这一点,我们在听力正常和耳聋的成年斑马雀中过表达 FoxP2,并评估其对独自歌唱和向雌性歌唱的歌曲的影响。在完整鸟类独自歌唱时,表达 FoxP2 或 GFP 构建体的雄性在 X 区的歌曲之间没有检测到变化,与该物种成熟歌曲的显著稳定性一致。相比之下,过表达 FoxP2 的雄性的歌曲变得更加多变,对雌性的吸引力降低,这与 GFP 表达对照雄性歌曲的反应不同。在耳聋鸟类中,FoxP2 过表达后歌曲恶化得更快,与 GFP 对照相比。总的来说,这些实验表明,行为驱动的 FoxP2 表达和听觉反馈相互作用,精确地维持习得的发声。

https://cdn.ncbi.nlm.nih.gov/pmc/blobs/a32b/6469881/4fb3b6144a41/enu0021929070005.jpg
https://cdn.ncbi.nlm.nih.gov/pmc/blobs/a32b/6469881/fb3eaed052dd/enu0021929070001.jpg
https://cdn.ncbi.nlm.nih.gov/pmc/blobs/a32b/6469881/f162a8e2c7f1/enu0021929070002.jpg
https://cdn.ncbi.nlm.nih.gov/pmc/blobs/a32b/6469881/0b72c52bbf56/enu0021929070003.jpg
https://cdn.ncbi.nlm.nih.gov/pmc/blobs/a32b/6469881/57accf1d6696/enu0021929070004.jpg
https://cdn.ncbi.nlm.nih.gov/pmc/blobs/a32b/6469881/4fb3b6144a41/enu0021929070005.jpg
https://cdn.ncbi.nlm.nih.gov/pmc/blobs/a32b/6469881/fb3eaed052dd/enu0021929070001.jpg
https://cdn.ncbi.nlm.nih.gov/pmc/blobs/a32b/6469881/f162a8e2c7f1/enu0021929070002.jpg
https://cdn.ncbi.nlm.nih.gov/pmc/blobs/a32b/6469881/0b72c52bbf56/enu0021929070003.jpg
https://cdn.ncbi.nlm.nih.gov/pmc/blobs/a32b/6469881/57accf1d6696/enu0021929070004.jpg
https://cdn.ncbi.nlm.nih.gov/pmc/blobs/a32b/6469881/4fb3b6144a41/enu0021929070005.jpg

相似文献

1
Beyond Critical Period Learning: Striatal FoxP2 Affects the Active Maintenance of Learned Vocalizations in Adulthood.超越关键期学习:纹状体 FoxP2 影响成年期习得叫声的主动维持。
eNeuro. 2019 Apr 15;6(2). doi: 10.1523/ENEURO.0071-19.2019. eCollection 2019 Mar-Apr.
2
Striatal FoxP2 is actively regulated during songbird sensorimotor learning.纹状体中的 FoxP2 在鸣禽感觉运动学习过程中受到主动调控。
PLoS One. 2010 Jan 6;5(1):e8548. doi: 10.1371/journal.pone.0008548.
3
Expression analysis of the speech-related genes FoxP1 and FoxP2 and their relation to singing behavior in two songbird species.两种鸣禽的言语相关基因 FoxP1 和 FoxP2 的表达分析及其与歌唱行为的关系。
J Exp Biol. 2013 Oct 1;216(Pt 19):3682-92. doi: 10.1242/jeb.085886.
4
FoxP2 regulation during undirected singing in adult songbirds.成年鸣禽无定向鸣叫过程中的FoxP2调控
J Neurosci. 2006 Jul 12;26(28):7390-4. doi: 10.1523/JNEUROSCI.1662-06.2006.
5
miR-9 and miR-140-5p target FoxP2 and are regulated as a function of the social context of singing behavior in zebra finches.miR-9 和 miR-140-5p 靶向 FoxP2,并作为斑马雀歌唱行为社会背景的功能而受到调节。
J Neurosci. 2013 Oct 16;33(42):16510-21. doi: 10.1523/JNEUROSCI.0838-13.2013.
6
Diminished FoxP2 levels affect dopaminergic modulation of corticostriatal signaling important to song variability.FoxP2 水平降低会影响多巴胺能对皮质纹状体信号的调制,这对歌曲变异性很重要。
Neuron. 2013 Dec 18;80(6):1464-76. doi: 10.1016/j.neuron.2013.09.021. Epub 2013 Nov 21.
7
Differential Song Deficits after Lentivirus-Mediated Knockdown of FoxP1, FoxP2, or FoxP4 in Area X of Juvenile Zebra Finches.在幼斑马雀的 X 区,通过慢病毒介导的 FoxP1、FoxP2 或 FoxP4 敲低后,差异歌曲缺陷。
J Neurosci. 2019 Dec 4;39(49):9782-9796. doi: 10.1523/JNEUROSCI.1250-19.2019. Epub 2019 Oct 22.
8
Singing activity-driven Arc expression associated with vocal acoustic plasticity in juvenile songbird.歌唱活动驱动的 Arc 表达与幼年鸣禽声音声学可塑性相关。
Eur J Neurosci. 2018 Jul;48(2):1728-1742. doi: 10.1111/ejn.14057. Epub 2018 Jul 6.
9
Young and intense: FoxP2 immunoreactivity in Area X varies with age, song stereotypy, and singing in male zebra finches.年轻而强烈:X 区的 FoxP2 免疫反应随年龄、鸣唱刻板性和雄性斑胸草雀的鸣唱而变化。
Front Neural Circuits. 2013 Feb 28;7:24. doi: 10.3389/fncir.2013.00024. eCollection 2013.
10
Dynamic FoxP2 levels in male zebra finches are linked to morphology of adult-born Area X medium spiny neurons.雄性斑胸草雀的 FoxP2 水平动态变化与成年新生的 X 区中棘神经元形态有关。
Sci Rep. 2020 Mar 16;10(1):4787. doi: 10.1038/s41598-020-61740-6.

引用本文的文献

1
Change of Spiny Neuron Structure in the Basal Ganglia Song Circuit and Its Regulation by miR-9 during Song Development.鸣禽发育过程中基底神经节鸣唱回路中棘状神经元结构的变化及其受miR-9的调控
J Neurosci. 2025 Jul 16;45(29):e2276232025. doi: 10.1523/JNEUROSCI.2276-23.2025.
2
Normative aging results in degradation of gene networks in a zebra finch basal ganglia nucleus dedicated to vocal behavior.正常衰老会导致斑胸草雀中一个专门负责发声行为的基底神经节核团中的基因网络退化。
Neurobiol Aging. 2025 May;149:19-33. doi: 10.1016/j.neurobiolaging.2025.02.002. Epub 2025 Feb 12.
3
Activity of forkhead box P2-positive neurons is associated with tadpole begging behaviour.

本文引用的文献

1
No Evidence for Recent Selection at FOXP2 among Diverse Human Populations.没有证据表明 FOXP2 在不同人类群体中存在近期选择。
Cell. 2018 Sep 6;174(6):1424-1435.e15. doi: 10.1016/j.cell.2018.06.048. Epub 2018 Aug 2.
2
Differential and Overlapping Pattern of Foxp1 and Foxp2 Expression in the Striatum of Adult Mouse Brain.成年鼠脑纹状体中 Foxp1 和 Foxp2 表达的差异和重叠模式。
Neuroscience. 2018 Sep 15;388:214-223. doi: 10.1016/j.neuroscience.2018.07.017. Epub 2018 Jul 19.
3
Bidirectional scaling of vocal variability by an avian cortico-basal ganglia circuit.
叉头框蛋白 P2 阳性神经元的活性与蝌蚪乞食行为有关。
Biol Lett. 2024 Sep;20(9):20240395. doi: 10.1098/rsbl.2024.0395. Epub 2024 Sep 25.
4
Genomic loss of GPR108 disrupts AAV transduction in birds.GPR108的基因组缺失会破坏鸟类体内腺相关病毒的转导。
bioRxiv. 2024 May 17:2024.05.16.589954. doi: 10.1101/2024.05.16.589954.
5
Wings of Change: aPKC/FoxP-dependent plasticity in steering motor neurons underlies operant self-learning in .变化之翼:转向运动神经元中aPKC/ FoxP依赖的可塑性是……操作性自我学习的基础
F1000Res. 2024 Jun 11;13:116. doi: 10.12688/f1000research.146347.1. eCollection 2024.
6
Activity of FoxP2-positive neurons is associated with tadpole begging behavior.FoxP2 阳性神经元的活动与蝌蚪的乞食行为有关。
bioRxiv. 2024 Aug 29:2023.05.26.542531. doi: 10.1101/2023.05.26.542531.
7
Speech- and language-linked FOXP2 mutation targets protein motors in striatal neurons.与言语和语言相关的 FOXP2 突变靶向纹状体神经元中的蛋白质马达。
Brain. 2023 Aug 1;146(8):3542-3557. doi: 10.1093/brain/awad090.
8
Effects of Cortical FoxP1 Knockdowns on Learned Song Preference in Female Zebra Finches.皮层 FoxP1 敲低对雌性斑马雀习得歌曲偏爱的影响。
eNeuro. 2023 Mar 29;10(3). doi: 10.1523/ENEURO.0328-22.2023. Print 2023 Mar.
9
Striatal Injury Induces Overall Brain Alteration at the Pallial, Thalamic, and Cerebellar Levels.纹状体损伤会在大脑皮质、丘脑和小脑水平引发全脑改变。
Biology (Basel). 2022 Mar 10;11(3):425. doi: 10.3390/biology11030425.
10
Molecular networks of the FOXP2 transcription factor in the brain.大脑中 FOXP2 转录因子的分子网络。
EMBO Rep. 2021 Aug 4;22(8):e52803. doi: 10.15252/embr.202152803. Epub 2021 Jul 14.
鸟类皮质-基底神经节回路对发声变异性的双向调节
Physiol Rep. 2018 Apr;6(8):e13638. doi: 10.14814/phy2.13638.
4
A Basal Ganglia Circuit Sufficient to Guide Birdsong Learning.基底神经节回路足以指导鸟鸣学习。
Neuron. 2018 Apr 4;98(1):208-221.e5. doi: 10.1016/j.neuron.2018.02.020. Epub 2018 Mar 15.
5
FoxP2 isoforms delineate spatiotemporal transcriptional networks for vocal learning in the zebra finch.FoxP2 异构体描绘了斑胸草雀的发声学习的时空转录网络。
Elife. 2018 Jan 23;7:e30649. doi: 10.7554/eLife.30649.
6
Courtship song preferences in female zebra finches are shaped by developmental auditory experience.雌性斑胸草雀的求偶歌曲偏好受发育听觉经验的影响。
Proc Biol Sci. 2017 May 31;284(1855). doi: 10.1098/rspb.2017.0054.
7
Dopamine neurons encode performance error in singing birds.多巴胺神经元编码鸣禽的行为误差。
Science. 2016 Dec 9;354(6317):1278-1282. doi: 10.1126/science.aah6837. Epub 2016 Dec 8.
8
Foxp2 controls synaptic wiring of corticostriatal circuits and vocal communication by opposing Mef2c.Foxp2 通过拮抗 Mef2c 来控制皮质纹状体回路的突触连接和发声交流。
Nat Neurosci. 2016 Nov;19(11):1513-1522. doi: 10.1038/nn.4380. Epub 2016 Sep 5.
9
Dopaminergic Contributions to Vocal Learning.多巴胺能对发声学习的作用。
J Neurosci. 2016 Feb 17;36(7):2176-89. doi: 10.1523/JNEUROSCI.3883-15.2016.
10
VoICE: A semi-automated pipeline for standardizing vocal analysis across models.VoICE:一种用于跨模型标准化语音分析的半自动管道。
Sci Rep. 2015 May 28;5:10237. doi: 10.1038/srep10237.