Suppr超能文献

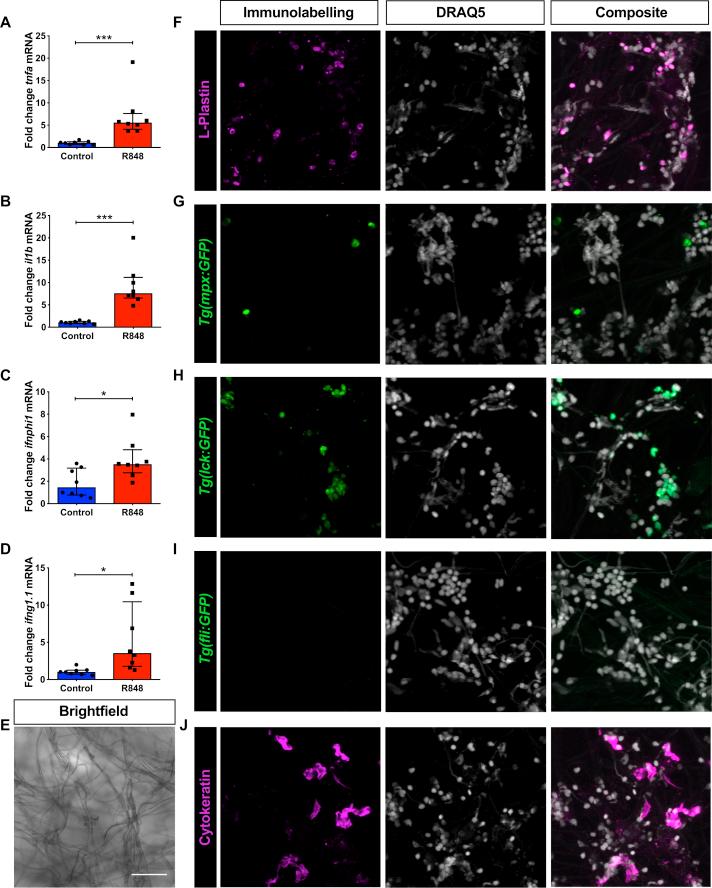
Induction of innate cytokine responses by respiratory mucosal challenge with R848 in zebrafish, mice, and humans.

作者信息

Progatzky Fränze, Jha Akhilesh, Wane Madina, Thwaites Ryan S, Makris Spyridon, Shattock Robin J, Johansson Cecilia, Openshaw Peter J, Bugeon Laurence, Hansel Trevor T, Dallman Margaret J

机构信息

Department of Life Sciences, Faculty of Natural Sciences, Imperial College London, London, United Kingdom.

National Heart and Lung Institute, Imperial Clinical Respiratory Research Unit (ICRRU) and Respiratory Infection, St Mary's Hospital, Imperial College London, London, United Kingdom.

出版信息

J Allergy Clin Immunol. 2019 Jul;144(1):342-345.e7. doi: 10.1016/j.jaci.2019.04.003. Epub 2019 Apr 16.

Abstract
摘要
https://cdn.ncbi.nlm.nih.gov/pmc/blobs/dba8/6602583/ae032131b4a5/gr1.jpg

文献AI研究员

20分钟写一篇综述,助力文献阅读效率提升50倍。

立即体验

用中文搜PubMed

大模型驱动的PubMed中文搜索引擎

马上搜索

文档翻译

学术文献翻译模型,支持多种主流文档格式。

立即体验