Suppr超能文献

KIF23 通过刺激细胞增殖促进胃癌。

KIF23 Promotes Gastric Cancer by Stimulating Cell Proliferation.

机构信息

Department of General Surgery, Baoding First Central Hospital, No. 320 Changcheng North Street, Baoding City, 071000 Hebei Province, China.

Department of Pathology, Baoding First Central Hospital, No. 320 Changcheng North Street, Baoding City, 071000 Hebei Province, China.

出版信息

Dis Markers. 2019 Mar 17;2019:9751923. doi: 10.1155/2019/9751923. eCollection 2019.

Abstract

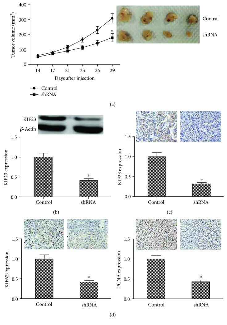
Gastric cancer (GC) is one of the most aggressive malignant tumors with low early diagnosis and high metastasis. Despite progress in treatment, to combat this disease, a better understanding of the underlying mechanisms and novel therapeutic targets is needed. KIF23, which belongs to the KIF family, plays a vital role in various cell processes, such as cytoplasm separation and axon elongation. Nowadays, KIF23 has been found to be highly expressed in multiple tumor tissues and cells, suggesting a potential link between KIF23 and tumorigenesis. Herein, we reported that KIF23 expression was correlated with poor prognosis of gastric cancer and found an association between KIF23 and pTNM stage. An in vitro assay proved that the proliferation of gastric cancer cells was significantly inhibited, which is caused by KIF23 depletion. Additionally, knockdown of KIF23 resulted in a marked inhibition of cell proliferation of gastric cancer in mice, with significant downregulation of Ki67 and PCNA expression. In conclusion, these data indicate that KIF23 is a potential therapeutic target for gastric cancer treatment.

摘要

胃癌(GC)是一种侵袭性很强的恶性肿瘤,早期诊断率低,转移率高。尽管治疗取得了进展,但要攻克这种疾病,需要更好地了解其潜在机制和新的治疗靶点。KIF23 属于驱动蛋白家族,在细胞质分离和轴突伸长等多种细胞过程中发挥着重要作用。如今,已经发现 KIF23 在多种肿瘤组织和细胞中高度表达,这表明 KIF23 与肿瘤发生之间存在潜在联系。在此,我们报道 KIF23 的表达与胃癌的不良预后相关,并发现 KIF23 与 pTNM 分期之间存在关联。体外实验证明,KIF23 的缺失显著抑制了胃癌细胞的增殖。此外,KIF23 的敲低导致小鼠胃癌细胞增殖明显受到抑制,Ki67 和 PCNA 的表达显著下调。总之,这些数据表明 KIF23 是治疗胃癌的潜在治疗靶点。

https://cdn.ncbi.nlm.nih.gov/pmc/blobs/5dab/6441499/011cfb87992f/DM2019-9751923.001.jpg

文献检索

告别复杂PubMed语法,用中文像聊天一样搜索,搜遍4000万医学文献。AI智能推荐,让科研检索更轻松。

立即免费搜索

文件翻译

保留排版,准确专业,支持PDF/Word/PPT等文件格式,支持 12+语言互译。

免费翻译文档

深度研究

AI帮你快速写综述,25分钟生成高质量综述,智能提取关键信息,辅助科研写作。

立即免费体验