Suppr超能文献

新型分子标记物在 PIP4K/PIP5K 蛋白家族中特异于不同同工酶和亚家族,为该蛋白家族的进化分歧提供了重要的见解。

Novel Molecular Signatures in the PIP4K/PIP5K Family of Proteins Specific for Different Isozymes and Subfamilies Provide Important Insights into the Evolutionary Divergence of this Protein Family.

机构信息

Department of Biochemistry and Biomedical Sciences McMaster University, Hamilton, ON L8N 3Z5, Canada.

出版信息

Genes (Basel). 2019 Apr 21;10(4):312. doi: 10.3390/genes10040312.

Abstract

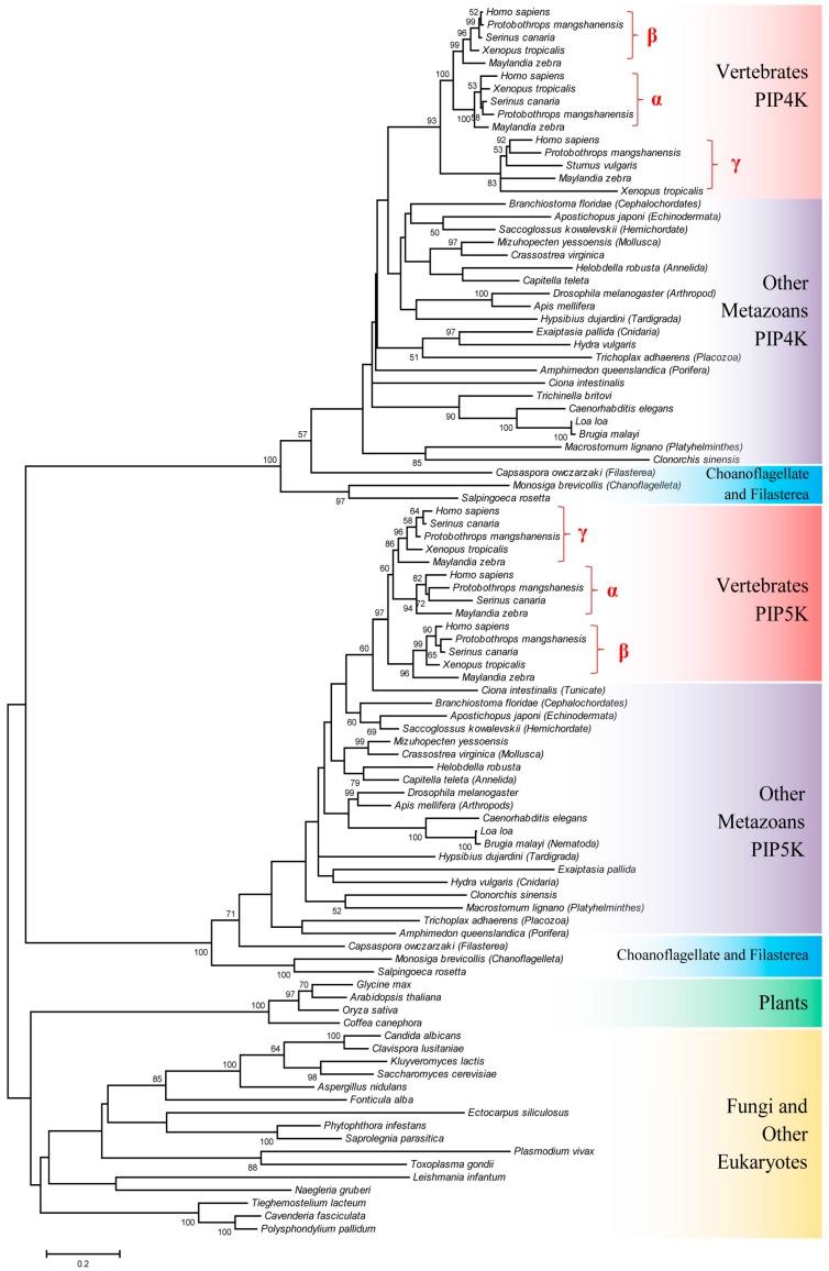
Members of the PIP4K/PIP5K family of proteins, which generate the highly important secondary messenger phosphatidylinositol-4,5-bisphosphate, play central roles in regulating diverse signaling pathways. In eukaryotic organisms, multiple isozymes and subfamilies of PIP4K/PIP5K proteins are found and it is of much interest to understand their evolution and species distribution and what unique molecular and biochemical characteristics distinguish specific isozymes and subfamilies of proteins. We report here the species distribution of different PIP4K/PIP5K family of proteins in eukaryotic organisms and phylogenetic analysis based on their protein sequences. Our results indicate that the distinct homologs of both PIP4K and PIP5K are found in different organisms belonging to the Holozoa clade of eukaryotes, which comprises of various metazoan phyla as well as their close unicellular relatives Choanoflagellates and Filasterea. In contrast, the deeper-branching eukaryotic lineages, as well as plants and fungi, contain only a single homolog of the PIP4K/PIP5K proteins. In parallel, our comparative analyses of PIP4K/PIP5K protein sequences have identified six highly-specific molecular markers consisting of conserved signature indels (CSIs) that are uniquely shared by either the PIP4K or PIP5K proteins, or both, or specific subfamilies of these proteins. Of these molecular markers, 2 CSIs are distinctive characteristics of all PIP4K homologs, 1 CSI distinguishes the PIP4K and PIP5K homologs from the Holozoa clade of species from the ancestral form of PIP4K/PIP5K found in deeper-branching eukaryotic lineages. The remaining three CSIs are specific for the PIP5Kα, PIP5Kβ, and PIP4Kγ subfamilies of proteins from vertebrate species. These molecular markers provide important means for distinguishing different PIP4K/PIP5K isozymes as well as some of their subfamilies. In addition, the distribution patterns of these markers in different isozymes provide important insights into the evolutionary divergence of PIP4K/PIP5K proteins. Our results support the view that the Holozoa clade of eukaryotic organisms shared a common ancestor exclusive of the other eukaryotic lineages and that the initial gene duplication event leading to the divergence of distinct types of PIP4K and PIP5K homologs occurred in a common ancestor of this clade. Based on the results gleaned from different studies presented here, a model for the evolutionary divergence of the PIP4K/PIP5K family of proteins is presented.

摘要

蛋白激酶 PIP4K/PIP5K 家族成员可生成重要的第二信使磷脂酰肌醇-4,5-二磷酸,在调节多种信号通路方面发挥着核心作用。在真核生物中,存在多种同工酶和 PIP4K/PIP5K 蛋白亚家族,了解它们的进化和物种分布,以及哪些独特的分子和生化特性区分特定的同工酶和亚家族,这非常重要。我们在此报告了真核生物中不同 PIP4K/PIP5K 家族蛋白的物种分布,并基于其蛋白质序列进行了系统发育分析。我们的结果表明,在真核生物的后生动物类群中,不同的生物体都存在 PIP4K 和 PIP5K 的明显同源物,后生动物类群包含各种后生动物门以及它们的近亲领鞭毛虫和领鞭毛亚门。相比之下,较深的分支的真核生物谱系以及植物和真菌只含有 PIP4K/PIP5K 蛋白的单个同源物。同时,我们对 PIP4K/PIP5K 蛋白序列的比较分析鉴定了六个高度特异性的分子标记,这些标记由保守特征插入缺失(CSIs)组成,这些插入缺失在 PIP4K 或 PIP5K 蛋白中,或者在两者中,或者在这些蛋白的特定亚家族中是唯一共享的。在这些分子标记中,2 个 CSI 是所有 PIP4K 同源物的独特特征,1 个 CSI 将 PIP4K 和 PIP5K 同源物与后生动物类群的祖先形式的 PIP4K/PIP5K 从较深的分支的真核生物谱系中区分开来。其余 3 个 CSI 是脊椎动物物种的 PIP5Kα、PIP5Kβ 和 PIP4Kγ 亚家族蛋白的特异性标记。这些分子标记为区分不同的 PIP4K/PIP5K 同工酶以及它们的一些亚家族提供了重要手段。此外,这些标记在不同同工酶中的分布模式为 PIP4K/PIP5K 蛋白的进化分歧提供了重要的见解。我们的结果支持后生动物类群的共同祖先与其他真核生物谱系不同的观点,并且导致不同类型的 PIP4K 和 PIP5K 同源物发生分歧的最初基因复制事件发生在这个类群的共同祖先中。基于本文呈现的不同研究结果,提出了 PIP4K/PIP5K 蛋白家族进化分歧的模型。

https://cdn.ncbi.nlm.nih.gov/pmc/blobs/8f5e/6523245/e1642d327bb2/genes-10-00312-g001.jpg

文献检索

告别复杂PubMed语法,用中文像聊天一样搜索,搜遍4000万医学文献。AI智能推荐,让科研检索更轻松。

立即免费搜索

文件翻译

保留排版,准确专业,支持PDF/Word/PPT等文件格式,支持 12+语言互译。

免费翻译文档

深度研究

AI帮你快速写综述,25分钟生成高质量综述,智能提取关键信息,辅助科研写作。

立即免费体验