Suppr超能文献

人源性牙间充质干细胞向胰岛β细胞样细胞的分化。

differentiation of single donor derived human dental mesenchymal stem cells into pancreatic β cell-like cells.

机构信息

Department of Theriogenology and Biotechnology, College of Veterinary Medicine, Gyeongsang National University, Jinju 660-701, Republic of Korea.

Animal Biotechnology Division, National Institute of Animal Science, Rural Development Administration, Wanju-gun, Jeollabuk-do 565-851, Republic of Korea.

出版信息

Biosci Rep. 2019 May 21;39(5). doi: 10.1042/BSR20182051. Print 2019 May 31.

Abstract

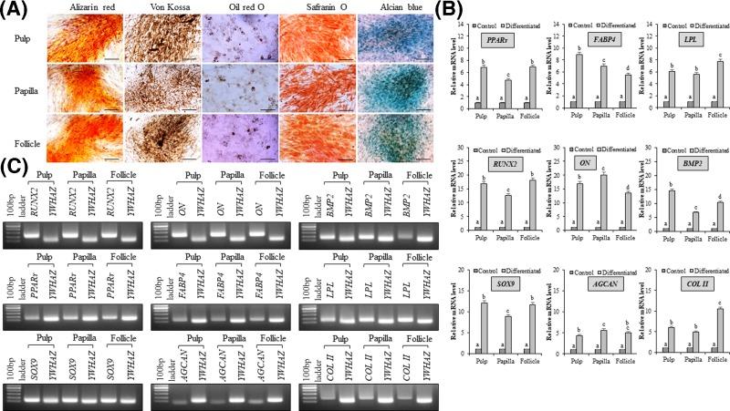
The present study was carried out to investigate and compare the differentiation potential of mesenchymal stem cells (MSCs) isolated from human dental tissues (pulp, papilla, and follicle) of the same donor. MSCs were isolated from dental tissues (pulp, papilla, and follicle) following digestion method and were analyzed for the expression of pluripotent markers and cell surface markers. All three types of MSCs were evaluated for their potential to differentiate into mesenchymal lineages. Further, the MSCs were differentiated into pancreatic β cell-like cells using multistep protocol and characterized for the expression of pancreatic lineage specific markers. Functional properties of differentiated pancreatic β cell-like cells were assessed by dithizone staining and glucose challenge test. All three types of MSCs showed fibroblast-like morphology upon culture and expressed pluripotent, and mesenchymal cell surface markers. These MSCs were successfully differentiated into mesenchymal lineages and transdifferentiated into pancreatic β cell-like cells. Among them, dental follicle derived MSCs exhibits higher transdifferentiation potency toward pancreatic lineage as evaluated by the expression of pancreatic lineage specific markers both at mRNA and protein level, and secreted higher insulin upon glucose challenge. Additionally, follicle-derived MSCs showed higher dithizone staining upon differentiation. All three types of MSCs from a single donor possess similar cellular properties and can differentiate into pancreatic lineage. However, dental follicle derived MSCs showed higher potency toward pancreatic lineage than pulp and papilla derived MSCs, suggesting their potential application in future stem cell based therapy for the treatment of diabetes.

摘要

本研究旨在探讨和比较同一供体来源的牙髓(pulp)、牙乳头(papilla)和牙周膜(follicle)组织中分离的间充质干细胞(MSCs)的分化潜能。采用消化法从牙髓(pulp)、牙乳头(papilla)和牙周膜(follicle)组织中分离出 MSCs,并分析其多能标志物和细胞表面标志物的表达。对三种类型的 MSCs 进行评估,以确定其向间充质谱系分化的潜能。进一步,通过多步诱导方案将 MSCs 分化为胰岛 β 样细胞,并对其表达胰腺谱系特异性标志物进行鉴定。通过二硫嗪染色和葡萄糖刺激试验评估分化的胰岛 β 样细胞的功能特性。三种类型的 MSCs 在培养过程中均表现出成纤维细胞样形态,并表达多能性和间充质细胞表面标志物。这些 MSCs 成功地分化为间充质谱系,并向胰岛 β 样细胞转分化。其中,牙囊来源的 MSCs 在胰腺谱系特异性标志物的表达方面,无论是在 mRNA 水平还是蛋白水平,均显示出更高的向胰腺谱系转分化潜能,并且在葡萄糖刺激下分泌更高水平的胰岛素。此外,在分化过程中,牙囊来源的 MSCs 显示出更高的二硫嗪染色。来自同一供体的三种类型的 MSCs 具有相似的细胞特性,并能分化为胰腺谱系。然而,牙囊来源的 MSCs 比牙髓和牙乳头来源的 MSCs 具有更高的向胰腺谱系分化潜能,提示其在未来基于干细胞的糖尿病治疗中的潜在应用。

https://cdn.ncbi.nlm.nih.gov/pmc/blobs/103d/6527933/f5d033b74d96/bsr-39-bsr20182051-g1.jpg

文献检索

告别复杂PubMed语法,用中文像聊天一样搜索,搜遍4000万医学文献。AI智能推荐,让科研检索更轻松。

立即免费搜索

文件翻译

保留排版,准确专业,支持PDF/Word/PPT等文件格式,支持 12+语言互译。

免费翻译文档

深度研究

AI帮你快速写综述,25分钟生成高质量综述,智能提取关键信息,辅助科研写作。

立即免费体验