Suppr超能文献

抑制骨形态发生蛋白 4 型 I 受体信号转导通过增强少突胶质细胞分化来促进髓鞘再生。

Inhibiting Bone Morphogenetic Protein 4 Type I Receptor Signaling Promotes Remyelination by Potentiating Oligodendrocyte Differentiation.

机构信息

Department of Anatomy and Neuroscience, University of Melbourne, Parkville 3010, Victoria, Australia.

Department of Anatomy and Neuroscience, University of Melbourne, Parkville 3010, Victoria, Australia

出版信息

eNeuro. 2019 May 14;6(2). doi: 10.1523/ENEURO.0399-18.2019. Print 2019 Mar/Apr.

Abstract

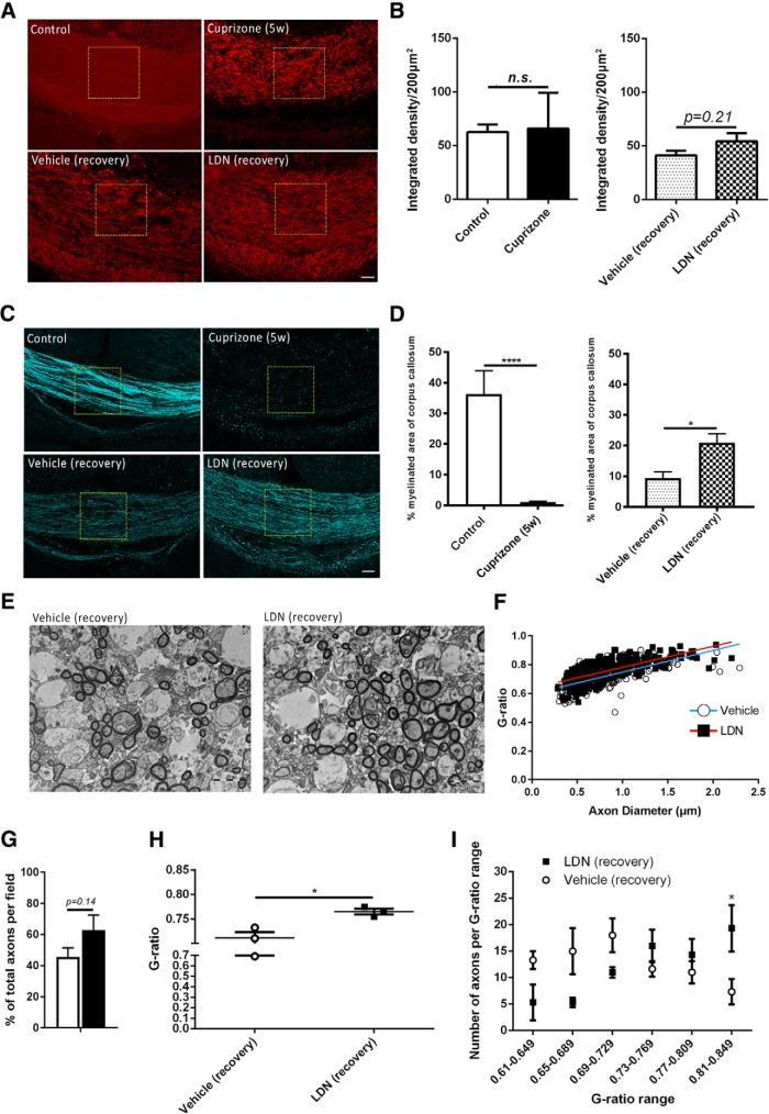
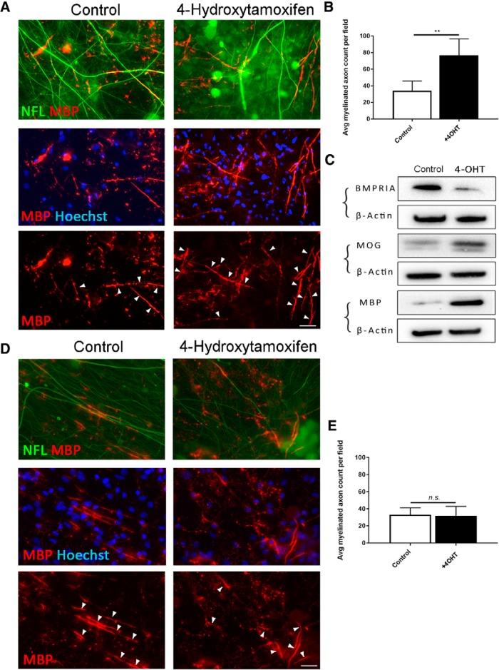
Blocking inhibitory factors within CNS demyelinating lesions is regarded as a promising strategy to promote remyelination. Bone morphogenetic protein 4 (BMP4) is an inhibitory factor present in demyelinating lesions. Noggin, an endogenous antagonist to BMP, has previously been shown to increase the number of oligodendrocytes and promote remyelination However, it remains unclear how BMP4 signaling inhibits remyelination. Here we investigated the downstream signaling pathway that mediates the inhibitory effect that BMP4 exerts upon remyelination through pharmacological and transgenic approaches. Using the cuprizone mouse model of central demyelination, we demonstrate that selectively blocking BMP4 signaling via the pharmacological inhibitor LDN-193189 significantly promotes oligodendroglial differentiation and the extent of remyelination This was accompanied by the downregulation of transcriptional targets that suppress oligodendrocyte differentiation. Further, selective deletion of BMP receptor type IA (BMPRIA) within primary mouse oligodendrocyte progenitor cells (OPCs) significantly enhanced their differentiation and subsequent myelination Together, the results of this study identify that BMP4 signals via BMPRIA within OPCs to inhibit oligodendroglial differentiation and their capacity to myelinate axons, and suggest that blocking the BMP4/BMPRIA pathway in OPCs is a promising strategy to promote CNS remyelination.

摘要

阻断中枢神经系统脱髓鞘病变中的抑制因子被认为是促进髓鞘再生的一种有前途的策略。骨形态发生蛋白 4(BMP4)是脱髓鞘病变中存在的一种抑制因子。Noggin 是 BMP 的内源性拮抗剂,先前已被证明可以增加少突胶质细胞的数量并促进髓鞘再生。然而,BMP4 信号如何抑制髓鞘再生仍不清楚。在这里,我们通过药理学和转基因方法研究了介导 BMP4 对髓鞘再生的抑制作用的下游信号通路。使用中枢脱髓鞘的杯状醇小鼠模型,我们证明通过药理学抑制剂 LDN-193189 选择性阻断 BMP4 信号可显著促进少突胶质细胞分化和髓鞘再生。这伴随着抑制少突胶质细胞分化的转录靶标的下调。此外,在原代小鼠少突胶质前体细胞(OPC)中选择性缺失 BMP 受体 IA(BMPRIA)可显著增强其分化和随后的髓鞘形成。总之,这项研究的结果表明,BMP4 通过 OPC 中的 BMPRIA 发出信号以抑制少突胶质细胞分化及其髓鞘化轴的能力,并表明阻断 OPC 中的 BMP4/BMPRIA 途径是促进中枢神经系统髓鞘再生的一种有前途的策略。

https://cdn.ncbi.nlm.nih.gov/pmc/blobs/1e80/6529590/211e07f7b380/enu002192931r001.jpg

文献检索

告别复杂PubMed语法,用中文像聊天一样搜索,搜遍4000万医学文献。AI智能推荐,让科研检索更轻松。

立即免费搜索

文件翻译

保留排版,准确专业,支持PDF/Word/PPT等文件格式,支持 12+语言互译。

免费翻译文档

深度研究

AI帮你快速写综述,25分钟生成高质量综述,智能提取关键信息,辅助科研写作。

立即免费体验