The Institute of Cancer Research, Division of Radiotherapy and Imaging, Chester Beatty Laboratories, London SW3 6JB, UK; Section of Infection and Immunity, Leeds Institute of Medical Research, University of Leeds, Beckett Street, Leeds LS9 7TF, UK.
Section of Infection and Immunity, Leeds Institute of Medical Research, University of Leeds, Beckett Street, Leeds LS9 7TF, UK.
Mol Ther. 2019 Jun 5;27(6):1139-1152. doi: 10.1016/j.ymthe.2019.04.008. Epub 2019 Apr 14.
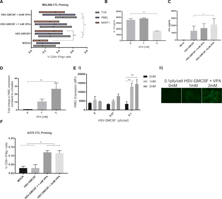
A clinical oncolytic herpes simplex virus (HSV) encoding granulocyte-macrophage colony-stimulating factor (GM-CSF), talimogene laherparepvec, causes regression of injected and non-injected melanoma lesions in patients and is now licensed for clinical use in advanced melanoma. To date, limited data are available regarding the mechanisms of human anti-tumor immune priming, an improved understanding of which could inform the development of future combination strategies with improved efficacy. This study addressed direct oncolysis and innate and adaptive human immune-mediated effects of a closely related HSV encoding GM-CSF (HSV) alone and in combination with histone deacetylase inhibition. We found that HSV supported activation of anti-melanoma immunity via monocyte-mediated type I interferon production, which activates NK cells, and viral maturation of immature dendritic cells (iDCs) into potent antigen-presenting cells for cytotoxic T lymphocyte (CTL) priming. Addition of the histone deacetylase inhibitor valproic acid (VPA) to HSV treatment of tumor cells increased viral replication, viral GM-CSF production, and oncolysis and augmented the development of anti-tumor immunity. Mechanistically, VPA increased expression of activating ligands for NK cell recognition and induced expression of tumor-associated antigens, supporting innate NK cell killing and CTL priming. These data support the clinical combination of talimogene laherparepvec with histone deacetylase inhibition to enhance oncolysis and anti-tumor immunity.
一种编码粒细胞-巨噬细胞集落刺激因子(GM-CSF)的临床溶瘤单纯疱疹病毒(HSV),即替莫唑胺拉滨,可导致患者注射和未注射的黑色素瘤病变消退,现已获准用于晚期黑色素瘤的临床应用。迄今为止,关于人类抗肿瘤免疫启动的机制,只有有限的数据可用,更好地了解这一点可以为未来与提高疗效的联合策略的发展提供信息。本研究探讨了单独使用和联合使用组蛋白去乙酰化酶抑制剂的编码 GM-CSF(HSV)的直接溶瘤作用以及先天和适应性人类免疫介导的作用。我们发现 HSV 通过单核细胞介导的 I 型干扰素产生支持抗黑色素瘤免疫的激活,该干扰素激活 NK 细胞,并使不成熟树突状细胞(iDC)成熟为用于细胞毒性 T 淋巴细胞(CTL)启动的有效抗原呈递细胞。组蛋白去乙酰化酶抑制剂丙戊酸(VPA)的添加增加了肿瘤细胞中 HSV 的复制、病毒 GM-CSF 的产生、溶瘤作用和抗肿瘤免疫的发展。从机制上讲,VPA 增加了 NK 细胞识别的激活配体的表达,并诱导了肿瘤相关抗原的表达,支持先天 NK 细胞杀伤和 CTL 启动。这些数据支持替莫唑胺拉滨与组蛋白去乙酰化酶抑制联合使用以增强溶瘤作用和抗肿瘤免疫。