• 文献检索
  • 文档翻译
  • 深度研究
  • 学术资讯
  • Suppr Zotero 插件Zotero 插件
  • 邀请有礼
  • 套餐&价格
  • 历史记录
应用&插件
Suppr Zotero 插件Zotero 插件浏览器插件Mac 客户端Windows 客户端微信小程序
定价
高级版会员购买积分包购买API积分包
服务
文献检索文档翻译深度研究API 文档MCP 服务
关于我们
关于 Suppr公司介绍联系我们用户协议隐私条款
关注我们

Suppr 超能文献

核心技术专利:CN118964589B侵权必究
粤ICP备2023148730 号-1Suppr @ 2026

文献检索

告别复杂PubMed语法,用中文像聊天一样搜索,搜遍4000万医学文献。AI智能推荐,让科研检索更轻松。

立即免费搜索

文件翻译

保留排版,准确专业,支持PDF/Word/PPT等文件格式,支持 12+语言互译。

免费翻译文档

深度研究

AI帮你快速写综述,25分钟生成高质量综述,智能提取关键信息,辅助科研写作。

立即免费体验

TET 酶控制抗体产生并塑造生发中心 B 细胞中的突变景观。

TET enzymes control antibody production and shape the mutational landscape in germinal centre B cells.

机构信息

Division of Developmental Immunology, Biocenter, Medical University of Innsbruck, Austria.

Institute for Biomedical Aging Research, University of Innsbruck, Austria.

出版信息

FEBS J. 2019 Sep;286(18):3566-3581. doi: 10.1111/febs.14934. Epub 2019 Jun 3.

DOI:10.1111/febs.14934
PMID:31120187
原文链接:https://pmc.ncbi.nlm.nih.gov/articles/PMC6851767/
Abstract

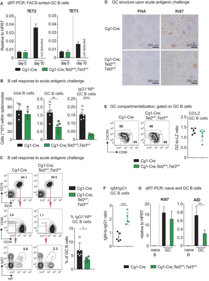
Upon activation by antigen, B cells form germinal centres where they clonally expand and introduce affinity-enhancing mutations into their B-cell receptor genes. Somatic mutagenesis and class switch recombination (CSR) in germinal centre B cells are initiated by the activation-induced cytidine deaminase (AID). Upon germinal centre exit, B cells differentiate into antibody-secreting plasma cells. Germinal centre maintenance and terminal fate choice require transcriptional reprogramming that associates with a substantial reconfiguration of DNA methylation patterns. Here we examine the role of ten-eleven-translocation (TET) proteins, enzymes that facilitate DNA demethylation and promote a permissive chromatin state by oxidizing 5-methylcytosine, in antibody-mediated immunity. Using a conditional gene ablation strategy, we show that TET2 and TET3 guide the transition of germinal centre B cells to antibody-secreting plasma cells. Optimal AID expression requires TET function, and TET2 and TET3 double-deficient germinal centre B cells show defects in CSR. However, TET2/TET3 double-deficiency does not prevent the generation and selection of high-affinity germinal centre B cells. Rather, combined TET2 and TET3 loss-of-function in germinal centre B cells favours C-to-T and G-to-A transition mutagenesis, a finding that may be of significance for understanding the aetiology of B-cell lymphomas evolving in conditions of reduced TET function.

摘要

当被抗原激活时,B 细胞形成生发中心,在那里它们进行克隆扩增,并在其 B 细胞受体基因中引入亲和力增强突变。生发中心 B 细胞中的体细胞突变和类别转换重组(CSR)是由激活诱导的胞嘧啶脱氨酶(AID)引发的。生发中心退出后,B 细胞分化为分泌抗体的浆细胞。生发中心的维持和终末命运选择需要转录重编程,这与 DNA 甲基化模式的大量重新配置相关。在这里,我们研究了 ten-eleven-translocation(TET)蛋白在抗体介导的免疫中的作用,这些蛋白是通过氧化 5-甲基胞嘧啶来促进 DNA 去甲基化和促进允许性染色质状态的酶。使用条件性基因敲除策略,我们表明 TET2 和 TET3 指导生发中心 B 细胞向分泌抗体的浆细胞的过渡。最佳的 AID 表达需要 TET 功能,并且 TET2 和 TET3 双缺陷生发中心 B 细胞显示 CSR 缺陷。然而,TET2/TET3 双缺陷并不阻止高亲和力生发中心 B 细胞的产生和选择。相反,生发中心 B 细胞中 TET2 和 TET3 的联合功能丧失有利于 C 到 T 和 G 到 A 的转换突变,这一发现可能对理解在 TET 功能降低的情况下发生的 B 细胞淋巴瘤的发病机制具有重要意义。

https://cdn.ncbi.nlm.nih.gov/pmc/blobs/1eb0/6851767/0a563a8e98a1/FEBS-286-3566-g006.jpg
https://cdn.ncbi.nlm.nih.gov/pmc/blobs/1eb0/6851767/33f7ded2edc8/FEBS-286-3566-g001.jpg
https://cdn.ncbi.nlm.nih.gov/pmc/blobs/1eb0/6851767/cfeb9225d82d/FEBS-286-3566-g002.jpg
https://cdn.ncbi.nlm.nih.gov/pmc/blobs/1eb0/6851767/842d11bb810e/FEBS-286-3566-g003.jpg
https://cdn.ncbi.nlm.nih.gov/pmc/blobs/1eb0/6851767/a189e703ed2f/FEBS-286-3566-g004.jpg
https://cdn.ncbi.nlm.nih.gov/pmc/blobs/1eb0/6851767/8447b3f10606/FEBS-286-3566-g005.jpg
https://cdn.ncbi.nlm.nih.gov/pmc/blobs/1eb0/6851767/0a563a8e98a1/FEBS-286-3566-g006.jpg
https://cdn.ncbi.nlm.nih.gov/pmc/blobs/1eb0/6851767/33f7ded2edc8/FEBS-286-3566-g001.jpg
https://cdn.ncbi.nlm.nih.gov/pmc/blobs/1eb0/6851767/cfeb9225d82d/FEBS-286-3566-g002.jpg
https://cdn.ncbi.nlm.nih.gov/pmc/blobs/1eb0/6851767/842d11bb810e/FEBS-286-3566-g003.jpg
https://cdn.ncbi.nlm.nih.gov/pmc/blobs/1eb0/6851767/a189e703ed2f/FEBS-286-3566-g004.jpg
https://cdn.ncbi.nlm.nih.gov/pmc/blobs/1eb0/6851767/8447b3f10606/FEBS-286-3566-g005.jpg
https://cdn.ncbi.nlm.nih.gov/pmc/blobs/1eb0/6851767/0a563a8e98a1/FEBS-286-3566-g006.jpg

相似文献

1
TET enzymes control antibody production and shape the mutational landscape in germinal centre B cells.TET 酶控制抗体产生并塑造生发中心 B 细胞中的突变景观。
FEBS J. 2019 Sep;286(18):3566-3581. doi: 10.1111/febs.14934. Epub 2019 Jun 3.
2
TET enzymes augment activation-induced deaminase (AID) expression via 5-hydroxymethylcytosine modifications at the superenhancer.TET 酶通过在超级增强子处 5-羟甲基胞嘧啶修饰来增强激活诱导的脱氨酶 (AID) 的表达。
Sci Immunol. 2019 Apr 26;4(34). doi: 10.1126/sciimmunol.aau7523.
3
Epigenetic silencing of TET2 and TET3 induces an EMT-like process in melanoma.TET2和TET3的表观遗传沉默在黑色素瘤中诱导类似上皮-间质转化的过程。
Oncotarget. 2017 Jan 3;8(1):315-328. doi: 10.18632/oncotarget.13324.
4
AID and TET2 co-operation modulates FANCA expression by active demethylation in diffuse large B cell lymphoma.AID 和 TET2 合作通过活性去甲基化调节弥漫性大 B 细胞淋巴瘤中的 FANCA 表达。
Clin Exp Immunol. 2019 Feb;195(2):190-201. doi: 10.1111/cei.13227. Epub 2018 Nov 13.
5
TET deficiency perturbs mature B cell homeostasis and promotes oncogenesis associated with accumulation of G-quadruplex and R-loop structures.TET 缺陷扰乱成熟 B 细胞的内稳态并促进与 G-四链体和 R-环结构积累相关的肿瘤发生。
Nat Immunol. 2022 Jan;23(1):99-108. doi: 10.1038/s41590-021-01087-w. Epub 2021 Dec 22.
6
A Hyper-IgM Syndrome Mutation in Activation-Induced Cytidine Deaminase Disrupts G-Quadruplex Binding and Genome-wide Chromatin Localization.一种激活诱导胞苷脱氨酶的高免疫球蛋白 M 综合征突变破坏 G-四链体结合和全基因组染色质定位。
Immunity. 2020 Nov 17;53(5):952-970.e11. doi: 10.1016/j.immuni.2020.10.003. Epub 2020 Oct 23.
7
Apurinic/apyrimidinic endonuclease 2 regulates the expansion of germinal centers by protecting against activation-induced cytidine deaminase-independent DNA damage in B cells.脱嘌呤/脱嘧啶内切酶2通过防止B细胞中不依赖活化诱导的胞苷脱氨酶的DNA损伤来调节生发中心的扩张。
J Immunol. 2014 Jul 15;193(2):931-9. doi: 10.4049/jimmunol.1400002. Epub 2014 Jun 16.
8
AID expression during B-cell development: searching for answers.在 B 细胞发育过程中 AID 的表达:寻找答案。
Immunol Res. 2011 Apr;49(1-3):3-13. doi: 10.1007/s12026-010-8185-7.
9
Tet2 and Tet3 in B cells are required to repress CD86 and prevent autoimmunity.Tet2 和 Tet3 在 B 细胞中被需要来抑制 CD86 并预防自身免疫。
Nat Immunol. 2020 Aug;21(8):950-961. doi: 10.1038/s41590-020-0700-y. Epub 2020 Jun 22.
10
PTEN-Regulated AID Transcription in Germinal Center B Cells Is Essential for the Class-Switch Recombination and IgG Antibody Responses.PTEN 调控生发中心 B 细胞中的 AID 转录对于类别转换重组和 IgG 抗体应答至关重要。
Front Immunol. 2018 Feb 28;9:371. doi: 10.3389/fimmu.2018.00371. eCollection 2018.

引用本文的文献

1
Epigenetic Regulation of B Cell Memory Formation: A Poised Model for B Cell Epigenetic Reprograming.B细胞记忆形成的表观遗传调控:B细胞表观遗传重编程的一种平衡模型
J Immunol Res. 2025 Jul 17;2025:9328523. doi: 10.1155/jimr/9328523. eCollection 2025.
2
Integrative analysis of 5-methylcytosine associated signature in papillary thyroid cancer.乳头状甲状腺癌中5-甲基胞嘧啶相关特征的综合分析
Sci Rep. 2025 Feb 5;15(1):4405. doi: 10.1038/s41598-025-88657-2.
3
TET2 mutation in acute myeloid leukemia: biology, clinical significance, and therapeutic insights.

本文引用的文献

1
TET enzymes augment activation-induced deaminase (AID) expression via 5-hydroxymethylcytosine modifications at the superenhancer.TET 酶通过在超级增强子处 5-羟甲基胞嘧啶修饰来增强激活诱导的脱氨酶 (AID) 的表达。
Sci Immunol. 2019 Apr 26;4(34). doi: 10.1126/sciimmunol.aau7523.
2
CHK1 dosage in germinal center B cells controls humoral immunity.CHK1 在生发中心 B 细胞中的剂量控制体液免疫。
Cell Death Differ. 2019 Dec;26(12):2551-2567. doi: 10.1038/s41418-019-0318-5. Epub 2019 Mar 20.
3
TET Enzymes and 5hmC in Adaptive and Innate Immune Systems.
TET2 基因突变与急性髓系白血病:生物学、临床意义与治疗启示。
Clin Epigenetics. 2024 Nov 9;16(1):155. doi: 10.1186/s13148-024-01771-2.
4
Loss of TET2 increases B-1 cell number and IgM production while limiting CDR3 diversity.TET2 缺失会增加 B-1 细胞数量和 IgM 产生,同时限制 CDR3 多样性。
Front Immunol. 2024 Mar 27;15:1380641. doi: 10.3389/fimmu.2024.1380641. eCollection 2024.
5
ncRNAs-mediated overexpression of predicts unfavorable prognosis and correlates with immunotherapy efficacy in breast cancer.ncRNAs介导的 过表达预示着乳腺癌预后不良,并与免疫治疗疗效相关。 (注:原文中“of ”后面缺少具体内容)
Heliyon. 2024 Jan 18;10(3):e24855. doi: 10.1016/j.heliyon.2024.e24855. eCollection 2024 Feb 15.
6
Inhibition of myocardial remodeling through miR-150/TET3 axis after AMI.AMI 后通过 miR-150/TET3 轴抑制心肌重构。
Mol Biol Rep. 2023 Dec 28;51(1):32. doi: 10.1007/s11033-023-08932-1.
7
Plasma Cell Differentiation, Antibody Quality, and Initial Germinal Center B Cell Population Depend on Glucose Influx Rate.浆细胞分化、抗体质量和初始生发中心 B 细胞群体依赖于葡萄糖流入率。
J Immunol. 2024 Jan 1;212(1):43-56. doi: 10.4049/jimmunol.2200756.
8
Influenza A virus inhibits TET2 expression by endoribonuclease PA-X to attenuate type I interferon signaling and promote viral replication.甲型流感病毒通过内切核糖核酸酶 PA-X 抑制 TET2 的表达,从而减弱 I 型干扰素信号通路并促进病毒复制。
PLoS Pathog. 2023 Jul 27;19(7):e1011550. doi: 10.1371/journal.ppat.1011550. eCollection 2023 Jul.
9
Novel insight into RNA modifications in tumor immunity: Promising targets to prevent tumor immune escape.肿瘤免疫中RNA修饰的新见解:预防肿瘤免疫逃逸的有前景的靶点。
Innovation (Camb). 2023 May 29;4(4):100452. doi: 10.1016/j.xinn.2023.100452. eCollection 2023 Jul 10.
10
RNA m5C methylation orchestrates BLCA progression via macrophage reprogramming.RNA m5C 甲基化通过巨噬细胞重编程调控 BLCA 进展。
J Cell Mol Med. 2023 Aug;27(16):2398-2411. doi: 10.1111/jcmm.17826. Epub 2023 Jul 5.
TET 酶与 5hmC 在适应性和先天性免疫系统中的作用。
Front Immunol. 2019 Feb 12;10:210. doi: 10.3389/fimmu.2019.00210. eCollection 2019.
4
AID and TET2 co-operation modulates FANCA expression by active demethylation in diffuse large B cell lymphoma.AID 和 TET2 合作通过活性去甲基化调节弥漫性大 B 细胞淋巴瘤中的 FANCA 表达。
Clin Exp Immunol. 2019 Feb;195(2):190-201. doi: 10.1111/cei.13227. Epub 2018 Nov 13.
5
TET2 Deficiency Causes Germinal Center Hyperplasia, Impairs Plasma Cell Differentiation, and Promotes B-cell Lymphomagenesis.TET2 缺陷导致生发中心增生,损害浆细胞分化,并促进 B 细胞淋巴瘤发生。
Cancer Discov. 2018 Dec;8(12):1632-1653. doi: 10.1158/2159-8290.CD-18-0657. Epub 2018 Oct 1.
6
Postnatal DNA demethylation and its role in tissue maturation.出生后 DNA 去甲基化及其在组织成熟中的作用。
Nat Commun. 2018 May 23;9(1):2040. doi: 10.1038/s41467-018-04456-6.
7
B-cell tumor development in -deficient mice.-/- 缺陷小鼠的 B 细胞肿瘤发生。
Blood Adv. 2018 Mar 27;2(6):703-714. doi: 10.1182/bloodadvances.2017014118.
8
Genetic and Functional Drivers of Diffuse Large B Cell Lymphoma.弥漫性大B细胞淋巴瘤的遗传和功能驱动因素
Cell. 2017 Oct 5;171(2):481-494.e15. doi: 10.1016/j.cell.2017.09.027.
9
New Insights into 5hmC DNA Modification: Generation, Distribution and Function.5-羟甲基胞嘧啶(5hmC)DNA修饰的新见解:生成、分布及功能
Front Genet. 2017 Jul 19;8:100. doi: 10.3389/fgene.2017.00100. eCollection 2017.
10
and dominate clonal hematopoiesis and demonstrate benign phenotypes and different genetic predispositions.并主导克隆性造血,表现出良性表型和不同的遗传倾向。
Blood. 2017 Aug 10;130(6):753-762. doi: 10.1182/blood-2017-04-777029. Epub 2017 Jun 27.