Suppr超能文献

α- 生育醇通过降低 XIAP 对 caspase-3 的抑制作用增强子宫内膜癌细胞的放射治疗诱导凋亡。

α-bisabolol enhances radiotherapy-induced apoptosis in endometrial cancer cells by reducing the effect of XIAP on inhibiting caspase-3.

机构信息

Department of Gynecology, The Second Children and Women's Healthcare of Jinan City, Jinan, Shandong 271100, China

Department of Gynecology, The Second Children and Women's Healthcare of Jinan City, Jinan, Shandong 271100, China.

出版信息

Biosci Rep. 2019 Jun 10;39(6). doi: 10.1042/BSR20190696. Print 2019 Jun 28.

Abstract

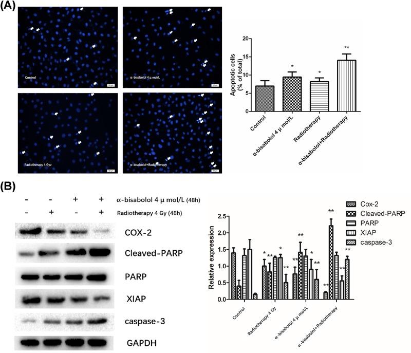
Endometrial cancer (EC) is one of the most common cancers in females. Although the diagnosis and treatment in early stages can greatly improve the survival rate of patients, the advanced EC still is lethal. Radiotherapy is widely used against EC, and it is a great challenge to find an effective way to overcome the resistance of EC during radiotherapy. α-bisabolol is a promising drug, which has already exhibited its anti-tumor effect in some malignancies. Here we reported that α-bisabolol could inhibit the proliferation of EC cells. It is also shown that their abilities of migration and invasion were effectively reduced by α-bisabolol. Furthermore, our results also demonstrated that α-bisabolol could improve sensitivity of EC cells in radiotherapy and further inhibited the growth of EC cells. By Western blot, we found the expression of matrix metalloproteinases-9 (MMP-9) and cyclin E were significantly decreased, which indicated that EC cells can be further suppressed by using α-bisabolol and radiotherapy. It is also demonstrated in our study that the rate of apoptotic cells is markedly increased in EC by using these two treatments. The significant decrease in X-linked inhibitor of apoptosis protein (XIAP) and increase in caspase-3 detected in our study suggested that the enhancement of apoptosis is mediated by XIAP/caspase-3 pathway, which was further confirmed by examining the downstream effectors of caspase-3, COX-2, PARP and cleaved PARP. In the present study, we demonstrated that α-bisabolol could enhance the sensitivity of EC cells to radiotherapy, which provide a novel alternative for overcoming radioresistance of EC cells and achieving a better outcome in radiotherapy.

摘要

子宫内膜癌(EC)是女性最常见的癌症之一。尽管早期诊断和治疗可以大大提高患者的生存率,但晚期 EC 仍然是致命的。放射治疗广泛用于治疗 EC,寻找一种有效的方法来克服 EC 在放射治疗中的耐药性是一个巨大的挑战。α- 姜黄烯是一种很有前途的药物,它已经在一些恶性肿瘤中表现出了抗肿瘤作用。在这里,我们报道了 α- 姜黄烯可以抑制 EC 细胞的增殖。还表明,α- 姜黄烯可以有效降低它们的迁移和侵袭能力。此外,我们的结果还表明,α- 姜黄烯可以提高 EC 细胞对放射治疗的敏感性,并进一步抑制 EC 细胞的生长。通过 Western blot,我们发现基质金属蛋白酶-9(MMP-9)和细胞周期蛋白 E 的表达显著降低,这表明 α- 姜黄烯和放射治疗可以进一步抑制 EC 细胞的生长。我们的研究还表明,这两种治疗方法可使 EC 中凋亡细胞的比例明显增加。我们的研究中检测到 X 连锁凋亡抑制蛋白(XIAP)的显著减少和 caspase-3 的增加,表明凋亡的增强是通过 XIAP/caspase-3 途径介导的,这通过检查 caspase-3 的下游效应物 COX-2、PARP 和裂解的 PARP 进一步得到证实。在本研究中,我们证明了 α- 姜黄烯可以增强 EC 细胞对放射治疗的敏感性,为克服 EC 细胞的放射耐药性提供了一种新的选择,并在放射治疗中获得更好的效果。

https://cdn.ncbi.nlm.nih.gov/pmc/blobs/6345/6558724/727fa7f6b821/bsr-39-bsr20190696-g1.jpg

文献AI研究员

20分钟写一篇综述,助力文献阅读效率提升50倍。

立即体验

用中文搜PubMed

大模型驱动的PubMed中文搜索引擎

马上搜索

文档翻译

学术文献翻译模型,支持多种主流文档格式。

立即体验