Suppr超能文献

一种 GDF11/肌抑素抑制剂,GDF11 前肽-Fc,可增加肌营养不良症 mdx 小鼠的骨骼肌质量并改善肌肉力量。

A GDF11/myostatin inhibitor, GDF11 propeptide-Fc, increases skeletal muscle mass and improves muscle strength in dystrophic mdx mice.

机构信息

Division of Pharmacoengineering and Molecular Pharmaceutics, Eshelman School of Pharmacy, University of North Carolina, Chapel Hill, NC, USA.

出版信息

Skelet Muscle. 2019 May 27;9(1):16. doi: 10.1186/s13395-019-0197-y.

Abstract

BACKGROUND

Growth differentiation factor 11 (GDF11) is a member of the transforming growth factor β superfamily. The GDF11 propeptide, which is derived from the GDF11 precursor protein, blocks the activity of GDF11 and its homolog, myostatin, which are both potent inhibitors of muscle growth. Thus, treatment with GDF11 propeptide may be a potential therapeutic strategy for diseases associated with muscle atrophy like sarcopenia and the muscular dystrophies. Here, we evaluate the impact of GDF11 propeptide-Fc (GDF11PRO-Fc) gene delivery on skeletal muscle in normal and dystrophic adult mice.

METHODS

A pull-down assay was used to obtain physical confirmation of a protein-protein interaction between GDF11PRO-Fc and GDF11 or myostatin. Next, differentiated C2C12 myotubes were treated with AAV6-GDF11PRO-Fc and challenged with GDF11 or myostatin to determine if GDF11PRO-Fc could block GDF11/myostatin-induced myotube atrophy. Localized expression of GDF11PRO-Fc was evaluated via a unilateral intramuscular injection of AAV9-GDF11PRO-Fc into the hindlimb of C57BL/6J mice. In mdx mice, intravenous injection of AAV9-GDF11PRO-Fc was used to achieve systemic expression. The impact of GDF11PRO-Fc on muscle mass, function, and pathological features were assessed.

RESULTS

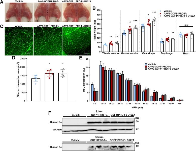
GDF11PRO-Fc was observed to bind both GDF11 and myostatin. In C2C12 myotubes, expression of GDF11PRO-Fc was able to mitigate GDF11/myostatin-induced atrophy. Following intramuscular injection in C57BL/6J mice, increased grip strength and localized muscle hypertrophy were observed in the injected hindlimb after 10 weeks. In mdx mice, systemic expression of GDF11PRO-Fc resulted in skeletal muscle hypertrophy without a significant change in cardiac mass after 12 weeks. In addition, grip strength and rotarod latency time were improved. Intramuscular fibrosis was also reduced in treated mdx mice; however, there was no change seen in central nucleation, membrane permeability to serum IgG or serum creatine kinase levels.

CONCLUSIONS

GDF11PRO-Fc induces skeletal muscle hypertrophy and improvements in muscle strength via inhibition of GDF11/myostatin signaling. However, GDF11PRO-Fc does not significantly improve the dystrophic pathology in mdx mice.

摘要

背景

生长分化因子 11(GDF11)是转化生长因子β超家族的一员。GDF11 前肽来源于 GDF11 前体蛋白,可阻断 GDF11 和其同源物肌生长抑制素的活性,而这两者都是肌肉生长的强力抑制剂。因此,GDF11 前肽的治疗可能是治疗与肌肉萎缩相关疾病的一种有潜力的治疗策略,如肌肉减少症和肌肉营养不良症。在这里,我们评估了 GDF11 前肽-Fc(GDF11PRO-Fc)基因传递对正常和营养不良成年小鼠骨骼肌的影响。

方法

采用下拉实验证实了 GDF11PRO-Fc 与 GDF11 或肌生长抑制素之间的蛋白-蛋白相互作用。接下来,用 AAV6-GDF11PRO-Fc 处理分化的 C2C12 肌管,并与 GDF11 或肌生长抑制素共处理,以确定 GDF11PRO-Fc 是否能阻断 GDF11/肌生长抑制素诱导的肌管萎缩。通过单侧肌肉内注射 AAV9-GDF11PRO-Fc 到 C57BL/6J 小鼠的后肢,评估 GDF11PRO-Fc 的局部表达。在 mdx 小鼠中,静脉注射 AAV9-GDF11PRO-Fc 以实现全身表达。评估 GDF11PRO-Fc 对肌肉质量、功能和病理特征的影响。

结果

观察到 GDF11PRO-Fc 与 GDF11 和肌生长抑制素结合。在 C2C12 肌管中,GDF11PRO-Fc 的表达能减轻 GDF11/肌生长抑制素诱导的萎缩。在 C57BL/6J 小鼠肌肉内注射后,10 周后注射后肢的握力增强和局部肌肉肥大。在 mdx 小鼠中,GDF11PRO-Fc 的全身表达导致骨骼肌肥大,但心脏质量没有显著变化,12 周后也是如此。此外,握力和旋转棒潜伏期时间得到改善。在治疗的 mdx 小鼠中,肌肉内纤维化也减少;然而,中央核化、血清 IgG 对细胞膜的通透性或血清肌酸激酶水平没有变化。

结论

GDF11PRO-Fc 通过抑制 GDF11/肌生长抑制素信号诱导骨骼肌肥大和肌肉力量的改善。然而,GDF11PRO-Fc 并没有显著改善 mdx 小鼠的肌肉营养不良病理。

https://cdn.ncbi.nlm.nih.gov/pmc/blobs/9f06/6537384/e3984d8a8c9d/13395_2019_197_Fig1_HTML.jpg

文献AI研究员

20分钟写一篇综述,助力文献阅读效率提升50倍。

立即体验

用中文搜PubMed

大模型驱动的PubMed中文搜索引擎

马上搜索

文档翻译

学术文献翻译模型,支持多种主流文档格式。

立即体验