Suppr超能文献

请安静!绿藻纲序数级分类中的不确定性。

Order, please! Uncertainty in the ordinal-level classification of Chlorophyceae.

作者信息

Fučíková Karolina, Lewis Paul O, Neupane Suman, Karol Kenneth G, Lewis Louise A

机构信息

Department of Natural Sciences, Assumption College, Worcester, MA, United States of America.

Department of Ecology and Evolutionary Biology, University of Connecticut, Storrs, CT, United States of America.

出版信息

PeerJ. 2019 May 15;7:e6899. doi: 10.7717/peerj.6899. eCollection 2019.

Abstract

BACKGROUND

Chlorophyceae is one of three most species-rich green algal classes and also the only class in core Chlorophyta whose monophyly remains uncontested as gene and taxon sampling improves. However, some key relationships within Chlorophyceae are less clear-cut and warrant further investigation. The present study combined genome-scale chloroplast data and rich sampling in an attempt to resolve the ordinal classification in Chlorophyceae. The traditional division into Sphaeropleales and Volvocales (SV), and a clade containing Oedogoniales, Chaetopeltidales, and Chaetophorales (OCC) was of particular interest with the addition of deeply branching members of these groups, as well as the placement of several taxa.

METHODS

We sequenced 18 chloroplast genomes across Chlorophyceae to compile a data set of 58 protein-coding genes of a total of 68 chlorophycean taxa. We analyzed the concatenated nucleotide and amino acid datasets in the Bayesian and Maximum Likelihood frameworks, supplemented by analyses to examine potential discordant signal among genes. We also examined gene presence and absence data across Chlorophyceae.

RESULTS

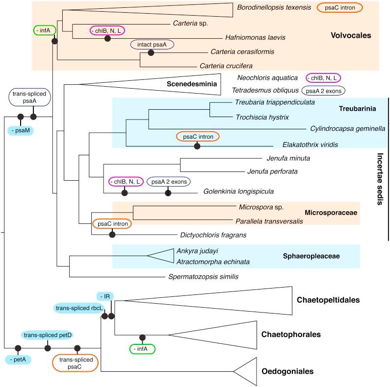
Concatenated analyses yielded at least two well-supported phylogenies: nucleotide data supported the traditional classification with the inclusion of the enigmatic Treubarinia into Sphaeropleales . However, amino acid data yielded equally strong support for Sphaeropleaceae as sister to Volvocales, with the rest of the taxa traditionally classified in Sphaeropleales in a separate clade, and Treubarinia as sister to all of the above. Single-gene and other supplementary analyses indicated that the data have low phylogenetic signal at these critical nodes. Major clades were supported by genomic structural features such as gene losses and trans-spliced intron insertions in the plastome.

DISCUSSION

While the sequence and gene order data support the deep split between the SV and OCC lineages, multiple phylogenetic hypotheses are possible for Sphaeropleales . Given this uncertainty as well as the higher-taxonomic disorder seen in other algal groups, dwelling on well-defined, strongly supported Linnaean orders is not currently practical in Chlorophyceae and a less formal clade system may be more useful in the foreseeable future. For example, we identify two strongly and unequivocally supported clades: Treubarinia and Scenedesminia, as well as other smaller groups that could serve a practical purpose as named clades. This system does not preclude future establishment of new orders, or emendment of the current ordinal classification if new data support such conclusions.

摘要

背景

绿藻纲是物种最丰富的三个绿藻纲之一,也是核心绿藻门中唯一其单系性随着基因和分类群取样的改进而仍无争议的纲。然而,绿藻纲内的一些关键关系并不那么明确,需要进一步研究。本研究结合了基因组规模的叶绿体数据和丰富的取样,试图解决绿藻纲的目级分类问题。随着这些类群的深度分支成员以及几个分类群的位置的加入,传统上分为小球藻目和团藻目(SV),以及一个包含鞘藻目、毛枝藻目和胶毛藻目的分支(OCC)特别令人关注。

方法

我们对绿藻纲中的18个叶绿体基因组进行了测序,以编制一个包含68个绿藻纲分类群的58个蛋白质编码基因的数据集。我们在贝叶斯和最大似然框架下分析了串联的核苷酸和氨基酸数据集,并辅以分析以检查基因间潜在的不一致信号。我们还检查了绿藻纲中的基因存在和缺失数据。

结果

串联分析产生了至少两个得到充分支持的系统发育树:核苷酸数据支持传统分类,即将神秘的特雷巴氏藻归入小球藻目。然而,氨基酸数据同样有力地支持球藻科作为团藻目的姐妹类群,传统上归入小球藻目的其他分类群在一个单独的分支中,而特雷巴氏藻作为上述所有类群的姐妹类群。单基因和其他补充分析表明,数据在这些关键节点处的系统发育信号较低。主要分支由基因组结构特征支持,如质体基因组中的基因丢失和跨剪接内含子插入。

讨论

虽然序列和基因顺序数据支持SV和OCC分支之间的深度分歧,但小球藻目可能有多种系统发育假说。考虑到这种不确定性以及在其他藻类类群中看到的更高分类层次的混乱,在绿藻纲中纠结于定义明确、得到有力支持的林奈目目前并不实际,在可预见的未来,一个不太正式的分支系统可能更有用。例如,我们确定了两个得到强烈且明确支持的分支:特雷巴氏藻和栅藻属,以及其他一些较小的类群,它们可以作为有实际用途的命名分支。这个系统并不排除未来建立新的目,或者如果新数据支持这样的结论,对当前的目级分类进行修订。

https://cdn.ncbi.nlm.nih.gov/pmc/blobs/76aa/6525593/e72658cd5b10/peerj-07-6899-g001.jpg

文献AI研究员

20分钟写一篇综述,助力文献阅读效率提升50倍。

立即体验

用中文搜PubMed

大模型驱动的PubMed中文搜索引擎

马上搜索

文档翻译

学术文献翻译模型,支持多种主流文档格式。

立即体验