Suppr超能文献

巨细胞病毒包膜糖蛋白多样性揭秘。

HCMV Envelope Glycoprotein Diversity Demystified.

作者信息

Foglierini Mathilde, Marcandalli Jessica, Perez Laurent

机构信息

Faculty of Biomedical Sciences, Institute for Research in Biomedicine, Università della Svizzera Italiana, Bellinzona, Switzerland.

Swiss Institute of Bioinformatics, Lausanne, Switzerland.

出版信息

Front Microbiol. 2019 May 15;10:1005. doi: 10.3389/fmicb.2019.01005. eCollection 2019.

Abstract

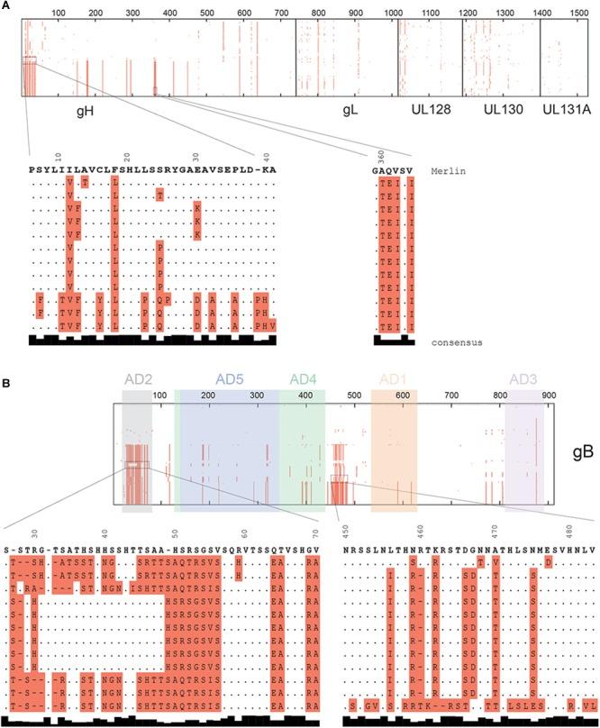
Human cytomegalovirus (HCMV) is the leading viral cause of congenital birth defects and is responsible for morbidity and mortality in immunosuppressed individuals. Considerable efforts have been deployed over the last decade to develop a vaccine capable of preventing HCMV infection. However, in recent clinical trials, vaccines showed at best modest efficacy in preventing infection. These findings might be explained by the high level of sequence polymorphism at the genomic level. To investigate if genomic variation also leads to antigenic variation, we performed a bioinformatic sequence analysis and evaluated the percentage of conservation at the amino acid level of all the proteins present in the virion envelope. Using more than two hundred sequences per envelope glycoprotein and analyzing their degree of conservation, we observe that antigenic variation is in large part limited to three proteins. In addition, we demonstrate that the two leading vaccine candidates, the pentamer and gB complexes, are well conserved at the amino acid level. These results suggest that despite genomic polymorphism, antigenic variability is not involved in the modest efficacy observed in the recent clinical trials for a HCMV vaccine. We therefore propose that next-generation vaccines should focus on stabilizing and refining the gB domains needed to induce a protective humoral response.

摘要

人巨细胞病毒(HCMV)是先天性出生缺陷的主要病毒病因,也是免疫抑制个体发病和死亡的原因。在过去十年中,人们付出了巨大努力来研发一种能够预防HCMV感染的疫苗。然而,在最近的临床试验中,疫苗在预防感染方面的效果充其量只能说是适度的。这些发现可能是由于基因组水平上的高度序列多态性所致。为了研究基因组变异是否也会导致抗原变异,我们进行了生物信息学序列分析,并评估了病毒粒子包膜中所有蛋白质在氨基酸水平上的保守百分比。通过对每种包膜糖蛋白使用两百多个序列并分析其保守程度,我们观察到抗原变异在很大程度上仅限于三种蛋白质。此外,我们证明了两种主要的候选疫苗,五聚体和gB复合物,在氨基酸水平上具有良好的保守性。这些结果表明,尽管存在基因组多态性,但抗原变异性与最近HCMV疫苗临床试验中观察到的适度疗效无关。因此,我们建议下一代疫苗应专注于稳定和优化诱导保护性体液反应所需的gB结构域。

https://cdn.ncbi.nlm.nih.gov/pmc/blobs/30c4/6529531/1dd1ce149d74/fmicb-10-01005-g001.jpg

文献检索

告别复杂PubMed语法,用中文像聊天一样搜索,搜遍4000万医学文献。AI智能推荐,让科研检索更轻松。

立即免费搜索

文件翻译

保留排版,准确专业,支持PDF/Word/PPT等文件格式,支持 12+语言互译。

免费翻译文档

深度研究

AI帮你快速写综述,25分钟生成高质量综述,智能提取关键信息,辅助科研写作。

立即免费体验