Wang Hao, Zhang Heying, Zeng Juan, Tan Yonggang
Department of Neurosurgery, Luhe Hospital, Capital Medical University, Tongzhou, Beijing 101149, P.R. China.
Department of Oncology, Shengjing Hospital, China Medical University, Shenyang, Liaoning 110004, P.R. China.
Oncol Lett. 2019 Jun;17(6):5545-5557. doi: 10.3892/ol.2019.10275. Epub 2019 Apr 18.
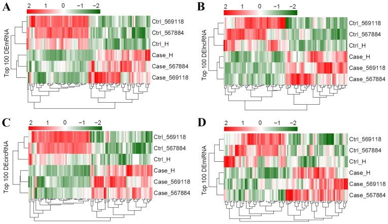
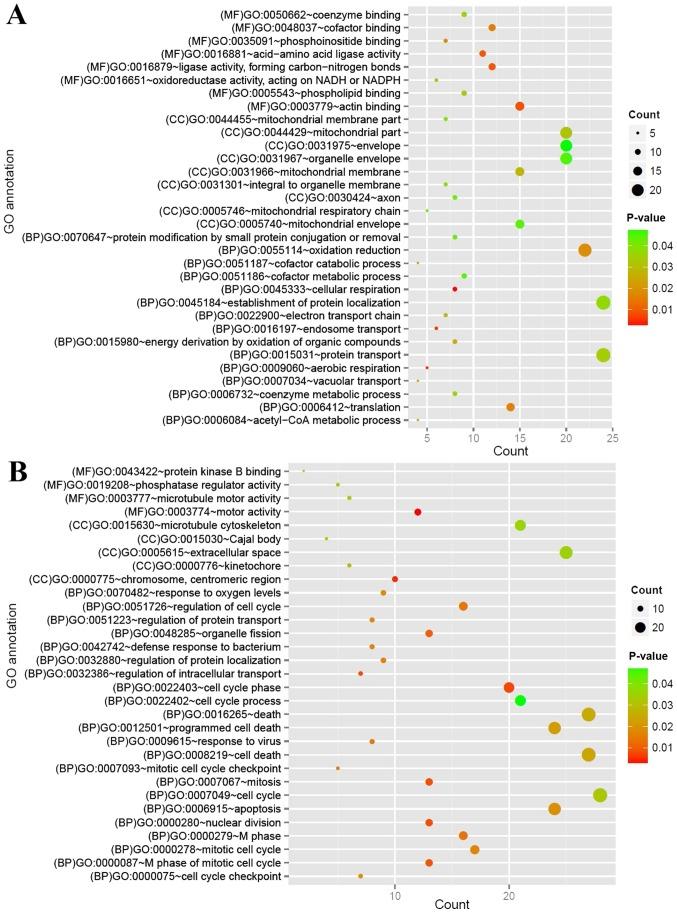
Glioblastoma (GBM) is a common aggressive cancer that originates in the brain, which has a poor prognosis. It is therefore crucial to understand its underlying genetic mechanisms in order to develop novel therapies. The present study aimed to identify some prognostic markers and candidate therapeutic targets for GBM. To do so, RNA expression levels in tumor and normal tissues were compared by microarray analysis. The differential expression of RNAs in normal and cancer tissues was analyzed, and a competing endogenous RNA (ceRNA) network was constructed for pathway analysis. The results revealed that RNA expression patterns were considerably different between normal and tumor samples. A ceRNA network was therefore constructed with the differentially expressed RNAs. ETS variant 5 (), myocyte enhancer factor 2C and ETS transcription factor () were considerably enriched in the significant pathway of 'transcriptional misregulation in cancer'. In addition, prognostic analysis demonstrated that and expression levels were associated with the survival time of patients with GBM. These results suggested that and may be prognostic markers for GBM, and that their microRNAs may be candidate therapeutic targets.
胶质母细胞瘤(GBM)是一种常见的侵袭性脑癌,预后较差。因此,了解其潜在的遗传机制对于开发新疗法至关重要。本研究旨在确定GBM的一些预后标志物和候选治疗靶点。为此,通过微阵列分析比较了肿瘤组织和正常组织中的RNA表达水平。分析了正常组织和癌组织中RNA的差异表达,并构建了竞争性内源性RNA(ceRNA)网络进行通路分析。结果显示,正常样本和肿瘤样本之间的RNA表达模式有很大差异。因此,用差异表达的RNA构建了一个ceRNA网络。ETS变异体5()、肌细胞增强因子2C和ETS转录因子()在“癌症转录调控异常”的重要通路中显著富集。此外,预后分析表明,和的表达水平与GBM患者的生存时间相关。这些结果表明,和可能是GBM的预后标志物,并且它们的微小RNA可能是候选治疗靶点。